Introducción.
El motivo de estas lecciones no pretenden sentar las bases de los conocimientos sobre electrónica analógica o digital, sin embargo antes debemos revisar los conocimientos de la electrónica analógica, si el lector considera que sus conocimientos son suficientes, espero sepa disculpar este preámbulo. No obstante, si pueden aclarar algunos conceptos puntuales, que por cualquier motivo no se hayan retenido en su momento, si todo este trabajo lograra hacer entender un sólo concepto en alguno de los visitantes, ya me daría por satisfecho. También te puede interesar como saber la temperatura de tu PC. De todos modos, GRACIAS, por anticipado.
He de aclarar que, una fuente de alimentación estabilizada, puede construirse de dos modos genéricos, paralelo o serie. En este tutorial nos ocuparemos de fuentes de alimentación serie. Para empezar se revisarán los puntos más importantes a tener en cuenta para construir una fuente de alimentación estabilizada, con unas características adecuadas para alimentar un circuito electrónico con especificaciones digitales.
El diseño de fuentes de alimentación estabilizadas mediante reguladores integrados monolíticos (reguladores fijos), resulta sumamente fácil. Concretamente para 1A (amperio) de salida, en el comercio con encapsulado TO-220, se dispone de los más populares en las siguientes tensiones estándar de salida:
TABLA1
| Tipo 1A positivo | Tensión/Salida |
| UA7805 | 5 |
| UA7806 | 6 |
| UA7808 | 8 |
| UA7809 | 9 |
| UA7812 | 12 |
| UA7915 | 15 |
| UA7818 | 18 |
| UA7824 | 24 |
| UA7830 | 30 |
| UA79XX | Versión negativo = |
Todos estos reguladores tienen en común que son fijos y que proporcionan adecuadamente refrigerados una corriente máxima, de 1A. Veremos un ejemplo en el esquema básico de una fuente de alimentación de 5 V y 500 mA en la Fig. 301
fig,301
Además de estos, en el mercado se pueden encontrar los reguladores ajustables de tres patillas o más, con diferentes encapsulados en TO-220AB, TO-3 y SIL, según la potencia y fabricante. Los más populares son los 78MG, LM200, LM317, LM337 y LM338, etc.
Los fabricantes de los reguladores recomiendan que la tensión entregada por el secundario del transformador debe ser como mínimo 3V superior a la tensión nominal del regulador (para un 7812, la tensión del secundario mínima será de 15V o mayor), esto también tiene que ver con la intensidad de consumo que se le exija a la salida de la fuente.
El Transformador.
El transformador para una alimentación estabilizada debe ser, un transformador separador, esto quiere decir, que ha de disponer por seguridad, de dos devanados separados galvánicamente (eléctricamente), no es conveniente utilizar los llamados auto-transformadores los cuales como se sabe están construidos por una única bobina o devanado, el cual está provisto de diferentes tomas para obtener varias tensiones de salida, la verdad es que este tipo de ‘transfo’ actualmente no se ve muy a menudo.
Dependiendo de la aplicación a la que se destine la fuente de energía, deben tenerse en cuenta unos puntos concretos a la hora de decidir las características del transformador. La tensión en vacío del secundario debe multiplicarse por la raíz cuadrada de dos (√ 1’42). En cuanto a la intensidad haremos hincapié en la corriente que se le exigirá a la salida, es decir, si necesitamos 3A de consumo y el factor de tiempo, esto quiere decir, si el consumo va a ser continuado o tan solo es un consumo máximo esporádico, como punto medio, es buena idea aplicar el mismo criterio del factor raíz cuadrada de dos, lo que indica una intensidad sobre 4A.
Hay dos tipos de transformador, los de armadura F o E-I y los O toroidales, estos últimos tienen un mejor rendimiento, no obstante esto no es determinante, por otra parte, es importante que los devanados estén separados físicamente y deben ser de hilo de cobre, no de aluminio, lo que reduciría el rendimiento.
El Rectificador.
Para rectificar una tensión debemos tener muy claro el tipo de fuente que vamos a necesitar, en contadas ocasiones optaremos por una rectificación de media onda, un caso particular es el de un cargador de baterías sencillo y económico, en todos los demás casos, es muy conveniente disponer de un rectificador de onda completa, para minimizar el rizado. Los diodos encargados de esta función han de poder disipar la potencia máxima exigible además de un margen de seguridad. También están los puentes rectificadores que suelen tener parte de la cápsula en metálico para su adecuada refrigeración.
En algunos casos los rectificadores están provistos de un disipador de calor adecuado a la potencia de trabajo, de todas formas, se debe tener en cuenta este factor. La tensión nominal del rectificador debe tener así mismo un margen para no verse afectado por los picos habituales de la tensión de red, en resumidas cuentas y sin entrar en detalles de cálculos, para una tensión de secundario simple de 40V, debemos usar un diodo de 80V como mínimo, en el caso de tener un secundario doble de 40V de tensión cada uno, la tensión del rectificador debe ser de 200V y la potencia es algo más simple de calcular, ya que se reduce a la tensión por la intensidad y aplicaremos un margen de 10 a 30 W Vatios por encima de lo calculado, como margen. En algún caso debe vigilarse la tensión de recubrimiento, pero eso es en caso muy concretos.
El Condensador Electrolítico o filtro.
A la hora de diseñar una fuente de alimentación, hay que tener en cuenta algunos factores, uno de ellos es la corriente que se le va pedir, ya que éste es, el factor más importante después de la tensión. Para determinar el valor del condensador electrolítico que se ha de aplicar a la salida del puente rectificador en doble onda, para alisar la corriente continua; la regla empírica que se suele aplicar, suele estar sobre los 2.000 uF por Amperio de salida y la tensión del doble del valor superior estándar al requerido, o sea, según esto, para una fuente de 1’5 A a 15 V, el condensador electrolítico debe ser al menos de 3.000 uF/35V. Para reducir la resistencia serie equivalente, en los condensadores de filtrado con altas capacidades, es mejor usar dos de 4.700 µF que uno de 8.600 µF.
Como se ha mencionado la tensión del condensador, se debe sobre dimensionar, ésta debe ser al menos diez unidades mayor que la tensión que se recoja en el secundario del transformador o la más aproximada a ésta por encima (estándar en los condensadores). Este es el margen de seguridad exigible, ya que en muchas ocasiones los valores de tensión a los que se exponen no sólo depende de la tensión nominal, también hay tensiones parásitas que pueden perforar el dieléctrico, en caso de ser muy ajustada la tensión de trabajo y máxime si estamos tratando con una fuente balanceada, este es otro caso.
El Regulador.
En el caso de necesitar corrientes superiores a 1A, como ya se ha dicho, pueden utilizarse los reguladores de la serie 78HXX, LM3XX, en cápsula TO-3, capaces de suministrar 5A, no muy habituales. Otro problema reside en que sólo se disponen de 5V, 12V y 15V, que en la mayoría de los casos puede ser suficiente.
En el supuesto de necesitar una tensión regulable (ajustable) desde 1’7V a 24V. El regulador a utilizar podría ser uno de la serie LM317, LM350 o LM338, la diferencia con los anteriores es que el terminal común, en lugar de estar conectado a masa, es del tipo flotante y por lo tanto esto permite ajustarle en tensión. Estos con los encapsulados típicos, TO-220 o TO-3.
En la figura 302, se muestra el esquema básico mejorado. Los condensadores C1 y C2, se emplean con el fin de eliminar tensiones alternas residuales y mejorar el rizado de la rectificación, en cuanto a los diodos D1 y D2, sirven para la seguridad del regulador, contra tensiones inversas y evitar las tensiones parásitas o transitorios que lo destruyan. Es muy recomendable, siempre insistiré, se deben poner los mencionados diodos.
Finalmente en la figura 303, se presenta una fuente de alimentación regulable de 1,7 V a 28 V, respetando los valores de entrada, máximo de 40 V. Para evitar dañar el regulador, por exceso de calor, se recomienda refrigerarlo mediante un disipador de aluminio adecuado que encontrará en los comercios especializados del ramo. El potenciómetro ajustable R2, permite ajustar la tensión de salida que se desee en cada momento. El diodo D1, protege al regulador de corrientes inversas, mientras que el diodo D3, evita que una conexión inversa fortuita, cause problemas a la fuente por polaridad invertida. Esta fuente de tensión regulada ajustable no dispone de sistema cortocircuitable externo, por lo que habrá que llevar mucho cuidado de no producir ningún cortocircuito en sus terminales de salida, causaría su destrucción.
FUENTE REGULADA EN TENSIÓN Y CORRIENTE.
El circuito anterior, se puede mejorar considerablemente con sólo añadir un nuevo regulador que nos permita ajustar la corriente de salida de forma lineal mediante un potenciómetro P2 de 500 Ohms. Este regulador IC2, se conecta como regulador de corriente, lo que se consigue conectando la patilla ‘flotante’ o de masa, a la patilla de salida mediante una resistencia Rx, que en nuestro caso se encuentra en paralelo con el conjunto de resistencias de 1k y un potenciómetro de 500 Ohms para su ajuste lineal.
Además, para mejorarlo, hemos añadido una tensión negativa de -10V, limitada por una resistencia y un diodo zener de 1,2 V (diodo LM385), que se encargará de proporcionar un punto de tensión negativa en la patilla ‘flotante’ o de masa del regulador IC1, encargado de proporcionar la tensión regulable mediante el potenciómetro P1, como ocurría en el anterior esquema, esto nos permitirá obtener una tensión de salida comprendida entre 0V y los 27V (tensión de margen). El esquema descrito se puede apreciar en la figura 303b.
El diodo LED en paralelo con Rx, nos indicará cuando rebasamos el límite de corriente previsto. Con estos ejemplos, se dispone de unos esquemas sobre fuentes de alimentación reguladas que pueden servir como punto de partida para otros proyectos y porqué no, ellas mismas tal cual, pueden sacarnos de un apuro con unos pocos elementos y un poco de nuestro tiempo.
EL CIRCUITO PRÁCTICO.
Alguien puede decidirse por trazar las pista por el sistema de rombos, cubos y rectángulos, por que le lleva menos trabajo, aunque esto no es importante, siempre que las pistas admitan la corriente máxima. Esto, consiste en trazar unas líneas entre lo que serán los terminales de los diferentes componentes que, se habrán dispuesto en posiciones adecuadas separando de esta manera los trazos que representan las pistas, dichas líneas, serán el cobre que se comerá la solución ácida que se emplee para su realización.
En la práctica, la placa de circuito impreso o PCB, con el puente rectificador y el condensador electrolítico, se pueden apreciar en la figura 304, cuyo esquema esta en la fig. 303. El regulador LM317, se debe montar directamente sobre el refrigerador, aplicándole silicona de contacto y por seguridad un separador aislante y conectar al PCB mediante hilo de 2 m/m de sección, las pistas de conexión generales se representan con mayor espesor, se ve claramente, debe ser de unos 3 m/m de ancho, para soportan más intensidad, las salidas para el potenciómetro que estará en el panel, se harán con hilo de conexión de 1.25 m/m de sección. El led, deberá instalarse también en el panel.
Los trazos negros, representan las pistas del circuito impreso y son la únicas de la placa pcb. El transformador adecuado, ha de entregar los 22V y 1’5A, como se ve éste, está sobre dimensionado por seguridad y un segundo secundario de 7V 0’5A.
Otro caso.
En ocasiones se necesita una fuente de alimentación regulada con varias tensiones, siendo lo más habitual encontrar en el comercio las tensiones de +12V y -12V. Ahora repasaremos el esquema de una fuente de estas características que nos proporcione una corriente de 1A en cada salida, se puede obtener mas amperios fácilmente. Utilizaremos dos partes del esquema de la fig. 303. El transformador necesario, ha de disponer de dos secundarios de 15V y 1,5A, cada uno, como se verá, estos están sobre dimensionados por seguridad.
Los puentes rectificadores dependiendo de la corriente, deben ser del tipo metálico con terminales faston, el terminal positivo tiene un resalte en la caja a parte de estar marcado al lado de éste. Los terminales con una (S) deben conectarse cada uno, mediante hilo de sección de 2 m/m a cada terminal del mismo secundario. El otro rectificador, se conectará de igual modo al otro secundario del ‘transfo’, con esto disponemos de las dos tensiones más o menos iguales a las necesarias en las respectivas salidas de ambos rectificadores.
Por otra parte, debemos preparar un dibujo de las pistas que, se ajuste al esquema adjunto, sobre una placa de fibra de vidrio de manera que nos pueda dar mejores resultados y sea más fiable. Cada uno puede trazar las pistas como mejor le parezca, pero, debe guardar ciertas reglas, una de las más importantes es la separación entre pistas no debe ser inferior a 2 m/m en el peor de los casos, otra es el espesor, debe observarse que las pista con mayor consumo, han de soportar más paso de corriente y deben ser de mayor espesor unos 2 o 3 m/m será suficiente para el ej. y procurar trazos lo más cortos posible y las esquinas sin picos.
Necesitamos tres condensadores electrolíticos (son los que tienen polaridad), con una capacidad en este caso concreto de 2.000 uf/63V, para evitar en lo posible el rizado de alterna, se utiliza esta alta capacidad para más seguridad, cuando se exija el máximo de corriente. La tensión de +5V, la obtendremos del puente que representa el punto más positivo en el montaje, como se aprecia en el esquema general.
Los reguladores que utilizaremos en esta ocasión, son de 5V y 12V, con las referencias 7805, 7812 y 7912 el encapsulado, del tipo TO220AB, de esta manera se pueden atornillar sobre disipadores diferentes. Atención cada uno por separado, salvo que se disponga entre cada cápsula y el disipador un separador aislante, en este caso puede usarse un disipador único, ya que el terminal central de los reguladores 7812 y 7912, es de signo de tensión diferente y se estropearían inmediatamente si no se respetan estas reglas.
La imagen anterior consta de dos partes, en la superior, el fondo negro, representa el cobre de la placa de fibra de vidrio o baquelita en su caso, las líneas blancas son las separaciones entre componentes, las cuales, es lo que el ácido ‘quitará’, los trazos de color son las siluetas de los componentes y los cubos blancos son los ‘pads’, para las patillas de los componentes, los cuadrados de las esquinas, son para los pasadores de los tornillos que sujetaran la placa al chasis. En la parte inferior se presenta el negativo, visto por la parte de las pistas.
Este, es otro esquema fig. 305c con el cual podemos construir una fuente simétrica para nuestro propio laboratorio o taller de reparaciones. En ocasiones se necesita una fuente de alimentación regulada con varias tensiones, siendo lo más habitual encontrar en el comercio las tensiones de +12V y -12V. Ahora repasaremos el esquema de una fuente de estas características que nos proporcione a su salida una corriente de 1A en cada salida. Básicamente, utilizaremos dos partes del esquema de la fig. 302.
El punto común de masa, se refiere a las tensiones de +12V y -12V, las cuales se dice que son simétricas, en cambio la salida de +5V es independiente.
EL CIRCUITO CON EL I.C. µA723
Un circuito integrado bastante utilizado para realizar fuentes de alimentación ajustables, es el popular µA723PC encapsulado DIL de 14 patillas, el cual admite una elevada tensión de entrada de 40V que dopándola puede llegar sobre los 120V dando una salida ajustable entre 2V y 37V a 150 mA, pero en algunos casos como en fuentes para transmisión, se vuelve bastante inestable, por lo que respecta a mi experiencia.
En ciertas revistas especializadas del sector, se pueden encontrar esquemas mucho más elaborados a los que se les puede exigir mayores prestaciones, tales como que, la salida parta de 0V y no de los 1′ 7V, o que sea cortocircuitable, ajustable en corriente de salida, entre otras.
En la siguiente figura 306, se muestra el esquema básico de la alimentación propuesta con un LM723D y debajo el circuito de aplicación, visto por la cara de los componentes porque es muy sencillo, considero que no requiere mayores descripciones.
Nota.
En ciertas ocasiones, se presentan proyectos que por sus exigencias no son los clásicos, en el caso de exigir una tensión de salida mayor de 40 Voltios, al proyectar una fuente de energía de esas características, el técnico encuentra problemas de temperatura por todas partes, me explico, aunque ponga un refrigerador a los circuitos integrados (7824, LM317 o LM723), observa que toman una temperatura excesiva que no es fácil eliminar.
En el esquema, el anterior (ver fig. 306) puede servir para el caso, básicamente es el mismo, salvo que, debe cuidarse la tensión que alimenta al circuito integrado, el cual no admite tensiones mayores de los 40 Voltios según se desprende de las hojas de características del fabricante. Esto se resuelve con una resistencia que reduzca la tensión y un diodo zener con un condensador mínimo que estabilice dicha tensión. Con esta solución, se pueden regular tensiones de hasta 125 Voltios con problemas relativos que no se resuelvan con ingenio.
Algunos Casos Especiales.
En algún caso, puede ocurrir que alguien que lea este manual y después de considerarlo se deprima, debido a que no tiene forma de hallar en el comercio o en su ciudad, los reguladores que se describen más arriba. Entonces, qué podemos hacer, voy a pensar que por lo menos si pueden localizar transistores de cierta potencia, como por ejemplo los 2N3055, no importa de que fabricante, este transistor, los fabricantes normalmente dicen que, bien refrigerados pueden dar 15A, yo quiero ser más realista y lo voy a dejar en 3 A a 45V, eso sí, requiere una corriente de base bastante apreciable, ya que su b (beta) es de tan solo 20.
Veamos, cómo podemos montar una fuente regulada de alimentación ajustable entre 0V y 30V con una salida de 0A a 3A.
Vamos a centrarnos en lo que es el esquema y los componentes que vamos a utilizar, dejando a un lado no menos importante elementos como el transformador, la caja donde ubicaremos el circuito impreso y los condensadores electrolíticos y también los refrigeradores, todas las piezas más grandes y de mayor peso del montaje.
Primero, debemos pensar que vamos a tratar con corrientes bastante importantes sobre los 3 o más amperios junto a unas tensiones relativamente bajas, sobre un máximo de 50V, fríamente estamos hablando de 150 W (vatios), una apreciable potencia a tener en cuenta.
Las pistas del circuito impreso deben soportar corrientes elevadas y por lo tanto tienen que tener cierto espesor, sobre 3 mm. Por otro lado los transistores que vamos a utilizar los 2N3055, tiene una cápsula metálica TO-3, los diodos rectificadores, deben soportar corrientes de 5A a 8A para tener cierta seguridad (BYX38 o similar) y si es posible refrigerarlos también (esto por su cuerpo, es más problemático), veremos cómo solucionarlo.
En cuanto a los transistores, vamos a utilizar un montaje en Darlington, este tipo de montaje tiene la ventaja de multiplicar su rendimiento según la b (beta o ganancia), lo que nos dará un mejor aprovechamiento de las características intrínsecas del transistor por sí mismo.
Montaje Darlington.
En la figura de la derecha, puede apreciarse la sencillez del montaje en sí, es decir, los colectores unidos entre sí y el primer emisor atacará la base del segundo transistor, esto puede ampliarse, pero no vamos a entrar en ese punto más allá de lo que se ve en la figura, el diodo es de protección.
El primer transistor cuya base está libre, puede ser un transistor diferente, por ejemplo un BD245B con una b de 40 y como segundo el 2N3055, en cambio la ganancia del 2N3055 es tan sólo de 20, (pueden usarse como primeros los Darlington TIP120 o TIP141B con cápsula TO-220, los cuales tienen una ganancia de 1000 y 750 respectivamente). Teniendo en cuenta esto, si utilizamos dos 2N3055 en Darlington obtendremos una ganancia de 400, que se puede considerar moderada y en nuestro caso casi aceptable. Por lo tanto, si utilizamos un TIP141B y un 2N3055, la ganancia lograda, es de 15000 aproximadamente, más que suficiente.
Fuente regulada sin I.C.’s.
Todo esto que hemos visto es muy interesante y cualquiera puede proponerse realizar un proyecto basándose en algún circuito o explicación de las descritas en este tratado. Sin lugar a dudas que, siguiendo los pasos descritos y revisando bien lo que se hace, puede y debe lograrse el éxito en la realización y posterior puesta a punto.
Sin embargo, cuando un aficionado o incluso un técnico, debido a situaciones en las que nadie quiere entrar, por las cuales no dispone de un mínimo de dispositivos o dicho de otro modo, cuando no se dispone de circuitos integrados con los que realizar una simple fuente de tensión regulada, disponiendo tan sólo de unos transistores y me atrevería a decir unos pocos, para esos casos o circunstancias, he pensado (léase, me han pedido), que haga una pequeña descripción de un proyecto que les pueda servir y en eso estamos.
No se puede describir con pocas palabras el funcionamiento de un circuito de una fuente auto-estabilizada serie, por lo que recurriré a un símil para explicar dicho funcionamiento. En la figura 307, se muestra una sencilla fuente de tensión fija con un transistor serie T1, hasta aquí, todo es correcto, es decir, esta fuente funciona.
Supongamos que a la salida de una fuente de tensión continua, conectamos un potenciómetro ideal, con el fin de obtener tensiones entre 0 y el máximo que nos proporciona dicha fuente, esto es un ajuste manual de la tensión. Ahora, seleccionamos cierta tensión con el potenciómetro y le conectamos una carga, debido al consumo de la carga, se produce una caída de tensión en la salida.
Para compensar la caída de tensión provocada por la carga, tendremos que variar la posición del potenciómetro a una nueva posición, lo que provoca un aumento de tensión en la salida, esto repercutirá en la tensión de salida y también en la corriente y talvez se necesite un nuevo ajuste, hasta lograr la tensión deseada, si la nueva posición es correcta, la salida mostrará dicho aumento corrigiendo así la corriente de consumo finalmente.
Sin embargo si variamos la carga o la desconectamos, veremos que la tensión de salida aumenta sin control, por lo tanto, los ajustes mencionados se deben realizar a la misma velocidad que varía la carga, para estabilizar la tensión de salida. Es fácil de entender y también que, es muy difícil de conseguir de forma manual mantener estable la tensión de salida, por este motivo se utilizan los sistemas electrónicos ideados para hacerlo fácil.
Descripción del circuito regulador.
En la figura 307b, se pueden apreciar el circuito teórico de la fuente estabilizada ajustable y las tres partes de las que consta: Q1- regulador de potencia; Q2- amplificador (parte del darlington) y Q3- amplificador diferencial.
En este esquema teórico, podemos apreciar cómo el transistor Q3 (amplificador diferencial) compara, la tensión de referencia proporcionada por Dz2 (permaneciendo constante la tensión del emisor de Q3) y la tensión del «divisor de muestreo», formado por Dz1, P1 y R4.
El nivel de conducción de Q3, dependerá del resultado de dicho diferencial de tensiones ya descritas. La máxima conducción de este transistor, se obtiene cuando la posición del cursor del potenciómetro P1, está cerca del ánodo del diodo zener Dz1, en cuyo caso la tensión aplicada a la base de Q3 será máxima, llevando su conducción al máximo, lo que conlleva que la tensión en la base de Q2 será mínima y esto proporciona la máxima impedancia (o sea, máxima tensión colector-emisor) de Q1, reduciendo así la tensión de salida al mínimo. Sigamos.
La auto-regulación.
Una forma de reducir el consumo de corriente en un circuito, consiste en reducir su tensión de alimentación de algún modo, esto digamos que, no es muy ortodoxo, ya que una reducción de tensión en P1 produce un cambio de corriente y esto produce una reducción de corriente que hemos de corregir y a éste cambio le sigue otro cambio, de manera que resultaría del todo imposible modificar los cambios con la debida celeridad que se exige. Ahora, veamos cómo podemos lograr lo propuesto de modo automático, es decir, compensando la caída de tensión por un medio electrónico con el que se corrijan y compensen las variaciones que se producen hasta compensar.
Al aplicar una carga a la salida de una fuente, inmediatamente se producirá una caída de tensión, proporcional a la carga que, tiende a reducir la tensión de salida. El divisor de tensión (o de ‘muestreo’) del circuito, detecta esta caída de tensión, al compararla con la de base de Q3, esto hace que éste reduzca su conducción y aumente la tensión en la base de Q2 a través del partidor formado por R1 y R2, lo que repercute sobre Q1, reduciendo su impedancia entre colector-emisor, a consecuencia de lo cual aumenta la tensión de salida de forma proporcional para compensar la mencionada caída de tensión producida por la carga.
El tiempo de respuesta ante una variación en la carga es de unos pocos microsegundos, lo que hace inapreciable la variación en la tensión de salida. Esto es en sí, la auto-regulación. Es evidente la similitud entre lo descrito en el párrafo anterior y el símil del potenciómetro mencionado más arriba.
FUENTE CORTOCIRCUITABLE.
Con lo descrito hasta ahora, si a la salida de la fuente de la figura 307b se produce un cortocircuito, la tensión en la salida tiende a 0V y la corriente de paso tiende a infinito (bueno a lo que de el transformador), esto hará que Q1 entre a conducir al máximo, aumentando así su temperatura, que a su vez producirá un incremento de corriente, lo que incrementará la temperatura del mismo produciendo el efecto avalancha y en décimas de segundo alcance su punto de destrucción por alta temperatura, a pesar de la auto-regulación descrita. Veremos cómo evitar este efecto (o ‘defecto’) de forma sencilla y efectiva.
En el siguiente circuito figura 307c, vamos a describir cómo realizar una fuente de alimentación serie regulada y ajustable en tensión y corriente, que además sea cortocircuitable.
Fig. 307c – Fuente estabilizada ajustable y cortocircuitable.
Como puede observarse en la figura 307C, el esquema pertenece a una modificación de la fuente anteriormente descrita, se trata de un circuito al que hemos modificado el limitador de corriente de carga y por lo tanto protegido contra los cortocircuitos. El secundario de 9V, una vez rectificado por D3 y filtrado por C2 se acopla al negativo mediante el diodo zener de 8’1V para conseguir que la tensión de salida pueda partir de 0 Voltios hasta el máximo previsto por el secundario principal, que puede ser de 12 V hasta cerca de 50V, vigilar las tensiones de los distintos componentes.
Lo descrito para el circuito de la figura 307b, es aplicable al circuito que estamos describiendo, resumiendo, la carga aplicada a la salida, provocará una caída de tensión que acusará la base de Q5 y hará que éste conduzca menos y como consecuencia, la impedancia colector-emisor de Q5 será menor, corrigiendo dicha caída de tensión. El transistor Q4 se encarga del limite de intensidad, drenando la tensión de salida a 0 cuando la corriente de la carga supere el nivel establecido por R4, el diodo D1 permite que el nivel de limitación alcance los 100 mA.
Siempre recomiendo que, los cables de salida, positivo y negativo, no deben ser excesivamente largos (1’5m) y sobre todo pensando que pueden soportar 3 Amperios o más, deben ser de 3 a 4 m/m Ø de sección.
Los componentes.
Los valores de los componentes necesarios para este tipo de fuentes están incluidos en el propio esquema, debe tenerse en cuenta especialmente la potencia que desarrollan los Q1 (2N3055), Q2=Q3 (BD241), Q4=Q5 (BC337), D1 (1N4148), D2,D3,D5 (1N4007), D4 de 8’1V y el diodo D6 es un LED rojo de señalización.
Lista de componentes:
- Resistencias Condensadores Semiconductores
- R1 1k0 Ω C1 4700uf 50V D2 a D5 Rectificadores
- R2 0’5 Ω C2 47uf 35V D1 diodo 1N4148
- R3 47 Ω C3 10nf 63V T1 NPN 2N3055
- R4 220 Ω Aj C4 50uf 63V T2 NPN BD139
- R5 470 Ω C5 1nf cerámico T3 NPN BD241
- R6 1k Ω T4, T5 NPN BC337
- R7 3k3 Ω Aj Dz1 Diodo zener 8’1V
- R8 10k Ω
- R9 1k Ω Varios
- R10 47 Ω Transformador 220V : 36V 2A + 6V 150mA
- R11 10k Ω Aj Radiador de aluminio para T1 (TO-3)
- R12 1k5 Ω Radiador de aluminio para T2
- R13 470 Ω
Ajuste
- Sitúe los cursores de las resistencias R4 y R7 en el centro del recorrido.
- El cursor del potenciómetro R11 en la posición de tensión mínima (a la izquierda).
- Conecte un Voltímetro a la salida y mueva el eje de R11 hasta conseguir la tensión máxima.
- El cursor no debe llegar al final de recorrido. Modifique la posición de R7 para lograr la lectura de 20V.
- Conecte un Amperímetro en serie con una carga resistiva. Modifique un poco R2 hasta leer 2 A. Observación.
- Conecte y desconecte la carga resistiva. Si la tensión de 20V cae, debe ajustar con precaución R4 hasta conseguir que con 2 A la tensión se mantenga en los 20V.
- Procure no alcanzar el tope del pot R4, ya que la fuente limitará a 10A y podrían dañarse los componentes en caso de corto-circuito.
Con esto, doy por suficiente la descripción en referencia a la explicación sobre esta fuente regulada y ajustable, si algún punto no está claro, envíame un e-mail con las dudas que tengas.
Las fuentes de alimentación de potencia.
Hemos visto lo sencillo que resulta el montaje de una simple fuente de alimentación fija al principio de este artículo, también se vieron de pasada las fuentes ajustables (fig. 302 y fig. 303).
El juego de palabras fija, regulada y ajustable, responde a tres conceptos bien diferenciados en la práctica, ya que la parte de regulada, se refiere a la operación interna (del chip) que se encarga de realizar las auto correcciones necesarias para que a la salida entregue la tensión establecida como tal, el término de fija, responde al hecho que representa en sí misma, la tensión de salida no varía en ± lo previsto en las especificaciones del fabricante que puede ser alrededor de 0,05V y por último el término de ajustable, evidencia que el usuario puede ajustar la tensión de salida al nivel que en cada momento necesite.
Aclarado el tema, sigamos. En muchas ocasiones necesitamos una fuente de alimentación que nos proporcione más de 1A y esto puede convertirse en un problema que aumenta, si además queremos, por seguridad, que esa cortocircuitable. Bien, el primer paso, la potencia, es de relativa sencillez y lo abordaremos sobre la marcha.
La solución es dopar (añadir) un transistor de potencia si con un transistor de potencia no es suficiente, los que sean necesarios para que nos proporcione la corriente deseada.
La función de este transistor de potencia consiste en asumir el hecho de soportar la alta corriente requerida, veamos cómo se realiza esto. Si aplicamos convenientemente la tensión de salida del regulador por ej. de 12V 1A a la base del transistor de potencia, está claro que éste nos proporcionará más corriente a su salida y estará regulada por otra parte debido a que es regulador y es cortocircuitable, en cierta medida, tenemos la solución deseada.
No obstante, la efectividad que nos proporciona el regulador para la función de cortocircuito, no la podemos dar por buena a la hora de aplicarlo al transistor de potencia, ya que es un circuito ‘añadido’ y puede que no responda con la rapidez suficiente, para evitar estos inconvenientes, intervendremos en este apartado con un circuito de corriente, añadido para asegurar la función de cortocircuito, esta figura resume lo comentado.
El circuito entorno de Q2-R1-Rsc, se encarga de proporcionar un límite de corriente a Q1, evitando su destrucción.
Principio de Alimentación Ajustable.
Hasta el momento, hemos visto las fuentes de alimentación de regulación o estabilización fija. En esta parte, vamos a abordar lo que se entiende por una fuente de alimentación regulable y ajustable y lo que conlleva este hecho.
Las ventajas que aporta una fuente ajustable básicamente son, la posibilidad de alcanzar en su salida una tensión continua exacta a la especificada por el usuario o circuito examinado, bajo prueba. Esto que en un principio parece una simpleza, no lo es tanto cuando hemos de variar la tensión en niveles de un voltio o incluso menos en ciertos casos y si además necesitamos que dicha fuente sea cortocircuitable, esto puede complicarse un poco.
Una fuente de alimentación sencilla puede ser uno de los ejercicios que mejor ilustran una lección de electrónica práctica y, eso precisamente es lo que vamos a realizar. Proponemos estudiar cómo construir una fuente de alimentación que nos sirva para la mayoría de las aplicaciones que habitualmente venimos realizando en las prácticas de las escuelas, laboratorios y academias de enseñanza sobre electrónica (¡uf!, donde me estoy metiendo).
Vaya por delante mi total respeto por los formadores, una disciplina de lo más importante en nuestros días pero tan mal considerada, gracias a ellos los tiempos pueden y de hecho mejoran. Felicitaciones por dar lo que tienen, profesores. Sus conocimientos.
Volviendo donde estábamos. En la siguiente figura 309, se presenta el esquema de una alimentación cuyas características podemos considerar amplias, en el aspecto de cubrir las necesidades más habituales que se pueden presentar en la mayoría de los casos.
Fuente simétrica ajustable.
Seguro que en muchas ocasiones hemos necesitado una fuente capaz de suministrar diversas tensiones dentro de un amplio margen de valores. Del mismo modo y por causa de los distintos márgenes de consumo, habría sido útil que dicha fuente incorporara un limitador de corriente ajustable, por ejemplo; para cargar baterías Ni/Cd, en cuya carga como es sabido, necesita mantener constante la corriente de carga y que fuera cortocircuitable para usarla en circuitos cuyo consumo desconocemos.
Generalmente, para ‘cacharrear’ es suficiente con una fuente de alimentación sencilla, nada más lejos de la realidad. En algunas aplicaciones será necesario que la corriente suministrada por la fuente sea elevada y en casi todos los casos una fuente regulable de 0V a 30V capaz de suministrar 5A será más que suficiente para poder alimentar todos los prototipos y equipos de laboratorio.
En estas figuras, se presenta un esquema de principio de una fuente sencilla construida, entorno a un regulador µA78HG o el LM338, ambos son reguladores de cuatro patillas ajustables de 5 A de salida y cápsula metálica TO-3. Se recomienda el LM338, ya que la serie de Fairchild es obsoleta desde hace muchos años.
Como decíamos, el problema se presenta en el momento de alimentar ciertos Op-Amp (amplificadores operacionales), que requieren de una alimentación simétrica, como los amplificadores de audio, con entrada diferencial. La mayoría de los Op-Amp (amplificadores operacionales) requieren de una alimentación positiva respecto a masa y otra negativa respecto a la misma masa, debiendo ser del mismo valor, de ahí lo de simetría.
Mediante la combinación de este montaje podremos disponer de una fuente estabilizada y capaz de entregar una corriente de hasta 5A y una tensión regulable de ±5V y ±20V, como luego veremos.
El circuito es sencillo debido a la utilización de dos reguladores de tensión los cuales proporcionan al montaje alta fiabilidad, robustez y características casi inmejorables. Uno de los reguladores LM338 (µA78HG) se encarga de la rama positiva y el otro LM337 (µA79HG), se encarga de la rama negativa.
No pasaremos a contemplar la constitución de cada uno de ellos, ya que consideramos que entra en la parte más teórica y pretendemos ajustarnos a lo esencial y práctico, el lector puede localizar las hojas de características si está interesado.
El ajuste de la tensión de salida se realiza mediante la actuación sobre un potenciómetro (P1) y una resistencia (R1) para mantener el valor mínimo, de 5V que especifica el fabricante. Con el fin de mejorar la respuesta a los posibles transitorios, evitar auto oscilaciones y mejorar el filtrado, se utilizan unos condensadores electrolíticos de baja capacidad a la entrada y salida de cada regulador, como se aprecia en la figura 309.
En la figura 310, se puede apreciar el circuito completo correspondiente a la fuente de alimentación simétrica. Los componentes necesarios, corresponden a la versión de la derecha con el LM337 y LM338, por seguir fabricándose en la actualidad. Se necesitan:
| C1, C2 = 3300µf/63V | IC1 = LM338(+1,2 a 32V) | R1, R2 =120 a 240W |
| C3, C4 =1000µf/63V | IC2 = LM337(-1,2 a 37V) | PR =80C3300 |
| C5, C6 = 470µf/63V | P1, P2 =Pot. Lin 10kW | Tr=Transfo. 220V :24V+ 24V |
La tensión suministrada por el secundario del transformador T1, constituido por dos secundarios simétricos (del mismo valor 24V), se rectifica mediante el puente rectificador PR, y posteriormente se filtra mediante los condensadores electrolíticos idénticos C1 y C2 los cuales se cargarán a la tensión de pico, téngase muy en cuenta en estos casos la tensión de trabajo de estos condensadores que será de la suma de los dos polos, en este caso de 80V, la tensión obtenida a la entrada de los reguladores será de aproximadamente 33,8V.
Mediante los potenciómetros P1 y P2, debe ser uno doble de modo que la tensión de salida sea idéntica en cada ramal, para lograrlo se debe retocar la posible diferencia con el potenciómetro de ajuste en serie. Si se desea, se puede ajustar independientemente la salida de cada ramal, al valor deseado utilizando dos potenciómetros independientes, en el margen de 5 a 28V. Los condensadores C5 y C6, mejoran la respuesta de los reguladores frente a los transitorios de conmutación a la salida.
En la siguiente figura presentamos una fuente simétrica ajustable que puede cubrir un amplio margen de usos en nuestro laboratorio o taller. Los valores están incluidos en la misma figura.
De nuevo mediante los potenciómetros P1 y P2 se puede ajustar independientemente la salida de cada regulador al valor deseado, en el margen de 0 a 30V. Los condensadores C5 y C6 de 47 a 100nf, mejoran la respuesta de los reguladores frente a los transitorios de conmutación a la salida.
Montaje.
El montaje queda reducido y compacto al utilizar un circuito impreso (PCB). Se debe prestar especial atención a no invertir la posición de los condensadores electrolíticos, así mismo, no intercambiar los reguladores, en la práctica se puede apreciar que los patillajes de ambos difieren entre sí, lo que debe observarse con atención ya que su inversión los destruye inmediatamente. El transformador, según la línea de red y 5A de salida por secundario.
Las zonas de contacto entre los reguladores y el refrigerador debe aislarse e impregnarse de silicona especial que, ayudará a disipar el calor sobre el radiador, poner especial cuidado en aislar todos los terminales de los mismos ya que igualmente se destruirían por cortocircuito.
Los cables de conexión deben ponerse de suficiente sección 2 o 3 mm Ø, para no oponer ninguna resistencia y así evitar caídas de tensión al cargar la salida. Para poder controlar en todo momento el valor de la tensión de salida suministrada por la fuente, recomendamos incorporar en la caja, dos indicadores uno por rama, como voltímetros y si se desea dos como amperímetros (o galvanómetros).
Utilización.
Al terminar el montaje, la fuente quedará dispuesta para su inmediata utilización, sin necesidad de ajuste alguno, salvo el ajuste de los P1 y P2 para obtener la tensión deseada a la salida.
En caso de cortocircuito, la corriente máxima quedará limitada a 7A, según el propio fabricante evitando de este modo su destrucción. Se recomienda no probar si esto es cierto, debido al alto costo de estos reguladores y la hipotética posibilidad de que no actúe el sistema de desconexión interna.
Fuente ajustable de alta tensión.
Esta, puede considerarse una fuente ajustable que nos puede proporcionar una tensión comprendida de 0 a 60V, con una corriente ajustable entre 0 y 2A. El excelente rendimiento y calidad del funcionamiento de esta fuente es de tal grado que, en cierto modo, puede utilizarse como fuente de alimentación para laboratorio de electrónica. La fuente se ajusta a una tensión y corriente máxima prevista, y se conecta al dispositivo bajo prueba, si por alguna circunstancia, la corriente de consumo aumenta por encima de lo establecido, el sistema de seguridad se dispara y corta la tensión de salida, controlando la corriente de consumo. Sin embargo no pueden cruzarse los polos de salida.
Características Técnicas.
- Voltaje DC de salida regulable de 0 a 50V.
- Intensidad de la corriente de salida regulable de 0’5 a 3Amperios.
- Circuito de desconexión automática del voltaje.
- Si se elige una corriente determinada mediante el potenciómetro que controla su intensidad y después el circuito de carga tiene un mayor consumo de corriente, el circuito de control automático, desconecta el voltaje, evitando así que se dañe el circuito de carga. Si embargo, debe evitarse unir los cables de salida, lo que producirá el deterioro de los transistores consecuente. (NO ES CORTOCIRCUITABLE)
- En este momento se iluminará un LED indicando la desconexión del voltaje y para restablecerlo debe apretar el pulsador RESET.
- Este circuito también actúa de forma automática en el caso de cortocircuito entre los cables de salida, desconectando el voltaje de salida. Para restablecer la corriente, pulse el RESET.
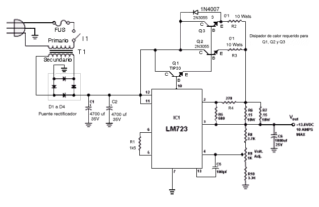
Para esta fuente utilizaremos un circuito integrado que ya hemos mencionado, se trate del LM723, este circuito tiene una gran estabilidad y proporciona una alta precisión en el rango de tensiones que controla. El problema que surge radica en la particularidad de que su alimentación no puede rebasar según el fabricante los 37V, por seguridad nosotros vamos a poner el margen en los 30V.
El esquema, que circula por Internet, al parecer, pertenece a un kit japonés, al que he hecho unas modificaciones mínimas. para cubrir el margen de tensión de 0 a 60V y una corriente de 0 a 2A. Por supuesto que la corriente máxima puede aumentarse, si añadimos los transistores de potencia necesarios. Téngase en cuenta la potencia desarrollada, sólo por citar un ejemplo, si la fuente entrega 12V a 2A tenemos una caída de tensión de 48V con 2A de consumo que nos da una disipación de 100 Watios, es una fuente no un calefactor, así que, cuidado.
Debe prestarse mucha atención a la forma en que trabajan los dos transistores BC327 del circuito de protección de corriente, los cuales trabajan en saturación al corte, otro sólo se ocupa de activar un LED indicador de sobre-carga, cuando éste se encienda caerá la tensión de salida y habrá que presionar el pulsador de RESET previsto para el caso. Esto activará la tensión de salida de nuevo.
Como ya se ha mencionado, esta fuente dispone de un control de intensidad, el cual desconecta la tensión de la salida. Esto no quiere decir que admita el cruce de los cables (positivo y negativo) de salida. Debemos evitar en lo posible esta circunstancia ya que provocaría la destrucción de los transistores y otros componentes del circuito, debe tenerse en cuenta que, estamos tratando con potencias respetables.
Por ejemplo: 5V y 2A de salida, esto representa 65V – 5V = 60V que deben disipar los transistores de salida por 2A, estamos hablando de la potencia en perdidas de 120 Watios como una pequeña «estufa eléctrica», este calor, más el calor producido por los 10W del consumo que aprovechamos, estos 130W se deben evacuar entre los radiadores y un ventilador que le ayude a bajar la temperatura que produce este «calefactor», de lo contrario, puede imaginarse el resultado.
F. ALIMENTACIÓN DE LABORATORIO.
Cuando necesitamos disponer de una fuente de alimentación para laboratorio, con ciertas características, es buena práctica tomarse un tiempo meditando las necesidades que queremos abarcar, es decir, hemos de considerar los márgenes de tensión entre los que podemos vernos obligados a utilizar. Entre las opciones, es muy conveniente disponer siempre de una tensión mínima de 0 Voltios, hasta alcanzar la tensión máxima prevista o lo que nos permita la economía, es decir, interviene el precio del transformador separador, el cual representará aproximadamente del 55 al 60% del costo de la fuente de alimentación de laboratorio. Una vez hayamos elegido la tensión que ‘podemos’ utilizar (pensar que la tensión de salida del transformador se ha de multiplicar por (√2) raíz cuadrada de 2, revisar lecciones anteriores).
El transformador, es la parte más importante de la fuente de alimentación, un objeto a tener muy en cuenta por dos razones; por su tamaño y el costo, sin duda, los condensadores electrolíticos, para filtrar el rizado residual, un tamaño a considerar, prestar atención a la tensión de los mismos, ésta debe ser aproximadamente el doble de rectificada.
En segundo plano quedan el resto de componentes pasivos, así mismo, como la etapa de potencia que depende del tipo, personalmente recomiendo si es posible el encapsulado TO-3 por su robustez y fácil disipación (transistores de salida en este caso 2N3055, permiten hasta 60V de salida). ¡Ojo! Deben aislarse eléctricamente cada uno de los transistores mediante un separador de mica o nylon y silicona, con el mencionado refrigerador de aluminio.
La caja metálica y los instrumentos de medida, tales como el Voltímetro y el Amperímetro, son importantes. En caso de no disponer de un Voltímetro y el Amperímetro de los valores deseados y querer una aproximación mayor, utilizaremos dos microamperímetros (µA), idénticos de 100µA. Esto requiere añadir una resistencia en serie para el voltímetro y una resistencia (en shunt) o paralelo para el amperímetro. Estas se deben calcular.
Las características del transformador una vez más, deben decidirse dependiendo de la tensión que deseemos a la salida de nuestra fuente de alimentación.
-
La tensión de salida máxima a plena carga se considerará aproximadamente igual al producto
de la tensión nominal del secundario por la raíz cuadrada de 2 (√2=1,4142). -
Para la corriente de salida puede calcularse que, el transformador debe proporcionar una corriente alterna igual al producto de 1.4142 por la corriente máxima exigida a la salida. Podemos decir que, para una corriente de salida de 3A el transformador suministrará aproximadamente 4A.
Para estabilizar una tensión, como se ha indicado más arriba, puede optarse entre dos procedimientos: la estabilización en paralelo o la estabilización en serie. En el primer caso, se monta el transistor de regulación en paralelo con la carga; mientras que en el segundo caso, el transistor se coloca en serie con la carga. El método más extendido de ambos, es el segundo por su mayor control y es el que adoptaremos en nuestro circuito, no hay pues, nada nuevo hasta ahora. Es en el tipo de regulación en donde radica la novedad.
Comencemos por examinar el esquema de la fuente de alimentación de precisión de la figura 312, en el que se aprecian dos amplificadores operacionales IC1 e IC2, un transistor T de potencia de paso en serie, una fuente de corriente de referencia (Uref y R) y un potenciómetro P1. El segundo amplificador operacional (IC1 en el diagrama), es el responsable de la limitación de corriente de salida. La tensión a extremos de la resistencia de emisor Rs del transistor T es proporcional a la corriente de salida. Una parte de esta tensión de referencia se deriva por la posición de P2 y se compara con la tensión a través de Rs mediante el operacional IC1. Cuando la tensión en Rs se hace más alta que la establecida por P2, el amplificador operacional reduce la corriente de base de T hasta lograr que la diferencia sea cero. El diodo LED, situado a la salida de IC1, funciona como un limitador de corriente.
Fig. 312 Diagrama de bloques de la fuente de alimentación.
La Tensión de Referencia.
Lo esencial del circuito es la fuente de tensión Uref con una resistencia R. Debido a que como bien se sabe, un amplificador operacional tiende a anular la diferencia de potencial entre sus entradas, regulando la señal de salida reinyectada en la entrada inversora, así pues, la tensión de salida es siempre igual a la tensión existente en la entrada no inversora.
La resistencia en serie R, está efectivamente colocada entre las dos entradas del amplificador operacional. No obstante, debido a la alta impedancia que ofrecen dichas entradas, al menos teóricamente, ninguna corriente podrá penetrar en el amplificador operacional. Entonces, la corriente derivada de la fuente de referencia seguirá el recorrido que muestra la línea de trazos en el diagrama de bloques.
Puesto que U1 = U2 (el amplificador operacional se encarga de que se cumpla) la corriente será constante, independientemente de la posición del potenciómetro P1 así como, del valor de la resistencia de carga. El valor de esta corriente será Uref/R, lo que genera una tensión a extremos del potenciómetro P1 que el amplificador operacional corrige en su salida, mientras que la corriente de referencia se compensa mediante la carga. Lo cual nos proporciona un circuito que nos entrega una corriente de referencia constante incluso a 0 voltios, mediante una fuente de tensión de referencia y una resistencia.
EL ESQUEMA.
El circuito de la fuente de alimentación, mostrado en la figura 313, está compuesto por dos fuentes de alimentación que de alguna manera son independientes entre sí. La potencia de la etapa de salida, la proporciona el secundario del devanado S2 de 35V/4A y la potencia para la fuente de referencia y alimentación de los amplificadores operacionales, la proveerá el secundario S1 de 12V/0’5A, en el caso de utilizar un transformador de dos secundarios, en caso de dos transformadores, S2 = Tr1 y S1 = Tr2.
La alimentación de 12V está constituida por S1 (Tr1) un rectificador en puente B1 y dos condensadores C1 y C2. La tensión de referencia será suministrada por el µA723 (IC1), los componentes asociados a él se han elegido para proporcionar una tensión de referencia de 7’15V. Esta última aparece en la unión R4/R5 (R en el teórico), R15/R16 y R9.
Los valores de R4 y R16 dependen directamente de la magnitud máxima de tensión y corriente de salida, sería conveniente utilizar un potenciómetro ajustable, mientras se realiza el calibrado de la fuente, luego se pueden sustituir por las resistencias de valores apropiados.
En la figura 313, se presenta el esquema general de la fuente de alimentación para laboratorio, esta fuente es la que utilizo personalmente en mi ‘labo’. Por cierto, la hice siguiendo los pasos de una revista en la que salió hace bastantes años, como da muy buen resultado no creo que haga falta cambiar nada. En el esquema, T2 (BD241 o similar) proporciona la corriente de base de los transistores T3, T4 y T5, conectados en paralelo, cuyas salidas (Emisores) están compensadas mediante las resistencias de alta potencia (3W), las cuales entregan la salida de la fuente de alimentación a través de R21 de 0’22Ω y 3W.
El haber empleado los 2N3055 conectados en esta forma, proporciona una corriente de 3 Amperios con suma facilidad y se puede considerar una forma bastante económica. Por supuesto utilizando refrigerador adecuado y si es posible un pequeño ventilador de PC. Con los 2N3055 y un transformador adecuado, podemos alcanzar los 60V de salida, cuidando de no olvidar las tensiones de los electrolíticos.
Las Salidas +Us positiva y -Us negativa, son las correspondientes a los hilos sensores, en caso de que la toma de tensión sea muy larga y de alta corriente, debería ponerse, para compensar las pérdidas.
EL CIRCUITO (PCB).
En la figura 314, se presenta la placa de circuito impreso (PCB) y algún detalle de montaje, más abajo la lista de componentes.
ENSAMBLADO.
Como de costumbre, asegúrese que no hay cortos ni cortes en el PCB y empiece por soldar los zócalos, las resistencias, los condensadores, los diodos y puentes rectificadores, cada uno en su destino. Si dispone de condensadores axiales, se pueden acoplar según sus siluetas, en caso contrario, observe que se dispone de perforaciones alternativas, la figura 314 es orientativa. Los condensadores, deben ser de tensión algo mayor a la de trabajo, en este caso al menos 63 voltios.
Las resistencias R17 a R22 de 0’22Ω deben escogerse de cerámica de 3W, para disipar el calor, para la R17 de 3W, 10Ω , al instalarlas, tenga la precaución de separarlas de la superficie del circuito impreso. Los Transistores T2 a T5 deben montarse sobre un radiador de aluminio, mediante sus respectivos aisladores de mica o nylon, además de utilizar pasta de silicona si es posible, para que el calor se transfiera más rápidamente al radiador, como ya se ha mencionado.
PUESTA EN MARCHA Y AJUSTE.
Para la puesta en marcha, es aconsejable, conectar las dos tensiones alternas de los secundarios a sus respectivos puentes, los dos potenciómetros P1(Voltaje) y P2 (Intensidad) y por precaución en principio sólo T1 y T2 (Después del ajuste, ya conectará el resto T3, T4 y T5), no inserte los IC. Alimente el circuito y compruebe que la tensión, a extremos de C10 está al nivel esperado, haga lo mismo con C1 (+12V) y C2 (+12V), esto se confirma, si a extremos entre +C1 y -C2 hay 24 Voltios, máximo.
Asegúrese que, la tensión entre las patillas 11-12 del zócalo del LM723 y la patilla 7 (la alimentación del LM723) es de 12V, máximo 14V. Esto nos evitará algún disgusto. Inserte los circuitos integrados y compruebe que no se calientan los IC. Si se calienta el LM723, debe volver comprobar que, la tensión entre el pin11 y el pin7 es de 12V, si es así, cambie el LM723, tiene un consumo excesivo y no es correcto. A extremos de C5, disponemos de la tensión de referencia. A extremos de R9 debe haber 7’15V.
Preste especial atención a los valores de tensión de los condensadores C9 y C10, dependen de la tensión de alimentación de potencia que, suministra el segundo transformador. Se permite casi cualquier tensión de salida, con tal que no supere la tensión colector-emisor de los transistores de potencia T2..T5. Para tensiones mayores, deben sustituirse los 2N3055 que permiten 60V máximo. Ahora, debería conectar los transistores T3, T4 y T5, vuelva a comprobar las tensiones.
En cuanto a las resistencias R4 y R16 como ya se ha mencionado, se montarán durante el ajuste ya que su valor final depende de la magnitud máxima de la corriente y tensión de salida. Girar los potenciómetros de ajuste P3 y P4 para la tensión y corriente de salida, al máximo.
Poner P1, en posición máxima, alimentar el circuito y conectar un polímetro a la salida. Mediante aproximaciones sucesivas o tanteo, determinar el valor de R4 en paralelo con R5, esto proporcionará la tensión máxima de salida, entonces podrá soldarse R4 en su lugar. Como se aprecia en la foto, sugiero usar un pot. ajustable de 10k y cuando se logre el ajuste, cambiar el potenciómetro por una resistencia de valor similar y soldarla, aunque no es imprescindible.
Ahora, hay que repetir el paso anterior con P2 y R16 (en paralelo con R15), hasta hallar el valor adecuado para la corriente máxima. Poner la salida en cortocircuito y girar P2 al máximo y proceder a tantear como antes, cuando se consiga, sustituir por una de valor adecuado y ya podemos soldar R16, aunque tampoco es imprescindible.
Finalmente ajustemos los potenciómetros P3 y P4 los utilizaremos como potenciómetros de ajuste para calibrar la tensión y corriente de salida que podremos visualizar por medio de los galvanómetros dispuestos a tal fin. Esta previsto para que utilicemos dos instrumentos idénticos, como microamperímetros, como se describe más arriba.
Un ejemplo de como proceder a la hora de trabajar con la fuente de laboratorio.
Supongamos que conectamos un dispositivo que funciona con 12V y normalmente consume 1A, o mejor, se da el caso de no saber el consumo de tal dispositivo. Procederemos así:
- Ponemos la carga en las bornas de salida.
- Movemos el potenciómetro de corriente hacia la izquierda, es decir, a 0A.
- Movemos el potenciómetro de tensión hacia 0V.
- Conectamos la fuente a la red y la ponemos en marcha.
En ese momento, el LED rojo de exceso de corriente se debe encender, ya que la carga por pequeña que sea supera los 0’010A. - Tratamos de subir el valor del pot. de corriente hacia los 50 a 100mA, es decir aumentar lentamente la corriente de la carga. Si todo está bien, el LED rojo se apagará.
- Ahora, subir el pot. de tensión lentamente hasta la tensión que corresponda a la carga, los 12V. Pueden pasar dos cosas.
6.1 Que se encienda el LED rojo, y no suba la tensión a lo que se quiere, en ese caso aumentar lentamente el pot. de corriente, lo que consideremos apropiado, dependiendo del dispositivo, hasta que se apague el LED.
6.2 Si puedes subir la tensión hasta los 12V, y no se enciende el LED, es que has llegado o superado la corriente de consumo del dispositivo. -
Si ha llegado al punto 6-2, es el momento de reducir lentamente el valor del pot. de corriente hasta el momento en el que el LED intente encenderse, en ese momento se puede subir un poco más y puede considerarse que es el máximo de consumo.
- Si no se logra subir la tensión hasta los 12V (en este caso), y persiste en encenderse el LED, se puede decir que el dispositivo definitivamente no está en condiciones de funcionar por algún motivo.
Y ahora empieza el trabajo de encontrar el motivo por el que no funciona el dispositivo.
Detalles de montaje de transistores de potencia.
Las siguientes imágenes, deben aclarar las posibles dudas de los principiantes, en la forma de instalar un transistor de potencia a un radiador de calor, mediante los distintos separadores de mica o actualmente poliéster, recomiendo aplicar una pequeña capa de silicona entre la cápsula y la lámina de poliéster, en las tiendas del ramo, suelen tener disipadores de calor de aluminio, las dimensiones deben ser adecuadas al calor a disipar.
Para adquirir el dibujo (en formato pdf) para imprimir y obtener así la placa PBC, a modo de ayuda haga una donación de 6€, debe ponerse en contacto con el autor mediante correo-e aquí (elimine los guiones del email).
|
LISTADO DE COMPONENTES |
||||||
| Resistores | Valor | Capacitores | Valor | |||
| R1,R3,R6,R8, R12R13,R14 |
= | 4k7Ω | C1,C2 | = | 1000 µf/35V | |
| R2 | = | 22Ω | C3 | = | 100µf/63V | |
| R4,R16 | = | ver texto | C4,C7 | = | 100 pf/63V | |
| R5 | = | 10k | C5 | = | 10 µf/35V | |
| R7,R10 | = | 1k | C6 | = | 1 nf/63V | |
| R9 | = | 2k2 | C8 | = | 56 pf/63V | |
| R11 | = | 470Ω/1W | C9 | = | 47 µf/63V | |
| R15 | = | 15k | C10 | = | 4700µf/63V | |
| R17 | = | 10Ω/1W | C11 | = | 820 pf/63V | |
| R18,R19,R20,R21 | = | 0,22Ω/3W | C12 | = | 100nf/63V | |
| R22 | = | 4k7/1W | Semiconductores |
|||
| R23,R24 | = | 47Ω | B1 | = | P. rectificador B40C1000 | |
| R25 | = | 5k6 | B2 | = | P. rectificador B80C5000/3300 | |
| R26 | = | 270k | D1,D8 | = | Diodo rectificador 1N4007 |
|
| P1 | = | pot. 50k lin. | D2…D5 | = | Diodos Schotkly 1N4148 | |
| P2 | = | pot. 1k lin. | D6 | = | Diodo zener de 3V3 400mW |
|
| P3 | = | pot. ajust. 2k5 | D7 | = | Diodo Led rojo | |
| P4 | = | pot. ajust. 250k | T1 | = | BC559C PNP transistor | |
| Varios | T2 | = | BD241 NPN transistor | |||
| S1 | = | Interruptor bipolar | T3,T4,T5 | = | 2N3055 NPN transistor | |
| M1,M2 | = | Galvanómetro 100 µ A | IC1 | = | µA723C regulador | |
| Tr1 | = | Transformador de red 2x12V/0.5A | IC2,IC3 | = | µA741 OpAmp | |
| Tr2 | = | Transformador de red 33V/4A | ||||
| F1 | = | Fusible 2’5 A | ||||
| Da | = | Disipador de Aluminio 3x 2N3055 | ||||
| Los comentarios serán bienvenidos. | ||||||
REVISIONES:
21/12/16. Se modifica valor R17 a 10Ω en esquema general F. Laboratorio.
14/04/13. Se añaden imágenes del disipador y montaje del TO-3.
26/10/09. A petición, se puntualiza en el ajuste de la fuente.
16/07/09. A petición, se añade lista completa de componentes fig.307C.
24/04/09. Se añade imagen del ensamblado de 1987.
25/07/08. Añado notas que aclaran conceptos.
Modifico esquemas de las figuras 306 y 313.
20/09/07. Modificar errores T1 es PNP y R17 es de 10.
14/06/04. Mejoras en: la primera, segunda y tercera parte y figuras.
04/12/02. Cambios en los valores de C1 y C2 por los correctos.
03/10/02. Mejoras en las imágenes del esquema electrónico, el PCB y calidad.
18/05/01. Presentación de la lección.
































exelente informacioin!
Muchisimas gracias, por toda esta información, para un aficionado como yo a la electronica esta info es muy valiosa, llevo unos dias mirando tus ejemplos y me han servido de mucho.
Gracias!
Gracias a ti por tus palabras.
hola bue nas tardes como armo una reguladora para una bateria de 24 volt 5A para regualrlo de 15 volt a 24 volt por medio de un poten
ciometro la alimentacion es una bateria seca
Hola Javier.
Corrígeme si no estoy en lo que tu intentas decirme.
He entendido que tienes una batería de 24V 5A y lo que quieres es regular la salida desde 15 Voltios hasta los 24 Voltios. Si es así, necesito saber el consumo que genere el objeto que ha de alimentar, sin ese dato no se puede hacer mucho.
Aclara este punto y si es posible indícame mejor lo que pretendes.
Saludos.
Maestro ; Muchas gracias por toda la información que nos regala en su publicación.Le mando un saludo desde México.
Le quiero pedir que si le es posible, haga un tutorial sobre los amplificadores push pull con transistores bipolares ya que he tratado de buscar información al respecto en internet pero no he logrado hallarla ni entender como funcionan los diodos que utilizan como «vias» en el funcionamiento de un amplificador AB o cuasi complementario.
He visto muchos tutoriales sobre este tema de los amplificadores pero solo muestran como corregir la distorsión por cruce por medio de diodos o transistores o retroalimentación negativa y muestran la correcion en el osciloscopio pero nadie de los que he visto explican a detalle como sucede esto y por que ni hacen un análisis de voltajes corrientes o polaridades.
Gracias por su atención.
que tal vicente . Buen dia. Hice mi fuente regulada de 0 v a 29v con lm317 y 2n 3055 que de echo ocupe un by69 jeje.y todo bien pero leyendo tu articulo , veo que no le puse capacitor en la salida del tr 3055 como ves de que valor tendría que ser ? Gracias y saludos.
Disculpa, Tengo 12 Años y voy en el taller de electronica pero necesito ver si no me puede enviar un diagram de una F.A. Con un LM317T Porfa
Hola Linda, espero que te vaya bien en el taller de electrónica, en cuanto al diagrama que me comentas, quizás pueda servirte el que se encuentra en el tema con el nombre fig. 303, el cual tiene un mínimo de 1’2 Voltios hasta los 30V. Y si lo quieres que de desde 0 Voltios hasta los 30 V (no me dices la tensión máxima que necesitas), puedes utilizar el de la fig.303b
Espero que te sirva cualquiera de los dos. Si tienes alguna consulta que aclarar, no dudes en indicarlo, será un placer como siempre responder las consultas.
Saludos Vicente García.
https://electronicavm.net/2010/10/30/fuente-de-alimentacion-regulable-con-lm317/
Esta fuente te proporciona 1 amp de corriente y un voltaje de 1.25 a 37 volts dependiendo del transformador, no cual sea tu necesidad en cuanto al rango de salida, saludos y espero te sirva, cualquier duda te responderé.
¡ Muchas grácias por compartir !
¿Cuál es el rango de regulación de corriente de Fig. 303b? El rango de voltaje me es muy útil. Ya he buscado mucho y solo encuentro en su blog una fuente con regulación de voltaje y de CORRIENTE, al menos explícitamente indicado. Aclaro que no soy electrónico, solo aficionado.
Hola Carlos.
¿El rango de corriente que puede dar este circuito?.
En estos momentos, no recuerdo esos datos, de mi experiencia, cuando hice dicho montaje. Depende de los componentes que uses en tu montaje, en las hojas de datos del fabricante viene una reseña al respecto. Se puede calcular con: I(out) * R1 = V(ref)
Sin embargo, no creo que tenga un gran margen, especialmente debido al problema que representa el potenciómetro, ya que, debe soportar bastante corriente.
Si estás pensando en realizar un montaje con garantía, te recomiendo la ‘Fuente de Laboratorio’ que está al final de este artículo.
Espero te sirva la respuesta. Si eliges realizar la FL, cualquier duda que tengas, planteala.
Saludos.
facil de comprender y amplia informacion
Gracias Alejandro.
hola me llamo cesar soy un poco nuevo en esto tengo un proyecto de una fuente de 30V 10A y por cuestión de espacio quiero cambiar los 2n3055 por tip35 me preguntaba si tendría un inconveniente para manejarlo con el lm723 ya que según la hoja de datos tengo 25A 100v y 125w y segun las operaciones que hice a 30v tengo una caida de tension de solo 8v multiplicado por los Amperes me da 80w saque la idea de este proyecto pero veo que el lm 723 es ideal para este proyecto http://www.neoteo.com/images/Cache/8BFCx900y900.jpg
de ya agradezco toda la ayuda que da esta pagina
Hola electronauta, de lo que me dices; Sí, puedes cambiar los 2N3055 por los TIP35. Eso sí, debes procurar un buen disipador en cualquier caso. Respecto de los pretendidos 10 A que indica el fabricante, personalmente lo desestimo, con 3A y un buen disipador, pueden funcionar sin pedirle grandes variaciones puntuales. En otro caso, tendrás una estufa en lugar de una fuente de alimentación.
El 723, ofrece un notable rendimiento (vigila las altas frecuencias, con filtros), siempre que respetes sus condiciones de trabajo. Puede funcionar muy bien, con casi cualquier tensión de entrada, claro usando en su caso un diodo zener y una resitencia para acondicionar su alimentación (en ese caso se dice que es flotante).
Si necesitas 10A o más de salida, deberías pensar en utilizar varios TIP35 en paralelo, naturalmente depende del tiempo de trabajo que le des. Vigila las resistencias de emisor, son extrictamente necesarias. Estás manejando una potencia bastante considerable y hay que minimizar los riesgos (piensa en los gastos), los TIP35 que sean TO-218 mayor superficie de disipación.
Otro dato a tener en cuenta es que, la diferencia de tensión entrada/salida, no debe ser inferior a los 8Voltios.
Respecto del circuito que me indicas, no estoy seguro de que tenga control alguno de la corriente de salida.
Espero te sirva mi respuesta. Saludos.
hola muchas gracias por la explicacion pero aun tengo una duda como debo disipar, aislar y conectar el 2n3055, las patillas base emisor no deben tocar el disipador? el colector tambien? no comprendo muy bien ese detalle, seria de gran ayuda que me dijera paso a paso y como va el transistor colocado. Gracias
Hola Jessica, gracias por tus elogios.
Viendo que no tienes claro el modo de realizar el montaje de los transistores de potencia 2N3055 o en su caso cualquiera de similares condiciones, he realizado una ampliación en la documentación o lección sobre fuentes de alimentación.
Puedes ver este añadido, creo que está bastante claro y si tienes alguna duda, no dejes de comunicarlo.
Gracias.
Buenos dias,
Tengo una duda, en la fuente de alimentacion simetrica ajustable que esta despues de la imagen 310 los reguladores son los 7812 y 7912? tenia entendido que esos eran fijos, en su defecto me gustaria saber como se logra variar el voltaje con ellos.
Necesito una fuente +/-24 variable a 2 am y esa me parece bien, aunque sea de 30, he probados otras fuentes y se les cae el voltaje, a que se debe?
Gracias por responder un abrazo
Hola Yesica.
Efectivamente los reguladores 7812 y 7912 son fijos, sin embargo, fijate en la forma en que se han conectado. Por cierto, los terminales de IC1 e IC2, por descuido, están mal indicados en el esquema.
Lo correcto es: terminal1-INP (izq.) terminal3-GND (medio) y terminal2-OUT (der.), véanse las hojas de datos del fabricante. Sigamos.
Consideremos una rama, la de ‘arriba’, si te das cuenta, se han configurado como … Efectivamente, como reguladores de corriente constante (la salida a través de R3 (120 Ohms) se conecta al terminal común. No digo masa), la corriente regulada, comanda la base de Q1, que es el que esta regulando realmente la tensión de salida. Q3 y R5 (0’22 Ohms, 15W), se encargan de regular la corriente de salida.
Como decía, el terminal 3 de IC1, está conectado a la salida negativa del rectificador, a través de R2 (470 Ohms) y los pot. Pa1 y P1, esto permite modificar la corriente constante que alimenta la base de Q1, desde 0V a la tensión requerida de salida.
Para la rama de ‘abajo’ se repite el mismo argumento, con los cambios de tensión adecuados.
Espero haber dado respuesta a tus dudas.
Saludos.
Hola.
Tengo un problema con la fuente de alimentación de un Roland TR-808 (tiene 30 años) que no funciona bien del todo y he dado con esta página de casualidad. Mis conocimientos de electrónica no son muchos, y me gustaría saber si es posible resolver alguna de mis dudas, que son:
1ª: En el propio circuito hay unas indicaciones del voltaje que debe existir en determinados puntos, pero cuando los compruebo existen diferencias de varias décimas de voltio e incluso voltios, e incluso los valores varían aleatoriamente ¿esto es normal?
2ª: En el caso de que no lo sea, ¿a qué puede deberse este fallo?¿Los condensadores electrolíticos?¿transistores?
3ª:¿Cuáles suelen ser los fallos habituales de una fuente de alimentación?
Bueno, para no abusar lo dejo de momento aquí, con la esperanza de hallar alguna respuesta a estas cuestiones… Muchas Gracias anticipadas, sea lo que sea, y un Saludo.
madre mía, la verdad es que es un excelente tutorial, se agradece muchísimo tu trabajo.
Tengo una duda, te comento mi problema.
Siguiendo un tutorial de internet estoy fabricando mi propia fuente de laboratorio. consiste en poner en serie dos fuentes ATX de PC. Con lo cual consigues 24v, pues bien, ya tengo el regulador de tensión fabricado, va de 1,2v a 24v como máximo 1A. me preguntaba si me puedes indicar el circuito de un limitador de corriente (max 1A) regulable para ponerle en serie a los bornes de esta fuente. Gracias, espero su respuesta.
Antes de nada, gracias David por tus palabras.
En cuanto a tu consulta y por lo que comentas, debes estar hablando de un regulador como el LM317 en cada rama PC, con el que obtienes los margenes de 1’2V a 24V. No esta mal tu plan y siguiendo desde este, igualmente puedes añadir un limitador de corriente, claro en cada uno de los ramales, con sendos LM317 que yo te recomiendo sean con encapsula en TO-3 o en su defecto la TO-220, si tienes espacio, es conveniente que les pongas disipadores de calor aislados.
En principio, fíjate en la figura 303b, como punto de partida. La tensión de +5V, la puedes utilizar para reducir el límite inferior (los 1’2V) tal como se aprecia en la mencionada fig. y conseguirás los 0V. Y respecto del limitador de corriente, lo mismo, lleva cuidado con el potenciómetro P2 del esquema, quizás requiera un pot. de más vatios. Si quieres una corriente fija, máxima de 1A, ajusta P2 al nivel adecuado y mides la resistencia en cada lado del P2, las sustituyes por RX y RX’ y ya tienes el limitador a 1A.
Espero que hayas entendido la descripción. Si tienes dudas, comunícame tus preguntas.
Un saludo.
Hola vicente.
Viendo este maravilloso tuto que has publicado, alomejor me decido a montarme una fuente de laboratorio. ¿Habría posibilidad de conseguir el circuito pcb para hacerme yo todo el resto?
Hola Vicente ante todo gracias por la informacion detallada, precisa y entendible. Estoy realizando un pequeño proyecto el cual consta de 4 pequeñas fuentes independientes con voltaje de salida 12v y 2A de corriente. Debo construir cada una de estas fuentes luego armar el tablero y de cada una de ellas alimentar 4 dispositivos. La fuente debe ser estabilizada y con proteccion contra corto circuito, he visto la de la figura 308 (Es la correcta para mi tipo de fuente?) pero hay cosas que no entiendo como los valores de los condensadores por ejemplo el de 2200uf 25v no deberia ser de 5000uf como minimo? (basandome en lo leido sobre que por cada amper el capacitor debe ser de 2000uf). Aguardo su respuesta para ponerla en marcha en caso que este en lo correcto. Saludos
Laureano, gracias por tus palabras.
La fuente de la figua 303b, te puede servir, adaptando los valores adecuados, el problema mayor es que la corriente máxima que puede entregar es de 1’5A.
Por tanto, está bien que hayas pensado en el esquema de la figura 308, es cierto que en la figura, el condensador de filtro es de 2200uf/25V, en realidad debería ser de 4700uf/35V que es el valor comercial, como bien apuntas, los amperes por 2, nos indicará los microfaradios a utilizar. Respecto del cerámico de 0’470, es para evitar que auto-oscile el regulador, puedes aplicar uno de 220/63V.
Pon atención al circuito compuesto por Q2-R1-Rsc, se encarga de proporcionar un límite de corriente a Q1, evitando su destrucción. R1, suele ser muy baja y de alta potencia sobre 10 vatios.
Espero haber despejado las dudas que comentas, así como que tengas éxito en tu labor. Si necesitas aclarar alguna duda, indicamelo.
Saludos
Gracias Vicente, como no soy electronico tengo algunas dudas con la lista de componentes que debo usar para la construccion. Paso a detallar:
Las resistencias no entiendo la notacion por ejemplo R7 3k3 Ω Aj (el 3k3? y el Aj?) esto respecto al diagrama 307c, ademas de que potencia las debo adquirir para mi proyecto de la figura 308?
El diodo D1, 1N4007, en nuestro caso su funcion es evitar que la corriente circule en sentido contrario?, con lo cual no importa su salida promedio de 1A?
No entiendo lo que es RSC.
R1 es una resistencia de 3 ohms y segun usted aconseja por encima de los 10W (que funcion cumple tal)
El IC 78XX cual seria?
Y por ultimo el capacitor ceramico de 0,1uf, de cuatos volts? o cual deberia tomar?
Gracias de antemano y a ver si pedo hecharle mano a la fuente.
3k3 Se refiere a una resistencia de 3300 Ohms
Ajs. se refiere a ajustable, se trata de un potenciómetro
Rsc es Resistencia sensor de corriente.
La resistencia de la potencia especificada, es debido a que pasa una alta corriente y se calentará por ser de bajo valor ohmico
En cuanto al diodo en efecto, un 1N4001 a 1N4007 puede servir.
Los 78XX, se refiere a un regulador del voltaje necesario y adecuado al valor comercial deseado
En cuanto al valor de tensión de los condensadores cerámicos, como siempre, debe estar por encima del valor nominal en caso de corriente continua y el doble estándar si es alterna.
Una observación.
Sería recomendable que se ayudara de los consejos de algún conocido que tenga conocimientos de electrónica, antes de abordar cualquier proyecto que conlleve riesgos personales y económicos. Cuando hablamos de corrientes de 2A o más con tensiones de cierto nivel, es muy aconsejable tener en cuenta la comentada supervisión de un profesional.
Me parece muy bien que tenga iniciativa, sin embargo, en miras a no caer en la decepción, sería conveniente que le asesorara un amigo cercano que como digo, tenga conocimientos de electrónica.
Laureano, páseme su email y le daré respuesta a su consulta.
Gracias por su interés.
laureanojm@gmail.com
Esta exposición está muy clara gracias a ella puede satisfacer mis dudas muchas gracias.
Hola, antes de nada un saludo y el agradecimiento por la información más que útil.
Una pregunta si me permites:
En el apartado de fuente de alimentación de potencia, para una intensidad de 2.5 A con un regulador 7812 ¿ qué Rsc debería colocar?
Si además indicaras aunque sea mínimamente el cálculo que realizas, sería ya fantástico.
Otra duda: indicas que para el circuito 308, la resistencia R1 debe ser de alrededor de 10 W y no lo acabo de entender ya que Laureano habla de 12 (V) y 2 (A) por lo que una resistencia de pequeño valor (pongamos 3 ohms que es el valor que recomienda ST para su regulador 7812 con protección para cortocircuito) por la que circularán como mucho 2 (A) serían alrededor de 6 (W) que ya es un valor alto para una resistencia, pero 10 (W) obligaría a usar una resistencia de carcasa de aluminio o una cerámica de tamaño considerable y dependiendo del circuito puede ser un bulto considerable.
En resumen dos preguntas:
(1) Lo del cuadro anterior relativo al cálculo de la Rsc
(2) ¿Es necesario tanto margen entre el wataje teórico y el de la resitencia a utilizar?
Gracias y un saludo cordial
Movida la respuesta a su sitio.
Vicente , un saludo cordial de nuevo
Una primera cuestión:
¿El razonamiento para los +5 (V) que indicas es el siguiente? :
La tensión en el secundario no es tensión eficaz, por tanto si queremos 12 (V) en el regulador necesitaremos 12 x 1.4142 = 17 (V) en secundario, a los cuales habría que añadir la caida de tensión que pueda haber en R1
Y ahora una duda relativa a la resistencia de corto circuito (Rsc):
Utilizas la VbeQ2 de -5 (V) que el fabricante indica que es la Vbe máxima para el transistor en corte (Ic=0) pero justamente de lo que se trata es de que, suponiendo que por el regulador ya circulan 0.5 (A), cuando por Q2 circulen los otros 2 (A) máximos deseados, Q2 entre en conducción para que de este modo no llegue corrente al regulador y deje de funcionar obteniendo 0 (V) a su salida ¿estás seguro que esta VbeQ2 = -5 (V) es la que necesitamos o habría que calcular para IR2>2 A cual sería VbeQ2?
No sé, es una duda a la que llevo dando vueltas un tiempo y no acabo de verlo claro. Estoy intentando analizar el nodo Q2-R2-Q1 pero el único valor seguro de que dispongo son los 2 A de corriente máxima.
¿Quién dijo que la electrónica era fácil?
Hola Ramón, gracias por tus palabras.
En cuanto a tu consulta del cálculo de Rsc, pensé que está indicado en el mismo esquema.
La formula que aparece, es la que proporciona el propio fabricante, al igual que el esquema, por cierto, en el esquema BD534 aparece como NPN y en realidad es PNP.
Si te fijas Rsc = VbeQ2 / Isc, es decir, la Rsc es igual a la tensión base-emisor del transistor Q2, dividido por la intensidad que atraviesa Rsc, esto es así. La Vbe dice ser de -5V según el fabricante, esto, en el caso de 2A, supone 2’5 Ohmios, para tener un pequeño margen se le pone una de 3 Ohmios.
A tu segunda consulta, en parte tienes razón, pero, sólo en parte. Por partes, la tensión rectificada debe ser sobre 5V mayor que la de salida, suponiendo una tensión de salida de 12V más 5V, estamos hablando de 18V, porque contemplamos la tensión antes del regulador. Ciñéndonos a estos datos; 18V y 2A, el resultado es de 9W (vatios).
Espero haber aclarado un poco el tema.
Saludos.
Hola de nuevo…
Bien, antes de nada una rectificación y pedir disculpas por escribir antes de pensar. Después de darle vueltas veo que el nodo a analizar para la Rsc es simplemente R2-VebQ2 y que, para el valor que yo no tenía claro (los -5 V), VbeQ2(max) va evidentemente a saturar este transistor y por tanto los -5(V) ya están bien tomados.
Como no encuentro curvas para el 2n6124 he buscado otro PNP similar para la configuración tratada que podria ser el BD912 y en este sí hay dato para Veb(sat)=2.5 (V); en este caso R2 sería de algo más de 1 ohm.
Saludos
Hola.
Primero que todo felicidades por tu blog. Segundo tengo una consulta, tengo que hacer una fuente de poder ajustable como proyecto de una materia en la Universidad y uno de los requisitos es que en la salida deberán medirse 0v (cero voltios), como mínimo.
Tengo el montaje en el protoboard y es parecido al de la imagen que esta justo después de la figura 10, difiere en que tengo un transformador de 12-0-12/2A y estoy usando los transistores Q1 5200, Q3 BC548, regulador lm317 en el canal positivo y Q2 A1943, Q4 2n3906, regulador lm337 en el negativo; también el diodo 1n4007 que se encuentra sobre Q1 y Q2, no lo tengo, y quisiera que me explicaras mejor lo del potenciometro doble, en mi caso solo tengo una lineal para cada canal. Espero no incomodar con todo esto, te agradezco anticipadamente.
Hola Mary, gracias por tus palabras.
Cuando dices:
"también el diodo 1n4007 que se encuentra sobre Q1 y Q2, no lo tengo, y quisiera que me explicaras mejor lo del potenciometro doble,"Entiendo que te refieres a la función de los diodos 1N4007. Ambos tienen la función de evitar la destrucción del transistor al que protegen, de las corrientes inversas.
En cuanto a tu consulta sobre el potenciómetro, éstos deben ser lineales, por lógica, tu necesitas una tensión de salida que aumente de forma lineal según vayas modificando la posición del mismo, porque una tensión que se multiplique con cada variación del pot., sería bastante incomodo de manejar. Siendo así, imagínate lo que representaría, ajustar de forma independiente ambos pot. para una misma tensión +5V y -5V por ejemplo.
Por último, los LM317 y LM337, debes refrigerar así como aislarlos debidamente, es decir, cada transistor con su refrigerador.
Espero haberme explicado.
Si entiendo lo que dices, ahora mi consulta es sobre el potenciometro, tengo el lineal de 5k, tengo problemas al colocarlo en el nodo entre el led y su resistencia, al variar la posicion del potenciometro el voltaje se queda casi fijo casi en el maximo que puede entregar y varia de 15,62 a 15,79v.
Que me recomendarias?
De nuevo, GRACIAS!!!
😉
Hola Vicente! Mis sinceras felicitaciones por el blog, está genial.
¿Sabe dónde puedo encontrar modelos de transformadores como el de la figura 305c para PSpice? Me gustaría simular el circuito que le envié ayer por email pero no sé cómo modelar ese transformador ni tampoco lo encuentro en las librerías. Es un roqmo mod.620 de 200V 2A que con la configuración que me interesa me da dos salidas de 15V 1A.
Gracias por todo!
Hola, felicidades por el blog. Y como no, tengo una duda. Hice la fuente de alimentación de laboratorio, (la de la revista), lo que ocurre es que cuando salta la protección de cortocircuito, tengo que apagarla para resetearla. Juraría que vi por algún lado que se podía insertar un pulsador para resetearla, ¿sabes como hacerlo?. Saludos y gracias.
Gracias Pepe por tus palabras.
Supongo que estás confundido, la fuente de alimentación de 60V 2A, sí necesita un pulsador para resetearla, si no te entiendo mal, te refieres a La Fuente de Alimentación de Laboratorio.
La Fuente de Alimentación de Laboratorio, no necesitas resetearla, sólo desconectas el dispositivo bajo prueba y dispondrás de la tensión de trabajo.
Veamos: Conectas la fuente y mueves el Pot.1 (Voltios) ajustas a la tensión de prueba. El Pot.2 (corriente), si no sabes el consumo del dispositivo bajo prueba, lo dejas cerca del mínimo (esto te asegura que si el consumo es mayor que lo ajustado por el Pot.2, se disparará la protección, encendiéndose el LED D7), aclarado esto, seguimos.
Ahora las salidas de la fuente, las conectas al dispositivo y pueden ocurrir dos cosas:
– 1) Que el voltímetro siga marcando la tensión que habías ajustado y por lo tanto el amperímetro mostrará la corriente que consume el objeto bajo prueba, indicando que todo está dentro de los parámetros previstos y por tanto puedes pasar a analizar otros motivos por los que no/si funciona, digo esto por no enrollarme mucho.
– 2) Que el voltímetro muestre una caída de tensión y al mismo tiempo que el amperímetro muestra la corriente que consume, el diodo LED se encenderá, mostrando que hay un consumo superior al esperado.
Si dicho consumo consideras que está en los parámetros adecuado, entonces, trata de corregir el valor del Pot.2 para que se manifieste el consumo que requiere y entonces dejará de lucir el LED. En ese momento, el voltímetro aumentará su valor hasta la tensión prevista y el amperímetro mostrará la corriente de consumo. Salvo que exista un cortocircuito en el objeto bajo prueba, cosa que deberás averiguar y evitar.
Vaya perorata, espero haber descrito el funcionamiento de cómo utilizar la FAL (Fuente de Alimentación de Laboratorio).
Saludos.
Muchas gracias por responder. Algo debí hacer mal, pues a mi al cortar por consumo, se enciende el led rojo y no me resetea. Todo lo demás lo hace bien, regula bien el voltaje y el consumo, el problema viene al sobrepasar el consumo preestablecido. A no ser que los transistores de potencia no sean los 2N3055 sino unos que recuperé ya que venían con su disipador y una placa de CI. Son unos MJ de mejores caracteríaticas. Pero por eso no debería pasar nada, ya que el problema creo que vendrá por el circuito de limitación.
Tendré que revisar pues los componentes, a ver si metí la pata por algún lado.
Saludos y gracias
Primera vez, que leo vuestra pagina, en busca de mejorar algunos pequeños proyectos
….aunque parezca mentira,lo que mas me ha llamado la atencion , es la cordialidad , el
respeto y esmero , en el trato a quienes efectuan preguntas , una sincera felicitacion
por su buena labor. cordialmente – JM
Es una forma de educar.
Gracias José María, por sus amables palabras.
Hola Vicente,
Gracias por compartir tus conocimientos y tu tiempo con todos.
Verás, estoy intentando montar un circuito que funciona a 5V, y tengo que coger la alimentación desde una batería de litio que tiene entre 30 y 42V, según estado de carga. El consumo del circuito será de menos de 1A.
Mis conocimientos de electronica son muy limitados, así que pensaba que me bastaría con un regulador 7805. Como este no acepta una entrada de 42V, le puse antes un divisor de tensión para bajar a unos 20V… pero claro, al pinchar el regulador, toda la corriente se va por el y tengo una caida de voltaje a la entrada de este bestial, así que el invento no funciona.
Ahora ando un poco perdido. No veo que existan reguladores monolíticos que acepten directamente 42V… o si?
La otra opción, por lo que veo, es montar una fuente buck dc-dc conmutada, pero lo veo un poco complicado para mis conocimientos…
Agradecería cualquier consejo por tu parte.
Gracias de antemano.
Roberto
Hola, Roberto.
No se como has realizado el cálculo del divisor de tensión que comentas, por otra parte, si hay algunos reguladores que utilizando ciertos «trucos» pueden alcanzar hasta los 100V en su entrada, pero eso puede ser un buen desafío para ti. En alguna parte de mis artículos recuerdo haber tratado este tema.
Mira el artículo que realicé en: «http://hispavila.com/3ds/tutores/divstension.html» y
«http://hispavila.com/3ds/tutores/fuente60vx2a.html»
En ellos encontrarás respuesta a tu problema.
De todas formas, volviendo al problema que tienes, probaría con un LM317 que admite un máximo de 40V, con este, el divisor de tensión tiene menos diferencial y por lo tanto, la desviación en cualquier caso sería admisible. La verdad es que no lo he probado.
Ya me dirás que tal tu experiencia.
Saludos Vicente.
Hola Vicente,
Muchas gracias por tu respuesta.
He mirado los artículos que me recomiendas con detenimiento, pero creo que esa fuente es demasiado para lo que necesito.
El problema no lo tengo con el divisor de tensión en sí mismo.Este trabaja bien, sacándome el voltaje teórico que calculé. El problema es que la salida de este divisor será la entrada del regulador. Al compartir el negativo tanto divisor como regulador, en realidad lo que estoy haciendo es poner en paralelo el regulador con la resistencia pequeña del divisor. La corriente, entonces, deja de circular por la resistencia pequeña del divisor y se va casi toda por el regulador, ya que su resistencia interna es muy baja, como ya sabes. En resumen, me parece que un divisor de tension más un regulador monolítico es una combinación que nunca funcionará, verdad?
En realidad, la pregunta más directa que podría haberte hecho es la siguiente:
¿Cual crees que es la manera mas sencilla y económica de bajar un voltage que varía entre 30 y 42V, a un voltage de 5V constantes, siendo el consumo del circuito de 1A máximo?
Muchas gracias de antemano.
Roberto
Hola, Roberto.
Realmente no es recomendable el uso de un regulador monolítico en esas condiciones. Por lo que te recomiendo que pienses en utilizar un regulador de mejores perspectivas como es le LM723, de igual forma puedes encontrar información en esta dirección:
https://www.diarioelectronicohoy.com/blog/fuente-regulable-60v-2a
Verás que se describe un ejemplo que puede con una entrada Vi de hasta 100V y en cuanto a la corriente, depende del transistor de salida que utilices.
Ya me cuentas como te parece.
Saludos Vicente.
hola como esta hice hace algun tiempo una fuente regulable con lm 317 como el de la fig 303 (con 2 en paralelo) pero intente hacer el regulador de intencidad con lm 317 y no se si le erro en la coneccion pero no me regula la intencidad conecto tal cual dice dos resistencias de 1 K en paralelo con un potencimetro de 500ohms y un led pero no regula intencidad tendria alguna foto del coneccionado y a esto se le puede poner un amperimetro que me indique que amperaje estoy regulando gracias por los aportes soy aficionado a la electronica
Hola Edgar.
Sería importante que me mandes el esquemático que has dibujado, para poder ver donde radica el posible problema.
hola Don Vicente no me deja mandar por acá imágenes, lo que le decía es que yo ya tengo una fuente armada por mi con lm 317 tal cual la imagen 303 que esta mas arriba (creo que es de las mas simples con este tipo de regulador) la diferencia que yo le hice fue poner dos lm 317 en paralelo para llegar así a los 3 amp. hasta ahora me funciona bien, lo que siempre quise hacerle fue regular la intensidad de salida o sea poder bajar el amperaje de salida, arme un circuito para regular la corriente como esta en la figura 303b con otro lm 317 pero no consigo regular quizá estoy haciendo mal las conexiones del pote o quizá la Rx desde ya gracias
Hola Edgar.
Es cierto que este medio no permite el envío de imágenes, inténtalo por medio de:
https://www.flickr.com/
Tendrás que abrirte una cuenta y podrás subir tus imágenes. Creo que es lo más adecuado.
Estoy revisando lo que me dices y cuando vea tu esquema, trataré de darte una solución.
Saludos.
HOLA DON VICENTE de verdad que gusto encontrar a hombres como usted en la red serios en sus comentarios y e visto que a intentado ayudar a algunas personas con sus dudas de verdad me da mucho gusto e visto dos documentos uno de drays y el de fuentes excelente los dos me gustaría saber dónde puedo ver bien la imagen del EL CIRCUITO CON EL I.C. µA723 que está publicado aquí porque no se ve cuando lo amplias para ver sus componentes saludos
mi correo es amigotigre@hotmail.com
Hola Paul.
Gracias por tus palabras.
En cuanto a tu consulta del LM723, tienes que especificar a que esquema te refieres, habrás visto que hay bastantes esquemas sobre este circuito.
Indícame a que esquema te refieres, de todas formas he mejorado la imagen del 306, por si te refieres a esta.
Saludos.
Hola de nuevo don Vicente tendría algún documento para crear electroimanes lo que pasa que quiero alimentar una bobina con una fuente regulada para ver cómo se comporta la bobina que alimente con CD y por lógico en su centro un núcleo de hierro para crear un electroimán
Pero he leído que las bobinas son difíciles de conmutar con un transistor a ver si me esplique quiero conmutar una bobina con un transistor tiene algún circuito, idea o página para checar un servidor es de México saludos
Mi correo es amigotigre@hotmail.com
Vicente . saludos, primero gracias por el aporte con su tutorial.
soy estudiante de electrónica … 3 ciclo… me enseñaron como hacer una fuente, bueno mas bien a montarla ,,, quisiera saber como hacer una fuente en la que pueda regular el voltaje(0-30v) y ademas pueda regular la corriente/intensidad(max 5A).
le agradecería mucho me responda y de nuevo gracias
correo: bbarrenecheapalmieri@gmail.com
bbarrenecheapalmieri@gmail.com
Hola Bryann
Gracias por tus palabras.
Esta muy bien lo que me dices sobre tus estudios de electrónica, sigue en ello.
En cuanto a construir una fuente de las características que dices, no es una petición nueva de mis lectores, por ese motivo, he realizado un nuevo tutorial que de alguna forma cubre esas expectativas, en cuanto a la intensidad, es una cuestión de añadir más transistores de potencia en la salida, como ya se describe en cada caso.
Aunque para los cálculos, puede servirte este artículo mismo.
Puedes encontrar información en:
https://www.diarioelectronicohoy.com/blog/fuente-ajustable-de-alimentacion
Espero te sirva para ampliar tus conocimientos.
Saludos.
hola, me piden un circuito de fuente de alimentacion de 0 a 18 V de corriente continua y 3 A
Hola, Luci
Considero que el circuito que cumple con ciertas garantías el enunciado que me indicas, sería el correspondiente al esquema que aparece como figura 306.
Naturalmente, tendrás que calcular los valores de los componentes.
Espero que tengas claro el tema, ya me dirás.
Saludos.
Hola Vicente!
Estoy abocado a un proyecto donde necesito una fuente de corriente constante de 1A, 10A y 100A para construir un ohmetro/ mocroohmetro para medir resistencia de contacto, vale decir una fuente estable de corriente conocida y la lectura directa mediante voltímetro.
Aguardo su gentil aporte
un cordial saludo
Amigo Humberto.
Esto que me comentas como bien sabes, son palabras mayores. El problema que presentas tiene dos vertientes, una la corriente en sí misma, que es bastante importante, estás planteando corrientes importantes y la otra, me refiero a lo de constante.
Estamos sin duda, ante un proyecto de envergadura industrial y como tal debes abordarlo. ¿Tal vez se trata de baños de electrólisis?
No puedo ser más explicito y añado, tendrás que disculparme, son corrientes muy considerables con las que nunca he lidiado.
Vicente:
Gracias por tu respuesta!
se trata de someter a contactos de interruptores de alta tensión a una corriente importante y medir su caída de tensión para determinar su resitencia. Sé que se trata de una corriente importante, he pensado implementarlo con reguladores tipo LM317 el tema es controlar la corriente, busco un circuito con transistores en paralelo, o tiristores, o algún componente de potencia
Gracias
un cordial saludo
Humberto
Hola Humberto, has pensado en utilizar transistores MOSFET?
Considerando las corrientes que mencionas, una opción son los thiristores y los MOSFET, sin entrar en demasiados detalles, creo que son una mejor opción.
Espero que tengas éxito en tu proyecto.
Saludos.
Como debo determinar los cálculos adicionales de la figura fig. 305 c
Hola Juan Pablo.
La figura que mencionas, evidentemente tiene unos cálculos que hay que tener en cuenta.
No obstante, si lees con atención el contenido del artículo podrás determinar los cálculos necesarios para tu caso concreto, piensa que el esquema es un esquema general que puede servir para un amplio rango de casos, dependiendo de las tensiones y corrientes que necesite un técnico en cada momento.
Espero que la respuesta te ayude a indagar en el tema, todo lo que pides se encuentra descrito en el artículo incluso hay algún ejemplo.
Saludos Vicente.
hola doy clases de electrónica y siempre le di mucha importancia -al tratado de fuentes variables de tensión y corriente—-felicito por lo practico y completo articulo practico de fuentes—y por su dedicación a la docencia..
Hola Vicente, voy a realizar el proyecto que publicas «F- ALIMENTACION DE LAVORATORIO».
–Queria saber si el voltaje real minimo es de 0v, o que resistencia hay que cambiar por preset calibrarlo.
–La otra pregunta es si las referencia Us y Ws son para estabilizar en casos de alto consumo, que problema existe en caso de dejarlas conectadas siempre. cumple alguna función desconectarlas?
–Para colocar instrumentos digitales hay que retirar P3 P4 R25 R26?.
Muchas gracias por los circuitos y por tu tiempo.
Saludos
Hola Leo.
Me parece que la decisión que has tomado, la habrás contemplado con atención y seguridad. Ten en cuenta que representa un desembolso a tener en cuenta, realmente no quiero que lo tomes en lo negativo, sin embargo me gustaría que estuvieras convencido.
En cuanto a tus preguntas:
1.- Efectivamente, si llega a 0V en la salida (naturalmente si se ajusta debidamente).
2.- La respuesta respecto de las salidas +Us y -Us, está descrita en el párrafo último de la descripción del esquema, justo donde dice:
«Las Salidas +Us positiva y -Us negativa, son las correspondientes a los hilos sensores, en caso de que la toma de tensión sea muy larga y de alta corriente, debería ponerse, para compensar las pérdidas.»
Esto indica que no es necesario su uso, salvo en el caso de que estés aplicando a la carga una considerable corriente mediante unos cables con baja sección y de una longitud extrema (por ejemplo 5A con cables de 2 metros de largos), en ese caso, debes utilizar un par de cables de inferior sección (ya que se comportan como sensores) para compensar la probable caída de tensión producida por dichas condiciones.
Leo, espero haber aclarado tus dudas.
Saludos de Vicente.
Muy buena información la que proporciona.
Solo quisiera pedirle un favor, veo que en la figura 303 la salida es de 1.2 a 28v y 1.5A, yo quisiera realizar una con ese mismo esquema que pudiera dar estos valores de salida: 1.2 a 12v y 1.5A.
Podría ser tan amable de pasarme ese mismo esquema adaptado para las especificaciones que le mencione antes.
De antemano gracias.
Hola, Denis.
La información que me pides, la puedes encontrar en el artículo que puedes encontrar en:
https://www.diarioelectronicohoy.com/blog/fuente-ajustable-de-alimentacion
Además, incluso podrás lograr los 0V, si es el caso. Los valores de los componentes se describen en el propio texto y si tuvieras que obtener un valor distinto, como al parecer mencionas (12V), se me ocurren varias posibilidades, entre las que puedes elegir.
Saludos Vicente.
Hola Vicente, soy Leo otra vez, ante todo gracias por tu respuesta anterior, ya comencé a realizar el circuito impreso de la «F. fuente de laboratorio» algunos componentes los compre otros los tenia.
La ultima pregunta es porque la fuente usa 3 unidades del 2n3055 si la hoja de datos dice que soporta hasta 15 amper cada uno?. Me ayudaría mucho tu respuesta para aprender ya que vengo observando esto con varios circuitos ( otras fuentes, amplificadores, etc.) en los que la cantidad de transistores sobrepasa varias veces la potencia que se desea obtener.
Suponiendo que alimento la fuente con un trafo de 25v 3A, no alcanza un solo 2n3055 suponiendo 3A sobre el 2n3055 y 25v x 3A = 75W?
Muchas gracias por la dedicación y por tu tiempo
Saludos.
Leo.
Esta bien, amigo Leo.
Veo que tu interés por aprender está entre tus prioridades. Intentaré aclararte tus consultas.
Si, es cierto, las hojas de características que presentan los fabricantes dicen exactamente esos valores que tu mencionas, sin embargo, tu no vas a utilizar dicho dispositivo en las condiciones extremas que expresan ellos.
Por ejemplo, no lo vas a poner a 3A, en 1ms y a una frecuencia fx que ellos han probado. Por el contrario, tu como el resto de mortales, los dispositivos los ponemos a «trabajar» en un mundo real, en el que hay cierto rizado en la tensión, una posible auto-oscilación y por no hacer muy tedioso el tema, ya lo he expresado los usamos en el «mundo real», esto me ha dado cierta experiencia y creo sinceramente que muchos lectores lo podrían atestiguar.
Te diré que, en condiciones normales y con la precaución de haber dotado de un refrigerador de aluminio adecuado, un 2N3055H, puesto con una carga de 1’5A a 12V. después de 15 minutos, toma una temperatura de alrededor de 50 ºC o más que si no es mucho (sin duda, a la corta, no va a condicionar la vida del transistor), sin embargo, te puede dar una idea de cuan importante es respetar las consideraciones que se suelen hacer cuando un técnico indica unos parámetros de trabajo en un dispositivo.
En mi experiencia, no he conseguido superar los 1’5A sin ocasionar posteriores problemas.
En cuanto a tus cálculos, realmente no estas acertado. Si tienes 25V en alterna, después de rectificados y filtrados, tienes 25 x 1’4142 = 35’35V a lo que aplicando 3A, tendrías 106 W (Vatios). El fabricante habla de 150W, ya pero no sabes en que condiciones.
Es normal que tengas estas preguntas y es bueno que consultes. Espero haber aclarado un poco tus dudas.
Saludos de Vicente.
necesito saber el porque no encuentro en esta pagina una pieza de fuente de alimentación MF-6118 PLL-DVD-15W,de un microcomponente STROMBERG CARLSON MOD.MC101(Y1)gracias.
Deberías probar primero en google.
MI PREGUNTAES LA SIG.¿COMO PUEDO OBTENER 30-34V DE TENSION CONTINUA Y 2AMP DE CORRIENTE(MAX.).ES PARA ALIMENTAR UN LED ALTA POTENCIA DE 50W,QUE NECESITA 32V Y1,5AMP.GRACIAS
Alfonso, creo que con un LM317 y un 2N3055 o dos tienes la solución.
Hola, muy buena info, mi pregunta es si sirven para un equipo de radioaficionado de HF, te comento que hace años eh armado una fuente con IC en la regulacion y a la salida 6 sendos Mj 15003, probandolo con cargas, como por ejemplo lamparas de automoviles se conporta de lujos, pero cuando lo uso con el equipo de HF la misma mete unos ruidos terribles en la transmision, saludos!
Diego, sí, es cierto recuerdo que en una ocasión hace años (años 70), en una ocasión utilicé esta fuente como alimentación de una emisora FM y producía ruidos, incluso variaba algo la tensión de salida, me parece recordar.
La cuestión es que deje el tema da la radio y no volví a notar problemas en otro tipo de cargas, así que, no indague el motivo ni como atajarlo. Siento no poder ayudarte en este caso.
Pienso que tal vez se tenga que blindar la fuente con una «jaula de Faraday» o algo similar. ¿Sería interesante analizar si el ruido que comentas, es de baja o de alta frecuencia? Por centrar el tema a estudiar.
Puede ser una solución ponerle un filtro pasa bajos en la entrada a los OpAm., primero al IC1 (creo que puede ser el responsable de ruido) y luego en el IC2 si fuera necesario, para evitar que se «cuele» la radiofrecuencia en los mismos y evitar en lo posible su influencia.
Otra cosa que puedes comprobar de forma rápida, consiste en utilizar una inductancia en serie con la resistencia R21 de salida, algo como una ferrita a la que le arrollas unas 20 o 30 espiras de cable de 2 mm de diámetro y prueba a ver si reduce el ruido.
Si tuvieras tiempo y pudieras investigar este fenómeno y hacernos participes en tus resultados. Pues yo, actualmente no dispongo de una emisora para realizar estos estudios.
De todas formas gracias por tu aporte.
Saludos de Vicente.
Buenas!! tengo un inconveniente con unas placas de radio frecuencia, el problema es el siguiente : tiene una fuente de 24v pero al medirla con el tester marca que solo da 22v, puede ser un problema de alimentación el que haga que no funcione como debe ser el circuito? las placas son de alarma antihurto y marca el led de encendido pero no funciona en su totalidad. No se mucho de electronica por eso me gustaria que me dijeran si ese puede ser el problema o no tiene mucho que ser el voltaje. Gracias
Hola Flavio.
Me temo que no pones suficientes datos para poder hacer una aproximación a una respuesta, tal cual, caben muchas respuestas.
No indicas si se calienta algún dispositivo, si está funcionando en algún modo, si emite, etc., demasiadas incógnitas.
Tendrías que decir más cosas al respecto, entiendo que si no tienes conocimientos de electrónica, poco podemos avanzar.
Saludos.
HOLA ME GUSTO MUCHO TU INFORMACION MUY BUENA .. TENGO U NA CONSULA SOBRE EL LM317K EL ENCAPSULADO ARME UNA FUENTE QUE TIENE QUE ARRANCAR CON 1.5 VOLT Y SIN EMBARGO ARRANCQ CON 0.02 VOLT NOSE CUAL ES EL PROBLE O SE QUEMO EN REGULADOR PERO SI ANDA EL POTENCIOMETRO
Disculpas Alberto por el tiempo que tomé para responder.
No tengo claro que quieres decir con que el regulador si funciona.
Suponiendo que el pot. es capaz de variar la tensión de salida, siempre sobre una carga de 0’5A, podría ser que el LM317K estuviera bien. En ese caso revisa las conexiones porque alguna no está bien.
En el caso de que no varíe la tensión sobre la carga, es evidente que el LM317K lo has chamuscado, salvo que ni siquiera le llegue tensión.
Como verás es arriesgado dar una respuesta coherente con tan pocos datos.
Mi consejo es que revises tu cableado y el estado de cada componente del que sospeches su buen estado y empieza por comprobar el circuito sin conectar el LM317K (la K es porque la capsula es de TO-3 metal), entonces mides la tensión que debería llegar a la patilla de entrada y comprueba que es correcta.
El resto puedes seguir probando partes del circuito, hasta que halles el problema que impide su buen funcionamiento.
Saludos y Felices Fiestas.
Excelente trabajo muchas gracias,por la informacion extensa, facil de entender para aficionados a la electronica.
quiero producir corriente para una cabaña,y he aprobechado un rio pequeño con una noria acoplada a un alternador de imanes permanentes.quiero instalarle un regulador MPPT de hasta 150vol y 20A.de entrada para cargar baterias de 12 vol
puede variar la tension e intensidad de entrada. .
para rectificar la corriente tengo un problema, puesto que el rio cambia el caudal y porlo tanto las RPM del alternador y como consecuenca varia la tension y la intensidad
.Un requisito del regulador es que le llegue la corriente bien filtrada
¿como puedo conseguir un buen filtrado con diferentes tensiones e intensidades de entrada?
y mi objetivo principal es intentar aprovechar toda la energia posible y acumularla en las baterias.muchas gracias un saludo genio.
Hola Ruben, me imagino el aspecto de tu proyecto, por lo que indicas.
El problema que tienes es de regulación de caudal de agua que es el impulsor mecánico natural. Hay que considerar que es más sencillo de lograr, regular el caudal del río o regular la velocidad de la noria.
La verdad es que me imagino unas soluciones (algunas, peregrinas):
Jeje, si pudieras procura crear un pequeño estanque antes de aplicar sobre las paletas del alternador, así podrías regular la salida constante (disculpa la solución tan mecánica), esa es una que usan las hidroeléctricas.
La solución electrónica es utilizar un condensador (similar a un estanque de agua) con una considerable capacidad antes del regulador de tensión.
Con la capacidad conseguirías una cierta tensión casi constante antes del citado regulador.
Naturalmente la solución pasaría por la construcción del regulador ya no sólo de la tensión que también, pero sin descuidar la corriente de carga que, en este caso concreto es un factor a tener muy en cuenta.
Por cierto, supongo que no vas a utilizarlo sólo para cargar baterías. En cuyo caso no sería necesaria tanta capacidad antes del regulador, calculando a groso modo, yo pondría 3.000 uF x cada 1A de salida.
En otras palabras, si es para las baterías, creo que con 4A de salida ya te daría bastante carga (no sería muy rápida, pero estaría bien). Así que calcula sobre los 4A y los 13’8V de salida, no te hace falta más.
Espero te sirva mi solución electrónica y si usas la mecánica, tu mismo.
Saludos y Feliz Navidad 2014.
SALUDOS!
QUE TIPO DE REGULADOR ES ADECUADO PARA UNA FUENTE DE 12 V. Y UNA CORRIENTE DE CONSUMO DE 4 AMP.?
GRACIAS POR LA AYUDA.
Amigo Arturo
Para responder tu consulta es cuestión de interpretar entre líneas.
Quizás te refieres a que esquema de los descritos sería adecuado para los 12V y 4A.
El regulador que más se ajusta a tus necesidades sería un regulador con capsula TO-3 de Fairchild conocido por el 78H12 que si no tengo mal entendido actualmente no se fabrica, tal vez puedas encontrar un sustituto de otro fabricante, pero seguro que no entregará los 4A.
Por mi parte creo que deberías plantearte, ¿qué componentes necesitas para obtener esos parámetros 12V y 4A?
En ese caso; un transformador de 10V y 5Amperios, un rectificador de 40V 25A por seguridad, un regulador de 12V como el 7812 con cápsula TO-3 (metal) y 2 transistores del mismo encapsulado que pueden ser el más económico 2N3055 y naturalmente el resto de componentes pasivos que puedes ver en el contenido de este artículo.
Buenos días Vicente.
Primero felicitarte por tus explicaciones, que además de haberles dedicado tiempo, no solo son utilisimas, sino que a la par son tan claras que hacen que muchas personas no desistan en su intento de introducirse en este apasionante mundo de la electrónica.
Estoy intentando hacer un equipo de música utilizando el radio casette de un coche y el cargador de CD´s que venia en conjunto en un coche antiguo que tenía (Seat Toledo).
Necesito una fuente de alimentación de 220 v a 12 V y con un amperaje que pueda soportar estos dos aparatos. ¿Cual me recomenadias?.
Como puedo hacer una fuente de alimentacion con dos salidas 9 y 5 v usando los 7809 y 7805
Esto seria asi, Un transformador 220 a 15v para quitar 9 y 5 a 1 A. pero en un momento dado, necesito sustituir el transfo por una bateria de 12 v o sea, el circuito puede ser alimentado de 2 maneras distinas . Gracias.
Perdon, rectifico el comentario anterior, la fuente de alimentacion tendria 3 salidas, a 1A. 12Vcc 9Vcc y 5Vcc y tendria que ser un tanto versatil, es decir, el circuito alimentado con un transfo de 220Vac a 15 Vac y en en un momento dado poder sustuir el trasfo por una bateria de 12Vcc //7A. Haber si puedes ayudarme. Gracias.
Por favor como podria obtener una fuente de alimentacion cuando ten go
alimentacion de entrada 240 VDC
voltaje de salida 24 VDC
Amperaje 10 Amp.
sin utizar transformador porque tengo de entrada 240 VDC.
por favor quiisiera una guia
Necesito una especie de fuente de poder que a 110 voltios AC me genere de manera ajustable (Potenciometros), cada uno de los siguientes:
Voltaje de 0 a 40 voltios AC
Amperaje de 0 a 1.0
Frequencia de 0 a 1000
Es posible conseguir un circuito como este?
Saludos
Hola.
Estaria interesado en hacer la fuente de laboratorio pero tengo problemas con el link que hay para que me mande el fotolito y hacer el PCB. Hay alguna de que pueda enviarmelo.
Un saludo.
Muy buena explicación es lo que yo andaba buscando a lo que se refiere en fuentes de alimentación, excelentísima la explicación en varios camppos. Tengo mucha inquietud por este tema. Gracias señor Garcia muchas gracias!!!
gracias por el aporte , he aprendido mucho y he decidido armar la fuente de la figura 307c , y queria peguntarte algunos detalles voy a usar un trafo de 12+12 5A con un puente diodo de 8 ampers , mi pregunta por que no se ve claro en el esquema , cuales son cap electroliticos . la potecia de las resistencias y la resistencia de 0.5 ohm como la obtengo no es un valor comercial . gracias
Hola Luis.
Me alegra que tengas ese sentimiento.
Respecto de tus comentarios;
Tienes razón, la imagen era muy deficiente, por motivos de peso, la he mejorado.
Los diodos D1, D2 y D3 son 1N4007, C1 en el esquema es de 4700uF/35V, si necesitas 5A, yo pondría dos de 3600uF cada uno y uno cerámico de 47nF/100V.
La resistencia de 0’5Ω, yo la realicé con hilo de acero galvanizado de 0’8Ø de unos 20cm, lo enrollé como una bobina de 3cm Ø y era suficiente (debes probar) también debes probar con 3 resistencias cerámicas de 10W de 1Ω en paralelo, procura separarlas del resto del circuito y si te es posible usa un ventilador de PC.
Si los 5A son de uso prolongado, los Q1 deben ser 4 x 2N3055 sobre un refrigerador sobre 1ºC/W para evitar hacer una estufa, lo que quieres es una fuente de alimentación.
De todas formas, en mi opinión, piensa en plantearte realizar la fuente de laboratorio, es más completa y es cortocircuitable y económicamente no es demasiado mas cara.
Por supuesto que, tu decides.
Saludos de Vicente
hola, quisiera saber si en esta fuente puedo variar la frecuencia y si no es asi como aria para aserlo. gracias
Hola Diego.
Las fuentes de alimentación que se describen en este artículo no son fuentes conmutadas, por lo que no dependen de frecuencia alguna, salvo la frecuencia de red que como sabes en el continente Americano es de 60Hz y en Europa es de 50Hz. Básicamente una fuente de alimentación ideal se comporta como una batería, se trata de corriente continua, nada de frecuencias.
Considero que te refieres a otro tema. Saludos.
Hola Vicente. La fuente F. de laboratorio la cual quiero hacer, porque el BC241 que exita la base de los 2n3055 tiene su emisor directo a la salida a trabez de R17 (10ohms)?. Hay alguna razon en particular para esto? En diagramas similares la resistencia del transistor que muebe a los transistores de potencia esta en el colector y el emisor no tiene comunicacion con la salida de la fuente, solo con las bases de los 2n3055.
Gracias
Me olvidaba, cual es la corriente maxima del bd241 en el peor de los casos posibles? (a corrinete maxima voltaje minimo)
Gracias
Tengo que fabricar una fuente de conmutación, alguien sabe que integrado puedo utilizar de driver para controlar los mosfet?
Saludos!
http://www.electrontools.com
Tengo dos fuentes de alimentación de 12v ,¿puedo conseguir 24v con estas dos? gracias.
Hola Antonio.
En principio si puedes conseguir una fuente con la suma de las dos que comentas, siempre que sean exactamente iguales, es decir, la misma tensión y la misma corriente. Si son diferentes, las corrientes, la cosa cambia, ya que una sería consumidora en parte de los excesos de la otra, en definitiva, la corriente máx. sería algo inferior a la de la de menor corriente. Si no estás seguro, puedes probar, no creo que tengas demasiados problemas, lo detectarás en muy poco tiempo.
Suerte.
Vicente tu pagina es muy buena.
Mi consulta es:tengo un cargador de baterias se quemo el regulador de voltage el 78H12 y esta descontinuado,podrias darme algun reemplazo, sere tu etermo agradecido Eduardo
Hola Eduardo, gracias por tu comentario.
Efectivamente, la empresa Fairchid ha dejado la producción de este apreciado regulador y otros tantos productos de esta marca. Había una empresa New Era Electronics Inc. Intenta dar con ella, igual te pueden dar una respuesta adecuada.
No existe un sustituto del 78H12, en National había una serie de 3A que de alguna forma podría paliar tu necesidad. La opción que te recomiendo es utilizar un «arreglo» con 3 transistores 2N3055 en TO-3 (que son económicos) y un DB241 en TO-220 con ellos montas un darlington y salvado, procura no tener un cortocircuito, para evitar los consiguientes problemas. Procura utilizar un refrigerador para los TO-3 y el DB241.
Espero te sirva la respuesta.
hola muy buena información me gustaría una base como calcular una fuente estabilizada en los tres tipos de ondas si se pudiese gracias
hola, la verdad me encanto toda la información y me ayudo a aclarar unas cuantas dudas.
mi consulta es la siguiente:
voy a realizar el proyecto de la figura 307b y no se que diodo zener colocar.
voy a trabajar con un transformador de 24v de 8A para obtener e salida (0V ó 1.5V)-20V y 5A!
Desde ya muchas gracias por su tiempo y su gran aporte!!!
Hola Jhonatan.
Con los componentes que mencionas yo utilizaría otra fuente con mejores prestaciones, mira este enlace:
https://www.diarioelectronicohoy.com/blog/fuente-regulable-60v-2a
Encontrarás respuesta a tu consulta, en cuanto a la corriente de salida, es cuestión de añadir otro 2N3055 o similar, no olvides refrigerar los transistores (TO-3) de salida.
Espero haber dado respuesta satisfactoria a tu consulta.
Un saludo.
ha buenisimo! lo que pasa es que no tengo las herramientas necesarias para elaborar un circuito tan complejo, yo habia realizado un circuito con un lm317 con bypass transistorizado con un bjt tip147. el circuito puede entregar 5A, pero en la salida la tension cae 0.5 volt.
ademas a mi circuito le he puesto un protector contra corto circuitos sencillo contruido con un relay y un scr. todo funciona de diez pero el circuito extra me demanda una caída de 1volt con una corriente de 5A, a fin de cuentas la salida de mi fuente hay una caída de 1.5volt con un consumo de 5A.
ejemplo la regulo para 20volt y conecto una carga resistiva de prueba y el voltaje me cae a 18.5 volt.
si me podrías dar alguna idea sencilla que me pudiese ayudar te lo agradeciera.. desde ya muchas gracias por su tiempo y disculpe las molestias
hola, me podrias pasar todos los datos tanto resistencias como diados y capacitores del la fig.307b por no puedo encontrar los valores, muchas gracias!
Hola, está interesante la fuente de laboratorio descrita, yo necesito una fuente de laboratorio regulable en tensión y corriente, y por sobretodo cortocircuitable para usarla en la implementación de proyectos hobby.
Hace un tiempo encontré un diagrama en la web basado en lm723 y me dispuse a construirla… pero el éxito fue relativo pues logré regular la tensión sin embargo quemo los 2n3055 al mover el pot. de limitación de corriente…
Estimado será posible tener su opinión? le puedo enviar mas información, fotos, diagramas, link por correo.
Le agradezco de antemano.
Hola Cristian
Por lo que comentas, seguro que tienes un error de interpretación del esquema que mencionas. De todas formas puedes enviarme la información que dices, diagramas y demás, procuraré echarle un vistazo y tratar de darle una utilidad a tu fuente.
Saludos.
HOla y gracias por atender este comentario.
Soy Ingeniero de Teleco, radioaficionado y he sido profesor 26 años de FP en electrónica y Equipos de SOnido.
He leido parte de tu articulo, porque conozco bien el tema.
Quiero darte mi enhorabuena por tu articulo, descripción de circuitos, exposición del tema y presentación. ¡Muy bien!.
Yo he construido varias fuentes de varios tipos, potentes para emisoras de radioaficionado, ajustables de laboratorio, fijas de circuitos electrónicos, etc. etc. menos conmutadas, que a esas las temo.
Con los alumnos hemos hecho fuentes de laboratorio perfectas y de buen funcionamiento, ajustables 0 a 40 volts y 0 a 2 Amp. También hemos convertido fuentes de PC, desechables en fuentes fijas de 12 volts.
Un cordial saludo y, nuevamente, enhorabuena por tu trabajo y dedicación.
Gracias por tus comentarios Diego, muy amable.
Hola, muy bueno el blog y muy inspirador. Soy aficionado a la electrónica, e decidido armar la fuente de la figura 307c. Cuento con un transformador 220 vca a 24 vcc 5A y un transformador de 220 vca a 9 vcc. Quisiera saber si me puede aconsejar de como llevar a la fuente a que regule desde 0-30 vcc y regule la intensidad hasta 3 A. Y por ultimo los valores de potencia que deberían tener las resistencias.
Desde ya muchas gracias es un gran aporte. Saludos
Hola, Vicente garcia.
Junto con agradecer por compartir sus conocimiento, me gustaría saber que posibilidades existen de cambiar el potenciometro R4 de 220 ohm en el digrama de la Fig. 307c – Fuente estabilizada ajustable y cortocircuitable. Me refiero a cambiarlo por uno de 1K, ya que es mucho más facil conseguirlo por lo menos acá en Chile. En el caso de que fuera posible realizarlo por razones de lógica sería necesario cambiar tambien R3 de 470 si no me equivoco, ahora el tema va en que calculos serán necesarios para esto o si tambien es necesario adicionar una nueva resistencia en algun otro punto del circuito con tal de mantener en equilibrio las condiciones iniciales de corriente y voltajes hacia los transistores.
Hola Carlos.
El planteamiento que haces es complejo, ya que habría que recalcular los parámetros que representan estos dos transistores que están actuando como un diferencial de modo que las tensiones están muy ajustadas y por cierto, R3 es de 47 Ohms no 470.
Deberías considerar otro circuito dado que si no hallas el potenciómetro de 220 Ohms habrías de realizar un empírico montaje para su simulación. Cosa que no te recomiendo.
Siento no tener una respuesta que te pueda servir.
Hola, vicente.
Y será posible utilizar un selector de multiples posiciones y con ello buscar lograr diferentes resistencias hasta su maxima posición en la cual sería de 220 Ohm? Si me pudieras ayudar con alguna clase de idea a esto que propongo bienvenido sea.
Hola muy buenas soy nuevo en esto y quisiera montar una fuente de alimentación de laboratorio para iniciarme a reparar minicadenas y aparatos de este estilo ( necesitaria que fuera corto circuitable x si acaso que tubiera amperimetro y voltimetro y la tension que partiera de 0 a donde creas tu combeniente y los amperios igual ) que esquema me recomiendas y me asesoras
muchas gracias un saludo
Hola Chema.
En respuesta a tu consulta y entiendo que tienes suficientes conocimientos sobre electrónica como para dedicarte a la reparación. En ese caso aciertas al pensar en una fuente cortocircuitable y regulable en tensión y corriente, por lo tanto y a tenor de estos datos sin lugar a dudas la fuente recomendable para esos casos es sin duda la «Fuente de Alimentación de Laboratorio» que se describe en último lugar, por lo tanto, procurate un transformador con dos secundarios que entregue los ~25V y 3Amp. en una salida y ~9V y 0’5 o 1Amp. en el otro, esto es lo más básico. Los reguladores y Op-Am son más normales.
Espero haber dado un poco de luz a tu consulta. Si necesitas más ayuda no dudes en avisar.
Saludos Vicente.
exelente tu explicación,sencilla y fácil de entender,ideal para quienes no tenemos ningún tipo de estudio de la electrónica,pero somos aficionados con mucha curiosidad y ganas de crear y reparar nosotros mismos.tengo varios proyectos en mente,y me sería de gran ayuda el apoyo de alguien tan bien capacitado para este tema.ahora estoy diseñando unas antorchas artificiales con lámparas de 50 w.220 vac. y cooler de 12vcc.ya que primeramente hice unas con alimentación de 12vcc,(lámpara y cooler)pero tenía el problema de la fuente y la caída de tensión por el largo de los cables.ahora las nuevas las hice con una plaqueta de un transformador electrónico de 220v ac-12vac,60w,tres capacitores electrolíticos en paralelo de 10v 1000mf,(porque era lo que tenía) y un puente rectificador de onda completa de 5A.
tengo algunas dudas al respecto,ya que hice las pruebas de rigor,inclusive dejé la antorcha toda la noche encendida,pero no me convence la temperatura que alcanza en poco tiempo el puente rectificador,y como este proyecto mas allá de ser artesanal,casero y no industrializado, apunta a crear un producto inexistente en el mercado por sus características,quiero asegurarme de que tendrán larga vida útil sin presentar fallas.
agradecería cualquier ayuda de tu parte,ya sea en asesoramiento o sugerencias de índole profesional.
un abrazo desde buenos aires,
ALEJANDRO BRIAN MC CORMICK
Hola Alejandro, primero darte las gracias por tus palabras.
Respecto de tu consulta y por lo que me has descrito, el enfoque de lo que quieres hacer, la idea está básicamente bien planteada. Tienes que realizar algunos cálculos para decidir que componentes y los valores de los mismos.
Debo recalcar que los valores que resulten de tus cálculos los alijas al alza, es decir, dales un margen a mayor para asegurarte de que se cumplen los mínimos, por ejemplo, los valores de los condensadores electrolíticos de filtrado, debes escoger el valor normalizado superior en lugar de 2000f/40V, estaría mejor uno de 2200uf/63V que es el más estándar, es solo un ejemplo. Tu comentas que usaste tres de 1000uf/10V en paralelo para una tensión de 12V y lo correcto hubiera sido tres de 1000uf/25V, recuerda que la tensión puede perforar el dieléctrico y tendrás problemas de calor e incluso pueden explotar.
Por lo tanto, trata de hacer los cálculos adecuados o consulta los ejemplos que puedes encontrar al respecto, puedes preguntarme tus dudas, por supuesto, en ese caso la respuesta dependerá de los tiempos que manejes y considera también mi disponibilidad.
De todos modos espero poder ayudarte en tus pesquisas.
Saludos de Vicente.
Hola
Alguien podria decirme donde puedo conseguir el esquema de una fuente que entregue unos 150 volts a 4 amperes y si es posible con salida variable.
Se trata de alimentar un motor de cc y poder variar su velocidad a través del voltaje.
Espero que alguien pueda ayudarme con mi pedido
Saludos a todos y muchas gracias por todo lo que exponen en estos artículos
Rudy
Puede ayudarte consultar el siguiente enlace:
http://cds.linear.com/docs/en/application-note/an2f.pdf
La figura # 11 muestra un circuito al que puedes modificar para llevarlo a tus especificaciones.
Ojo con tomar las medidas necesarias a la posibilidad de cortocircuito en la salida.
Usar el regulador de 3 terminales LT1083 (Hasta 7,5 Ampere) en lugar del LT317AT.
Gracias amigo JGalindes por tu aportes.
Estimadisimo Vicente
Muy buena explicación, me quedaron los ojos cuadrados leyendo toda esa explicación tan detallada.
Te comento que soy aficionado a la electrónica y me falta mucho por aprender y gracias a personas como tu podemos lograr avanzar en este mundo de la electrónica.
Estoy Buscando los materiales para el circuito de la figura 312a y Mi Pregunta es con relación este.
¿Se puede lograr mas de 60V de salida? necesito probar con el doble de eso unos 100 a 120V pero con un máximo de 500mA. y tambien que regule desde menos osea unos 30mA y llegando a un máximo de 1A ya que este según tu explicación regula desde los 500mA.
Y lo otro que circuito podría utilizar para alimentar esto con una batería de vehículo 12V 55A ya que murió mi inversor de corriente de 50W y necesito usar esta fuente donde no tengo una red electrica de hogar
Y lo ultimo se puede proteger de un corto circuito todo esto.
Muchas gracias de ante mano y no se si puedo enviarte mas información para lo que necesito este circuito.
Hola Daniel.
El circuito al que te refieres, personalmente yo no te lo aconsejo, después de mucho ‘pelear’ con él (tengo una placa terminada y probada, que abandoné) y discusiones interminables en los foros, llegué a la conclusión de que si bien es capaz de dar lo que dice el creador de este circuito, también hay que dejar claro que no es regulable, si bien es variable (me explico, tienes que empezar por ajustar un poco por aproximación la corriente de salida máxima, ???) entonces, le das al interruptor y empiezas a trabajar, siempre que no rebases esa «corriente» que le indicaste antes de empezar. Si por algún motivo cruzas los terminales de salida, lo más probable es que destruyas los transistores de calibración y el el BD242A cuando menos.
Por lo tanto, yo desestimaría esta opción. Si lo que tratas es de disponer de más de 60V y más corriente de los 2A, te recomiendo que leas con atención la forma en cómo realicé el siguiente artículo, con el que logré más de 60V y 2A en este enlace: https://www.diarioelectronicohoy.com/blog/fuente-regulable-60v-2a
Fíjate que utiliza un diodo zener para poder superar la tensión máxima que nos aconseja el fabricante, el máximo que nos permite, si no recuerdo mal, es de 110V.
No quiero alarmar a nadie, pero de todos modos, haré hincapié en que nadie, se aventure a realizar una fuente de tensión regulable y ajustable en corriente de estas características, sin considerar los riesgos y los problemas en que puede incurrir.
Estos son unos primeros cálculos a tener en cuenta: 60V por 4A estamos hablando de 240W (vatios), por lo que si no tomamos las precauciones adecuadas puede ser causa de graves problemas. Un caso en el que intervengan 100V por 3 A, estamos manipulando una potencia de 300W. Podemos considerar que en lugar de una fuente de alimentación hemos montado una estufa, así que, debemos tomar en serio este trabajo.
El transformador debe cumplir los requisitos que necesitamos; si queremos 100V en continua a la salida, después de regulada, una operación simple, 75V después de rectificados y filtrados nos entregan 75×1’4142=106V, por otra parte tenemos que contemplar el amperaje de salida al que hemos de añadir entre un tres y un cinco por cien para evitar que se caliente en media carga. Bien, estas son las primeras consideraciones que como ya se ha descrito en el artículo debemos tener en cuenta.
Otro punto a tener en cuenta es la etapa de salida, es decir, los transistores de potencia deben ser escogidos de modo que entreguen la corriente requerida sin llegar a su máximo, además deben estar montados sobre refrigeradores de aluminio adecuados a los vatios que deban entregar.
Esto es mi consejo, espero que te sirva de ayuda.
Saludos Vicente.
Buen dia…. excelente articulo, perfectamente explicado y con muchas opciones… para los que no somos versados en la electronica se nos hace dificil solucionar algunos problemitas, en mi caso realize una fuente variable parecida a la de la figura 303 con el LM317 alimentada por una fuente regulada de 6 V, ya que considere 1.2 V del consumo del 317 porque requiero una salida de 0 a 5 V maximo con una corriente de 1A…..el problema es que potenciometro que le puse es de 5K y en un tercio de vuelta suelta los 5 voltios y requiero que el recorrido sea hasta el tope los 5 a la mitad 2.5 y asi…. debo reducir el valor del potenciometro o como calculo el adecuado….
Hola Pablo.
El caso al que te refieres es algo complejo y para darte una respuesta detallada debería realizar un circuito y calcularlo desde la propuesta que tu haces. En todo caso, prueba a modificar el valor de la resistencia R1 de 220Ω en paralelo con el diodo 1N4007 para ajustar el valor de salida en la excursión del eje del potenciómetro.
Por otra parte, deberías considerar un segundo secundario para lograr una salida desde 0 voltios y no con los 1’27V mínimo de salida. Esto puede dificultar los resultados que esperas. Otro factor a tener en cuenta es la tensión de entrada que no debe ser excesiva pero tampoco puedes depender de 1V de diferencia ya que te condiciona.
Espero comprendas los margenes son muy importantes y siempre debes tratar de partir de 0V en la salida hasta el límite que te propongas.
Saludos.
Estimado Vicente, buen dia….. realize los cambios que me indicaste, pero me aumentaba muy poco el giro, lo que realize fue cambiar un potenciometro de 500 ohms y alcanzo el voltaje con el giro completo… siguiendo tu recomendacion voy a realizar la fuente de 0 a 5V (303b) solo que no se como calcular el valor de Rx y lo de la tension negativa (-10V) como la alimento? Saludos Cordiales…..
Hola Pablo, disculpa el retraso en la respuesta.
Puede que te sirva el esquema que he diseñado, aunque quizás tengas que retocar algún valor para que se ajuste a tus necesidades.
Espero te sirva.
Saludos Vicente.
Hola Vicente, es buenísimo el tutorial, lo leí todo y como aficionado eh aprendido bastante.
Como todos aquí te voy a preguntar algo.
Tengo una heladera portátil que van en el auto y solo vino con enchufe para cenicero, en su momento no me di cuenta de comprar una que viniese a 220v (error).
Bien para armar una fuente para la heladera, el gps, etc., compre un transformador de luces dicroicas de 220v a 12v y 50w. Compre un puente rectificador D4SB60l9n, una plaqueta pequeña para ensamblar, un capacitor de 2200mf 35v una hembra de encendedor y manos a la obra.
Pues el problema se me presento cuando enchufe la famosa heladera cuyo consumo según manual es de 48w a 12cc, pues la corriente cayo a 3.3 amp. y 10.6 volts cuando la misma funcionaba, en otra lectura me dio 3.4 amp. y 10.4 volts. También probe un foco de auto cuyo voltaje se mantuvo en los 14.4 volts y el consumo en unos 0.78 amp., también probé el gps cargando la batería con un voltaje de 15.3 volts y el consumo ni lo medí, mi pregunta es, están mal los materiales adquiridos? es chico el transformador? o es normal que caiga tanto el voltaje?
Bueno el diseño es salida del transformador soldado al puente rectificador, del puente al capacitor y de allí el positivo a una fusilera (no se que medida tiene el cable de la fusilera) con fusible de 7 amp. y de allí con un cable de 1 mm y 50cm a la hembra del cenicero; el neutro derecho desde el capacitor a la terminación.
Desde ya mil gracias y espero ansioso la respuesta tal vez me falte algún capacitor más o algo que no sé. Un abrazo.
Diego.
Hola Diego.
Lo que tu necesitas no es una fuente, es un inversor y en ese caso los resultados que puedes obtener son muy pobres, no por lo que tu hagas, es que el rendimiento que se suele obtener es realmente pobre respecto del costo que requiere.
A grandes rasgos te diré que partir de una tensión de 12V, suele entregar (claro está dependiendo del circuito), a 220V una corriente bastante baja, salvo que inviertas mucho en transistores de potencia para una salida de 1A, esto representa 220W (vatios), de modo que si necesitas una corriente mayor para un buen funcionamiento de tu refrigerador, los rendimientos seguirán una progresión geométrica, no es lineal.
Con esto quiero decir que debes elegir un buen esquema que esté probado y que te asegure una corriente adecuada a tus necesidades. Vamos, que debes partir de lo que necesitas y traducirlo al vataje que necesitas y desde esa potencia multiplicas por la raíz cuadrada de dos, lo que te indicará el factor de conversión necesario para cubrir tus necesidades.
Siento no ser más concreto, pero es muy arriesgado por mi parte entrar en pormenores sin más.
Saludos.
Hola Vicente, creo que no me exprese bien, pues la heladera es de 12 volts, al igual que el gps. El inversor es para llevar de 12 volts a 220 volts, y yo lo que quiero es una fuente que me transforme de 220 a 12 volts y me de 4 amperes.
Un abrazo y mil gracias.
Hola Diego.
Ahora comprendo mejor tu primer mensaje. La solución que puedes adoptar es utilizar un regulador estándar 7812 ya que tienes una tensión de salida igual a la que necesitas, además deberás utilizar un transistor de salida que de la corriente que requieran tus dispositivos, o en su caso varios transistores de modo que entreguen la corriente que necesitas.

Un circuito que puedes adaptar fácilmente es el que se describe en la figura 306, el potenciómetro lo puedes utilizar para asegurar una tensión de algo más de los 12V que comentas. Eso ya lo dejo a tu libre albedrío.
Saludos de Vicente.
Buenas quería saber cual fue la formula que usaron para hallar la capacitancia C1, el análisis circuital que hicieron en esa parte por favor
Hola Nathalia.
En realidad y como se indica en el propio artículo, se trata de utilizar el mínimo de formulas, pensando en que no todos sean capaces de utilizarlas, es el motivo por el que no he aplicado dichas formulas que, puedes hallar en diferentes sitios.
Sin embargo, he querido dar una parte de la experiencia y en resumidas cuentas, como se desprende de lo indicado arriba, la formulas empírica puede quedar sujeta a la C x 2000 x I (Intensidad en amperes), es decir dos mil µF por cada amperio y la tensión de seguridad la nominal por dos.
Espero que entiendas el motivo.
Saludos.
se podra hacer esta fuente con un transformador secundario de 3A
Hola Julio.
No eres muy concreto, pero el caso es que no soy adivino, ni leo los pensamientos y menos a tanta distancia.
Te ruego que seas más descriptivo.
Saludos.
Soy nuevo en este foro, quiero hacer una fuente para un amplificador de perifoneo que se alimente con 12 Volt. en Corriente directa pero cuando no este en variante vehicular poder conectar a energía con una corriente de 110 Volt. nosotros no ocupamos 220 v.
Aclaro estudie electronica analogica y digital, pero por azares de la vida, me pasó como al médico general que nunca a prescrito 1 sola receta.Después de graduarse de la carrera…
Por ello es muy importante para mi hacer este proyecto y acudo a Ud. Mi muy estimado Don. Vicente.
Hola Noel.
Te pido disculpas, por que hay un punto en el lenguaje que no capto, cuando dices
"cuando no este en variante vehicular poder conectar a energía con una corriente de 110 Volt. nosotros no ocupamos 220 v"Por otra parte no me indicas el consumo del amplificador. En el supuesto de necesitar una corriente de 1A, puedes utilizar la fuente de la figura 301, cambiando el regulador 7805 por un 7812 a ser posible en capsula TO-3 y en su defecto el habitual TO-126.
Aclárame que quieres decir en tu comentario.
Hola Vicente
Quisiera saber si tienes algún circuito para armar una fuente de alimentación regulable de 0 a 30v que mida r.p.m., impedancia, consumo y por supuesto voltaje. Es para utilizar en un banco de prueba que estoy fabricando para motores de automodelismo slot. son motores de 12V cc de una 60.000 r.p.m. aproximadamente.-
Desde ya muchas gracias por vuestra deferencia.-
Hola Emilio
La fuente que te puede servir es la mostrada en la figura 3 del artículo:
https://www.diarioelectronicohoy.com/blog/fuente-ajustable-de-alimentacion
En cuanto a las opciones que comentas, naturalmente la fuente de alimentación es una cosa y si lo que pretendes es medir «r.p.m., impedancia, consumo y por supuesto voltaje», lo que necesitas es un polímetro o quizás un osciloscopio que deberás saber utilizar para conseguir medir esos parámetros, y además la fuente de alimentación que comentas.
Creo que tienes que saber que es lo que quieres o por lo menos, expresar lo que piensas (no te ofendas).
Saludos
Hola señor Vicente. Muchas gracias por la información, me ha sido bastante útil, sin embargo soy bastante nuevo en el tema de la electrónica y se me dificulta entender de manera clara.
Quería pedirle su ayuda para un proyecto que tengo, debo hacer una fuente de alimentación dual variable de 0-15-30v (no se si me explique, serian dos de 0-15v que sumadas dieran 30v) y de un amperaje de al menos 1A pero ademas que tenga una fuente fija de 5v y que este protegida contra cualquier posible daño (como un corto circuito). Por lo que he visto, creo que podria tomar como ejemplo el circuito de la figura 311 y modificarlo de algún modo, no se si estaré en lo correcto.
Le agradecería su ayuda y consejo.
Hola Sebastian.
El circuito que indicas tiene el inconveniente de necesitar un potenciómetro doble de un sólo eje, por lo demás puede servirte si a la fuente que necesite una seguridad frente a cortocircuitos la dotas de algún medio de los que se indican.
Creo que la figura que necesitas para la fuente es la figura 305C. Tienes que utilizar los reguladores de 15V y te encuentras en la misma situación, para ajustar una tensión de ambas salidas.
Decide tu.
Hola señor Vicente, muchas gracias, he seguido su consejo y he hecho lo que me dijo. He probado mi fuente con un bombillo pero el problema ahora es que cuando lo conecto a los terminales de alguna fuente, el voltaje cae demasiado. No sé que podría haber hecho mal.
Excelente articulo. Tengo una duda a ver si puede ayudarme. Estoy tratando de armar un circuito que «traduzca» de amp a volt. La idea es que en la entrada se registren valores variables de 0-5 amp y en la salida arroje valores variables de 0-10 v. Eso es para una aplicacion con plc pero no puedo conectarle la fuente de corriente sino voltaje. Gracias de antemano
Hola Daniel.
Así a bote pronto y sin pretender gran exactitud, yo pondría una resistencia de 0’5Ω(Ohms) y el PLC a los extremos de la resistencia. V=I/R
Supongo que es una solución.
Hola Vicente, En la fuente F. (fuente de laboratorio), la resistencia R6 esta marcada con un * pero en la descripción del ajuste solo habla de R4 y R16 pero no de R6, Cual es el valor de esa resistencia?. Saludos!
Hola Sergio.
Si relees el artículo en la parte de lo que se dice de la fuente de laboratorio, verás que se habla de una tensión de referencia que depende en alguna manera de la tensión y la potencia.
para proporcionar una tensión de referencia de 7’15V. Esta última aparece en la unión R4/R5 (R en el teórico, Fig.312), R15/R16 y R9 de 2K2. R6 según el listado es de 4K7 ohms.Los valores de R4 y R16 dependen directamente de la magnitud máxima de tensión y corriente de salida, sería conveniente utilizar un potenciómetro ajustable, mientras se realiza el calibrado de la fuente, luego se pueden sustituir por las resistencias de valores apropiados.
Creo que está bastante claro, si necesitas más información no dudes en consultar.
Saludos de Vicente.
excelente articulo lo felicito es tremendo, una duda, Por que en le figura 301 en ese esquema de fuente regulada hay un divisor de tension en la salida del secundario del tranformador con dos capacitores de 100nf (100k) justo antes del puente rectificador, que proposito tienen alli ya que veo que el negativo del puente va a masa justo alli en ese punto
Hola Gerson Quintero.
Lo que tu entendiste como un divisor de tensión, no es tal. Se trata de dos condensadores de unos 100nf/60V cuyo cometido es reducir en alguna manera los picos que puedan llegar de la red.
Normalmente se utilizan en muchos circuitos de fuentes de alimentación si se sospecha que estará funcionando en un entorno industrial.
Realmente no son imprescindibles, sin embargo, si tuvieras un rizado exagerado prueba a utilizar estos condensadores, pueden ayudar a reducir los problemas indicados.
Saludos.
OK SI SOSPECHE QUE ERAN PARA ESO PERO NO ESTABA SEGURO DE SU USO, PODRIAN SER INCLUSO DE MAYOR CAPACITANCIA PARA REDUCIR EL RIZADO? O DEBEN SER JUSTO DE ESE VALOR, GRACIAS POR SU ACLARATORIA
Hola Vicente. Me gustó la fuente 307c por su sencillez. Si cambio los diodos por 1n5408, los capacitores por otros de 50 o 63 Volt, agrego un capacitor de 2200uF a la entrada y dispongo los transistores de potencia 2N3055 en forma paralela con resistencias de 0,18 Ohms podré llevar esta fuente a trabajar con un transformador a 5 Amperes?
Gracias.
Hola estimado Vicente.
He armado la fuente 307C. De momento funciona muy bien.
Es posible utilizarla con 5 Amperes, cambiando los diodos, colocando dos 2N3055 en paralelo y modificando la resistencia cerámica por dos en paralelo de 0.22 y 0.56 Ohms?
Hola Javier.
Me complace que te funcione bien la fuente de la figura 307C, sin duda está bastante lograda en su concepto, yo la estuve utilizando sobre unos 5 años sin problemas. Luego me decidí por la que llamo de laboratorio que, es bastante más completa, ya que soporta cortocircuitos momentáneos en su salida, cosa que la 307C no está preparada.
De todas formas y volviendo a tu consulta, puedes hacer los cambios que mencionas con los diodos, los condensadores por unos con tensión mayor y sobre todo la disposición de los transistores en paralelo, a cada uno le debes poner una resistencia de valor pequeño, en alguna ocasión he llegado a utilizar un arrollamiento de hilo de hierro galvanizado de unos 15cm de largo sobre un cilindro de 1cm de diámetro como una bobina (lleva cuidado, se calienta mucho, así que dale espacio para que evacue el calor), claro si dispones de resistencias cerámicas de valores de 0’1, con 3 puedes obtener un valor adecuado a los 5A que necesitas, es cuestión de calcular los valores adecuados como se describe en el artículo.
Espero que obtengas buenos resultados.
Ya me informas.
Gracias Vicente.
Debo aclararte que si bien dices que la fuente no soporta cortocircuitos momentáneos, en el período de pruebas que estuve llevando a cabo la he cortocircuitado más de una vez y ha continuado funcionando sin salirse de servicio ninguno de los transistores indicados.
Gracias por tu constancia y tu apoyo a todos los que necesitamos asesoramiento en este tema.
Indudablemente la fuente de laboratorio que presentas es mucho más completa y precisa en su funcionamiento.
Cordial abrazo desde Buenos Aires.
Hola, buen día.
Mi propósito es realizar una fuente simétrica a 10V de alta precisión con un amplificador de instrumentación INA 101 …
Uno para una celda de carga de 2000kg con resolucion de 2mV/V y otro para un transductor de torque de 100Nm y resolucion de 2mV/V este ultimo tiene una salida positiva y otra negativa de datos. Me podria servir lo que en este post esta publicado? y si si, cree que el INA 101 sea el mas conveniente?… Saludos y desde ya agradezco su apoyo.
Saludos
Hola Hugo Feria.
No he tenido la ocasión o necesidad de utilizar una fuente simétrica de las condiciones que tu indicas, sin embargo te diré que la fuente de laboratorio descrita tiene unas prestaciones muy buenas.
En cuanto a utilizar operacionales INA 101 o similares puede tener sus ventajas en cuanto a la precisión, claro es cuestión de probar estos operacionales (confieso que no he tenido la oportunidad de utilizarlos en una fuente de alimentación, si en otros casos), es de suponer que la mejora se ha de notar, aunque entiendo que no habrá grandes diferencias.
La precisión puede radicar más en la calidad de resistencias y los potenciómetos que utilices que en los propios operacionales.
De todas formas, espero me informes amablemente de tus experiencias con los operacionales en este caso.
Saludos.
Saludos estimado amigo.
felicitaciones por tan interesante informacion que nos entregas.
soy nuevo en estos menesteres y estoy queriendo construir una fuente regulable con una tension de 110V. puedo utilizar uno de tus modelos sin problemas o tengo que corregir algunos valores.
hola me interesa armar una fuente regulada de 0 a 130v ,si tienes una armada,muy tu aporte,
Hola Nelson.
Lo que tu pides ya lo tienes en el tutorial, por lo tanto sólo tu puedes hacer el trabajo que comentas.
Un saludo.
Hace 25 años me construí una fuente de alimentación con salida 16,5v y 20a. Ahora preciso una salida (aparte de la que tiene) de 14v y 5a. He leído la mayoría de los tutoriales y no he visto como poder hacerlo (mis conocimiento de electrónica son muy simples). Saludos..–
Hola Sitopd.
La respuesta a tu consulta no tiene una sencilla respuesta, ya que encierra dos aspectos principales a considerar. La tensión que necesitas de 14V no está lejos de los 16,5V de partida. Esto tal vez pueda ser la parte sencilla, sopena que necesites una estabilidad a tener en cuenta.
Por otro lado está la corriente de 5A, esto tiene peor solución, me refiero a que se necesita una etapa de salida similar a la que ahora dispones, claro más reducida.
Fíjate en la figura 308, como punto de referencia.
En otras palabras y si no indicas lo contrario, me parece que quieres utilizar la salida para cargar baterías. En ese caso, sería más simple que la primera visión. La solución estaría en utilizar un reductor de tensión.
De modo que espero tu respuesta a que tanta precisión necesitas en la tensión de salida y que margen tienes en cuanto a la corriente, que ocurre si tuvieras más de 5A.
Espero tu respuesta.
Saludos.
MUY BUENA INFORMACIÓN
Hola Vicente. En la Fuente F. Diagrama 313, el transistor BC241 esta conectado a la salida con la R17 de 0.22ohms, la cual es igual a las resistencia de los 2n3055, En mi deducción este transistor ademas de alimentar la base de los transistores de potencia, alimenta a la carga de la fuente como un transistor mas en paralelo sobrecargandolo. ¿Porque no es correcto?
Por otro lado, puedo remplazar el conjunto con transistores TO3 Draglinton?, posee dos BDX67C
Saludos.
Hola Luís.
La función principal del transistor T2 BD241, es como bien dices alimentar las bases de los transistores de potencia 2N3055, la R17 realmente es de 10Ω, aunque en la fuente que me hice la puse de 0,22Ω y se comporta bien.
Como bien sabes las resistencias de emisor en los T3, T4 y T5 se utilizan para evitar que entren en avalancha, es decir, sirven para compensar las diferencias de ganancia que puedan tener y evitar que se destruyan. Por el mismo motivo se se aplica en T2, claro que el sustituto de este transistor tuviera una β mayor y de ahí el mayor valor a 10Ω, sin embargo como es la β es de 20, puedes poner una R17 de 0,22Ω sin problemas.
No encuentro el capacitor # 12 de 100nF/63V, ya busqué por todo el diagrama.
Hola Fernando Martínez.
El condensador C12 de 100nf/63V es opcional y va entre los polos de salida. Es cierto que no se hace constar en el artículo, quizás por descuido y por su poca importancia.
Saludos.
es muy ilustrativo lo descrito
si pudieran hacer un cargador de 12v 30 amperios ajustable de 12 a 14 voltios dc
Hola Segundo Alfonso.
Mira si te va bien el cargador automático.
Se ha medido el ripple & noise de esta fuente? Dónde puedo encontrar una (enchufable a la pared) de 5V/3A que tenga no mV sino en el rango de 1uV de R&N?
Hola Antonio.
No no he medido estos parámetros y la segunda pregunta, no tengo la menor idea.
Lo siento.
Hola,
¿Puede ayudarme?
Necesito contruir una fuente para una práctica de campo. Tengo que medir la resistividad del terreno.
La fuente debe ser con entrada de 220 v en alterna y que tenga salida CC de 0 a 500 v. Con una salidad de 0 a 3 Amp sería suficiente
¿TIene algun esquema, diseño de circuito impreso con los componentes necesarios?
Muchas gracias.
Hola José luis.
Lo que describes es un Ohmetro y no tengo un esquema que pueda servirte, se trata de un trabajo especializado y debes dirigirte a una empresa dedicada a esos equipos. Tiene un coste que deberás correr.
Siento no poder ayudarte.
Buenas tardes muy buen tutorial, pero tengo una pregunta soy novato en esto o casi nulo, pero estoy haciendo un montaje sencillo, en el cual debo conectar una resistencia de calor a 110 V – 9A, control de temperatura 110V salida SSR a 25 A, una electrovalvula a 24V – 0.1 A, que transformador debo comprar o que fuente conmutada me podría servir para realizar esta conexion. Muchas gracias
Hola Julian Andres Restrepo Arboleda.
Deduzco que hablas de dos cosas distintas, por un lado hablas de un sistema para controlar una resistencia mediante un potenciómetro (puede ser un triac o un thiristor) y por otro lado de una tensión de 24V para manejar una electroválvula, para esto una salida de 17V ÷ 1A en el mismo transformador sería suficiente.
Resumiendo, no es necesario que sea una fuente conmutada, simplemente una fuente rectificada y bien filtrada, con entrada a 220V y salida de 17V o 18V y 1A.
Para controlar la resistencia, cualquier circuito con un triac o un thiristor que puedas regular, te puede entregar los 110V y los 10A a 12A.
Espero que te haya aclarado el tema.
No se como entrar al email para conseguir el pdf de PCB fuente de alimentacion de laboratorio 314
Hola Luis.
En el último párrafo dice:
Para adquirir el fotolito (dibujo de la imagen en pdf) a imprimir y obtener la placa PBC, debe ponerse en contacto con el autor mediante correo-e aquí, elimine los guiones del email.hola amigo muy buena pagina, tengo un proyecto y la verdad es que estoy en blanco es una fuente regulable de 0 a 24 voltios a 2 amperios me dieron el diagrama pero sinceramente no se como conectarlo en la proto y hacer lo demas me podrias ayudar?
el diagrama es este http://3.bp.blogspot.com/-kbfH4Y0yFT0/SwHnoaol8XI/AAAAAAAAAAM/lK3vb6VcjFM/s1600/Dibujo.jpg
Hola bryan fernando colmenares dominguez.
Lo que me pides es muy básico y poco puedo hacer por ayudarte. Deberías consultar con algún amigo que sepa como funciona la electrónica y de forma presencial te muestre lo que debes hacer.
Espero que no malentiendas lo que te digo. Siento no tener tiempo para tanto trabajo.
Hola y muchas gracias por tu aporte. Quisiera saber si podrías darme un poco mas de detalle acerca de como regula la corriente la fuente a base de transistor darlignton y el diferencial de voltaje. Algo un poco mas matemático respecto al funcionamiento si fuera posible. Muchas gracias.
Hola Francisco T.
Como puedes comprobar en todos los artículos que describo, por deferencia a los lectores y siempre que puedo evito las demostraciones matemáticas, especialmente para los que por una u otra razón no podrían seguir las descripciones.
No quisiera que sonara a prepotencia o falta de empatía mi respuesta, nada más lejos de la realidad,
Puedes encontrar respuesta a tu pregunta en los libros dedicados a la enseñanza de la electrónica, en los que encontrarás respuesta con ejemplos que podrás entender.lo que me pides, está fuera del alcance de estas páginas.Espero que entiendas las razones.
Siendo sincero, he investigado mucho respecto al tema, pero la verdad (quizás falte indagar mas), no me he encontrado con una configuración como esta (la conexión de Q4 para ser especifico). Por eso pensé de pronto podías ayudarme, en todo caso respeto tu decisión y tu aporte sigue siendo inmenso y te lo agradezco. Tal vez podrías ayudarme con una simple preguntita de pronto sin ir mas allá?. Para un desarrollo y obtener las debidas resistencias para otros valores de V e I, los puedo trabajar tomando los extremos de los transistores (corte y saturación) o debo necesariamente trabajar para curvas dentro de la región activa?. Y para Q4, mencionas que funciona como «drenaje», esto significaría que solo varía la corriente de Base, para controlar su corriente de colector?, o también esta variación de base, afectaría mi voltaje CE del mismo y asi el funcionamiento de todo el circuito?. Gracias de antemano.
Hola Francisco T.
Entiendo que te estás refiriendo a la figura 307c. La fuente cortocircuitable, si es así, te comento que el transistor T4, actúa como limitador de corriente, procurando que la tensión de salida caiga a 0V, cuando la corriente de paso supere el nivel seleccionado por el pot. R4 (220Ω ajust.) y además gracias al diodo de silicio D1 que permite un nivel de limitación que pueda llegar a los 100mA.
Espero haber aclarado tus dudas.
Un saludo.
Hola que tal. Encuentro muy interesante el articulo. Mi consulta es sobre la fuente basada en transitores darlington y diferencial de tensión. Quisiera tener claro si esta fuente es reguladora solamente de tensión, o también puedo regular la corriente para cierto valor de tensióna a la salida, por ejemplo, obtener un voltaje de salida digamos, entre 15-20V, pero de alguna manera obtener a la salida una corriente entre 0.5 a 2 A sin que se altere esta tensión(es) de trabajo. Gracias de antemano.
Hola Antonio.
La fuente a la que haces referencia, sólo es reguladores de tensión, no está previsto ajuste de corriente en este caso.
La fuente que te puede interesar es la fuente de laboratorio que es capaz de ambas cosas, depende que que trabajo vayas a darle, hasta puede ser económica.
Un saludo.
Vicente, sólo dos preguntas concretas. La fuente que me recomiendas de laboratorio. El voltaje lo regulo con los A.O. y el 723 verdad? Y sería la conexión darlington lo que me permita la regulación de la corriente a la salida?, sería regulación de corriente y voltaje independientes cada uno?. Puedo utilizar, en lugar de 4 2N3055, quizás 2 BD137, y solamente un 2N3055 para la conexión cascada? Me interesa solamente una fuente regulable de 0-30V hasta 3A. La salida para la conexión de la carga, asumo es mediante V+ y V-, Vs+ y Vs- no los necesito para mi objetivo verdad?.
Gracias de antemano.
Hola. Estoy haciendo una fuente de voltaje sencilla básica, no es tan compleja. solo que el regulador de voltaje tiene que ser con diodo zener en ves de con un CI lm7805. mi pregunta es, ¿sera posible hacerlo de esa manera?, o alguna idea de como relacionar el CI con el diagrama de conexión del diodo zenner, es decir, que pines del CI pudieran corresponder al diagrama de regulador zener. Algo así como una analogía.
Hola Ittay Melo.
Poder se puede realizar, naturalmente no va tener las mismas prestaciones que utilizando integrados especializados para este menester. Te muestro dos circuitos sencillos del estilo que tu mencionas, espero que te aclaren las ideas.
Muchas Gracias. Si me sirvió de ayuda.
Hola disculpe mi consulta es la siguiente: como calcula los valores de los componentes que usa en los circuitos de fuente sin integrados?
Es decir con que formulas o ecuaciones saca los valores a usar.
Muchas gracias.
Hola Pedro Morales.
Es lo que ocurre al leer y aprender de toda la información sobre electrónica que tuve a mi alcance, no te creas, lo mio me ha costado y espero que te dediques si te gusta la electrónica, a aprender.
Procura entender lo que describen los artículos y si algo no lo entiendes consulta al profesor o al autor.
Tienes que hacer un esfuerzo al principio, luego todo es más sencillo.
Saludos.
HOLA, te comento que he armado esta fuente hace 20 años y se me ha quemado hace 8 años, ne pude encontrar diagrama hasta ahora , te estoy muy agradecido ya que me permite reparar mi fuente, en su momento le puse transformador de 24v+24v 20amper y le hemos añadido un 2N3055 mas, la usabamos para probar equipos de radiocomunicaciones, y andaba exelente .Te agradeceria si me pasas el diagrama para hacer otra fuente y asi poder tener una fuente doble o si se puede modificar esta para lograr +v y -v desde ya gracias
Hola Ricardo Dolce.
Supongo que te refieres a la fuente de laboratorio. Si es así, en este enlace:
http://www.hispavila.com/total/3ds/lecciones/lecc3.htm
Puedes encontrar el botón de Paypal para adquirir el pdf para hacer el fotolito que me comentas.
Hola con respecto a FUENTE REGULADA EN TENSIÓN Y CORRIENTE.que valor tendria la recistencia,de salida Rx, Rx que en nuestro caso se encuentra en paralelo con el conjunto de resistencias de 1k y un potenciómetro de 500 Ohms para su ajuste lineal.te agradecere me informes pues tengo todo el circuito listo para su prueba gracias
Hola Carlos.
Supongo que te refieres al esquema de la fuente de la figura 303, piensa que ha de ser de un valor bajo ya que está en paralelo con una de 1KΩ y un pot. de 500Ω, así que según la formula del fabricante.
Iout = Vref / R ; R = Iout / Vref
De todas formas personalmente yo no utilizaría este tipo de regulación por los inconvenientes que presentan los componentes ya que la corriente que los atraviesa es la que determina el vataje del pot. y de las resistencias implicadas.
Considero que el esquema de la figura 307C es más adecuado , siempre que no rebases la corriente de 1,5A aproximadamente.
Buenos dias es un gusto peder saludarle solo con una consulta soy novato en esto tengo una fuente de dos salidas una de 5v 10A y 12V 4A la de 5 V marcha bien pero la de 12v al conectarle una carga cae el valor del voltage no se mantiene esta alimenta una tarjeta la cual parpadea y se apaga cual sera el problema q se esta presentando tengo duda del regulador sera ese el q essta dando problema de antemano grasias x su respuest
Hola Henry.
Es un riesgo responder s tu consulta. La razón es que no dices como es la fuente (si es normal o es conmutada), si es normal y lleva un regulador, dudo que el regulador pueda entregar los 4A que comentas, si bien también puede ser el regulador, lo más seguro es que esté en mal estado algún transistor de potencia y en consecuencia el que queda o los que quedan no pueden entregar la corriente de la carga.
Ahora bien, si la carga es una tarjeta electrónica, no creo que tenga tanto consumo como para tirar a tierra la tensión de salida.
En el supuesto de un corto en la tarjeta, es motivo suficiente para demandar una corriente mayor y por tanto, tira a tierra la tensión.
Como verás estas y otras tantas razones son muchas, para acertar en una respuesta que vaya más allá de darte una orientación de por donde moverte.
Saludos.
saludos amigo buena informacion. me gustaria saber si x casualidad tiene algun plano o lista de componentes los cuales sean utilizados para realizar una fuente donde la alimentacion sea variable y valla de 80 a 220v y a la salida obtenga 24v fijos…
Hola asdrubal melendez.
Entiendo en tu pregunta que te refieres a la tensión de entrada de 80V a 220V. Si te refieres a esto, te digo que no dispongo de nada que cumpla ese rango de tensión de entrada.
Lo siento.
Hola, estoy navegando buscando una solución para un inversor de corriente marca «Alca Power AP-12-1000GP» que esta puesto en una auto-caravana no me pueden ayudar lo comprenderé, no tengo constumbre y no se si lo hago bien, y el sitio para la preguntar.
Este inversor tiene entrada de 12 v con dos baterías de 80 Ah. pero sale solo 173 v en alterna.
quería saber cual es el elemento del circuito que puede darme este problema para poder repararlo, ¿eso si tiene arreglo?
Tengo pequeñas nociones de electrónica y algún aparato arreglo.
un saludo gracias.
Muchas gracias,me está sirviendo de mucho! Una pregunta..
En la fig.303b el condensador de 10u a la salida del 317 y el posterior de 25u.. con el osciloscopio apenas noto diferencia con condensadores más pequeños…existe alguna regla, o fórmula? En qué aspectos me tengo que basar para elegir un valor adecuado de esos condensadores?
Hola Rodríguez.
Veamos, el condensador de 10uf, según el fabricante se debe poner para evitar que entre en oscilación por algún motivo externo.
En cuanto al de 25uf, comenta el fabricante que no debe exceder de los 47uf, y sirve para reducir en parte el rizado que pueda pasar.
Respecto de las formulas no me ha preocupado mucho ya que me he limitado a seguir los consejos del fabricante. Aunque debo decir que últimamente los fabricante no dan las explicaciones como hacían en los años 80, que le vamos a hacer.
Es todo lo que puedo decirte al respecto.
Saludos.
Si tengo un Tr de 12V y una ganancia (si se le puede llamar asi) de 1.41 en el transformador en mi caso mas, como logro lo 12 max 14V entre las patillas 7 y 11-12 del CI 723.
Hola Sr. Vicente.
Creo que es el mejor y mas claro informe que he leído
durante este período de construcción de una fuente de
Alimentación con LM317T. Tan claro como sus respuestas a las preguntas de los lectores. Soy principiante novato en electrónica, a pesar de mis 71 años.
No se que puede haber sucedido, que al terminar de armar mi fuente de alimentación, asesorado por mis
amigos de un foro de electrónica, no regulaba el voltaje.
Me sugirieron que alimente las patillas IN y ADJ con una batería de 9 volt, y tome la tensión entre los pines
OUT Y ADJ para ver si el voltaje era 1.25V o algo parecido, me dio casi 5 VCD, me dijeron que el regulador estaba malogrado. Eso lo hice con la fuente
desconectada de la red domiciliaria.
Volví a probar conectando la fuente y se quemó el
Transformador. Que pudo haber pasado?
Cordiales Saludos desde Argentina.
Dios lo Bendiga.
Roberto.
Hola Roberto Ruben.
Entiendo tu frustración, al ver que a la primera no obtienes el resultado que esperabas, ten por cierto que esto mismo sentimos todos alguna vez.
No se qué parámetros tienes en tu montaje, es decir que tensiones tienes en los secundarios del transformador, no los valores después de los filtros, esos datos son necesarios para tener unos puntos de partida, sería importante que me dieras esos valores y de este modo tal vez te pueda ayudar. Es bastante raro que se te haya quemado el transformador, debes revisar las soldaduras y si existe algún corto-circuito entre pistas, suele ocurrir, cuando las pistas están juntas, también puede que haya alguna pista cortada por cualquier circunstancia, revisa con un lupa, si es necesario.
Espero esos datos.
hola gracias por toda la información no alcance a leer todo porque ay cosas que no pero igual muy bueno tengo que hacer una fuente de alimentación regulable y tengo el circuito y todo tengo los capas y un trafo de 18+18 1A la verdad me canse de no saber esique quería ver de que dependía el valor del trafo, los capas, las resistencias para hacer una fuente, ni se si va a funcionar con los valores de componentes que tengo esique le meteré pilas a esto a entender por que me tiene re frustrado jeje pero me gusta es re interesante
Hola fedegf.
Entiendo tu frustración, y después de leerte veo que lo que puedes hacer es proponerte una fuente que sea sencilla como punto de partida y si en el futuro necesitaras algo más complejo, ya se verá.
Por lo tanto para empezar te diría que intentes montar la fuente que se describe en la figura 306, se trata de una fuente regulable y ajustable sencilla y bastante fácil de montar. Con los componentes que dices que tienes ya puedes empezar. El transformador puede entregarte unos 25V o el doble si unes los dos secundarios, ten en cuenta la tensión de los electrolíticos, es muy importante. El rectificador en puente que soporte el doble o casi de corriente de la que necesites.
Ya me dices como te va.
Hola Vicente ante todo mil gracias por las explicaciones y los datos que aportas. Tengo una consulta necesito una fuente de 12v 10a fijos es para una casilla rodante. Los 10a no son constantes el problema es que tengo una y varia la tensión a lo cual que los LED de iluminación. Desde ya muchas gracias
Hola Marcelo.
Por lo que me dices, apurando el tema, podría ser debido al transformador que no puede entregar los vatios que le pides, así que, para evitar los problemas que indicas, deberías adquirir un transformador que pueda entregar sobre los 15A, y de esa manera no se calentará y no variará la tensión. Es lo que puedo decirte con los datos que me das.
Espero que sea esta la razón.
Hola Vicente!
Tengo una cuestión sobre lo realizado en el circuito de la figura 311 (fuente simétrica ajustable). Usted utiliza los circuitos integrados 7812 y 7912 y, en sus hojas de características indica que su corriente máxima es de 1.5A, ademas en el apartado de «utilización» pone que en caso de cortocircuito la corriente máxima quedara limitada a 7A. Realmente no se si es ahí donde entran en juego los transistores en ese caso, ¿qué prestaciones tiene la fuente finalmente? .
Actualmente quiero hacer una fuente simétrica que me proporcione mas corriente usando los integrados LM338 y LM337 y no se si es posible utilizar el diseño de la figura 311 que he comentado antes. ¿Tendría que cambiar todos los componentes o simplemente cambiar los integrados?.
Muchas gracias por su tiempo, un saludo.
Hola Guillermo.
Veamos, los IC 78XX soportan un máximo de 1A según los distintos fabricantes. Y respecto de lo que digo en el apartado de «utilización»
En caso de cortocircuito, la corriente máxima quedará limitada a 7A, según el propio fabricante evitando de este modo su destrucción. Se recomienda no probar si esto es cierto, debido al alto costo de estos reguladores y la hipotética posibilidad de que no actúe el sistema de desconexión interna.Me estaba refiriendo en el caso de los LM338 y LM337, es cierto que interpretar esto es muy peregrino, pero es así. De modo que si al circuito de la fig. 311, la corriente de salida dependerá de los transistores de potencia utilizados.
En cuanto a la pregunta de usar los LM338 y LM337 como sustitutos de los 78XX, no creo que sea buena idea ya que los valores del resto de componentes están realizados respecto de estos. En todo caso apóyese en la figura 310, como referencia.
Muy buen blog gracias por la excelente informacion, quisiera saber como hago un cargador de bateria acido plomo de 6V 4AH 0.4A, gracias por su amable atencion
Hola Walter Estupiñan.
Gracias por tus palabras. En cuanto al cargador que comentas, puedes ver que hay varios tipos descritos en estas páginas, trata de leer los que más te pueden servir y si tienes alguna duda me lo comentas.
Saludos.
Muchas gracias por la informacion que nos das yo voy a empazar a construir la fuente de alimentacion de laboratorio, soy electricista y a mis 63 años tengo esta asignatura pendiente la electronica si tengo dudas espero me puedas ayudar un saludo. Juan
Hola Juan Barreiro.
Por supuesto, no lo dudes.
Gracias por tus palabras.
Como fabrico una fuente de 60 voltios y una corriente en mA o mejor si es en uA, que tenga una corriente pequeña pero un voltaje de salida alto y un maximo seria entre 50 a 60 v.
GRACIAS POR SU ATENCION.
Hola WARA.
Esta consulta tiene truco? En principio y no lo he probado, si el transistor de salida (potencia) es por ejemplo un 2N2222 cuyas características son Vcb=75 y 600 mA, puede darte una orientación.
No lo he probado, así que, haz tus cálculos y prueba el resultado.
Movido de Acerca de... ESTIMADO AMIGO : le escribo desde Perú, para agradecerle primeramente la exposición de sus conocimientos al servicio de todo nosotros los que siempre tenemos que seguir aprendiendo, gracias, muchas gracias. Igualmente,deseo consultarle, si ud. pudiera indicarme donde conseguir el circuito de una fuente generadora de mV, por ejemplo , desde cero mV hasta unos 300 mV. Trabajo en electrónica industrial y me es necesario para simular señales, por ejemplo, Transmisores de Temperatura, le quedaré agradecido. Gracias. Manuel
Hola Manuel Díaz Grados.
Como verás he movido tu mensaje hasta aquí.Tu petición me ha sorprendido y debo aceptar que voy a
tener que realizar alguna pesquisa al respecto.
En principio, una fuente que cumpla esos criterios puede
ser una fuente de cierta calidad a la que no se han
dispuesto transistores de potencia en la salida, de modo
que deberías probar con una de las que no utilicen el típico regulador.
Espero que obtengas un buen resultado.
Ha sido movido de Acerca de...Soy aficionado a la electrónica y acabo de descubrir su web,
que la considero muy interesante. He trabajado en electrónica de
consumo (línea marrón) y al estar jubilado me gusta intentar la
reparación de los aparatos electrónicos que me suelen confiar
mis familiares o amigos. En esta ocasión buscaba ayuda para
reparar un circuito de control de carga-descarga de un conjunto
de pilas de Ni-Mh de un aspirador sin cable del que he sacado el
esquema y que puedo enviarle junto a las explicaciones del problema
que presenta si me indica el canal de por donde hacerlo.
Pido disculpas si este tipo de cosas no tiene cabida en su web y
en ese caso le agradecería me indicara donde obtener ayuda para
mi pretensión.
En cualquier caso muchas gracias por su atención.
Hola Jesús Mª Casado Arriazu, te respondo vía e-mail.
Hola Señor Vicente muy buen articulo este que publico.
Soy aficionado a la electronica y no se si ustd. me podria proporcionar
un diagrama esquematico de una fuente de voltaje regulable de 24v 3A
Si seria tan amable
Gracias saludos
Hola James Talamantes.
Lo que me pides lo puedes encontrar en esta dirección:
https://www.diarioelectronicohoy.com/blog/fuente-ajustable-de-alimentacion
Si lees dicha información, verás que es bastante sencillo lograr lo que me pides. En cuanto al esquema, puede servirte el de la figura 3 de dicho artículo, tan sólo tienes que modificar ciertos valores en los componentes y de esta manera haces prácticas de electrónica, si tuvieras algún problema entonces, te podré ayudar.
Espero haber cumplimentado tu pregunta.
Ánimos y hasta pronto.
Gracias por la ayuda.
hola gracias por la explicación muy buen articulo,
pero aun tengo una pequeña duda, me gustaría montar una fuente de alimentación lineal regulable, con una tensión de 1,25V a 20V, y una intensidad de 1A,
lo he estado buscando en todos lados pero no he encontrado forma de poder montar esta fuente de alimentación con los datos pretermitidos, me gustaría que tu me ayudaras, o me dieras alguna idea de como conseguirlo ya que se ve que entiendes mucho sobre el tema, espero tu respuesta.
GRACIAS.
Hola Mohamed.
Para lo que quieres tienes un artículo que puedes encontrar en: https://www.diarioelectronicohoy.com/blog/fuente-ajustable-de-alimentacion
Verás que hay unos ejemplos de los que puedes aprender a construir la fuente que necesitas con el LM317 y pocos más componentes.
Espero que te quede claro y puedas realizar tu fuente.
Saludos.
Hola , grtacias por el articulo tan bien explicado , me animo a construir una fuente para mi taller , elegi aquella de la figura 313 . Quisiera si me puede indicar como ampliar la figura de la figura 2313 pues al ampliarla se hace ilegible . Muchas gracias .
Hola WWtech
Creo que estás en un error. Si pulsas sobre la imagen ésta se amplía en otra ventana y se ve perfectamente.
Inténtalo y si no te funciona debe ser por tu navegador.
Saludos.
tambien se puede hacer una fuente variable,conectando al primario del cualquier transformador un circuito a triac y el secundario solo se rectifica y se filtra mas barato y eficiente no hay.
Hola Enrique.
No creas que es tan sencillo lo que propones. A primera vista parece correcto, pero (siempre hay un pero), dime como evitas las interferencias que produce el continuo cerrar y abrir el contacto del triac, porque aunque no hayas pensado en este efecto, realmente produce un gran ruido electrónico, salvo que utilices un optoacoplador con paso por cero, como el MOC3040 o similar y en tal caso dime como controlas dicho opto.
Esta bien tu propuesta, sin embargo yo le veo demasiados problemas añadidos que tu (como yo, hace ya bastantes años cuando mi preparación no estaba completa) no has tenido en cuenta.
Piensa, porque no lo hacen los técnicos, si como tu dices es tan eficiente y barato. Esa idea ha pasado por muchas mentes y por algún motivo se ha relegado.
De todas formas, gracias por tus inquietudes. Un saludo.
que tal amigo mi interés sobre las fuentes esta basado a fuentes de alimentación para maquina de tatuajes de las cuales uso una fuente como las que usted explica el punto es me intersa reproducir el circuito el cual funciona pero no regula el voltaje
Excelente, explicación. Aunque llegué tarde (pleno 2018), je, je. Una duda que he tenido, cual es la tensión maxima a la entrada del LM317T que se le puede aplicar (hasta ahora no lo he visto en el datasheet), ya que solo menciona Vi-Vo=40V. Porque he visto por ahí reguladores de corriente para leds que funcionan con 220V rectificados con un puente y filtro dando una tension promedio de 311V a la entrada del LM317T? Como es posible?
Hola Jesús Piña.
En el data sheet dice:
Absolute Maximum Ratings (Note 1)If Military/Aerospace specified devices are required,
please contact the National Semiconductor Sales Office/
Distributors for availability and specifications.
Power Dissipation Internally Limited
Input-Output Voltage Differential +40V, −0.3V
Storage Temperature −65°C to +150°C
Lead Temperature
Metal Package (Soldering, 10 seconds) 300°C
Plastic Package (Soldering, 4 seconds) 260°C
ESD Tolerance (Note 5) 3 kV
Operating Temperature Range
LM117 −55°C ≤ TJ ≤ +150°C
LM317A −40°C ≤ TJ ≤ +125°C
LM317 0°C ≤ TJ ≤ +125°C
Preconditioning
Thermal Limit Burn-In All Devices 100%
En definitiva, si procuras un diodo zener de unos 30V entre la tensión de entrada al LM317 y la masa o GND, tendrás la posibilidad de utilizar la tensión que dispongas. Personalmente he llegado a los 110V, no necesitaba más.Espero haber dado respuesta a tu consulta.
Gracias.
NOTA.
Rectifico, no me refería al LM317, mi experiencia con tensiones altas, es en relación al LM723.
Pido disculpas por mi confusión.
Hola, muy interesante tu articulo, como todo novato tengo una pregunta, como haria para reducir el voltaje de 1.2 v del lm317 a 0 voltios?
Hola Juan Carlos.
Lo que tu pides, lo puedes encontrar en la entrada: «https://www.diarioelectronicohoy.com/blog/fuente-ajustable-de-alimentacion»
En esta entrada aprenderás a reducir la tensión mínima del LM317 de 1.27V hasta 0V, como considero bastante descrito en esa entrada, no creo que haga falta más, de todos modos si hay alguna pregunta no dudes en decirme lo que no entiendas.
Saludos.
Antes que nada y quiero remarcar algo, he leido todos los comentarios y he visto que has respondido a todos y eso no es poca cosa, he visto en muchos otros lugares que nunca hay respuesta, si bien mi comentario no te dara nada especial pero quiero agradecerte porque es algo a lo cual todo usuario que entre deberia valorar y mucho, asique por una parte agradecerte en tu interes de ayudar; por otra parte excelente post sobre fuentes de alimentacion. Que no se tome este comentario por lo cual he llegado aca ya que no cambiara lo antes dicho bajo ninguna cirscustancia.
Antes que nada quiero comentarle que soy un novato en la materia pero tengo mucha pasion por ella y si bien hace poco que he empezado he logrado hacer varios circuitos que si bien no eran de gran dificultad los he podido realizar y comprender bien, llendo a lo cual he llegado a su blog o post, ando batallando con una fuente que si bien sera para uso domestico para probar cosa y arreglar lo que se pueda y reutilizando partes de tv, monitores, equipos de musica etc… reciclando, queria elevar mi expectativa a una fuente superior a un uso domestico, tengo un transformador que entrega 44v 20v 20v y 17v; de los cuales he usado el de los 44v con un puente de diodos de hasta 6A, dos condensadores de 6800 50v y 3300 25v para el puente rectificador con sus condensadores en serie para que lleguen a los 61v que me entrega despues del puente rectificador(capas sobredimensioando lso diodos pero es que estan en paralelo ya que solo tenia de 3a y los condensadores los tuve que poner asi porque no tenia de ese voltaje), la cuestion es que quiero hacerla regulable de 0 a 61v, cosa que probando el transformador creo que me entrega hasta 4A lo cual tambien quiero hacer regulable, tengo todo hasta el puente rectificador, ahora mi consulta es si sabra de algun circuito que se adapte en su total o cercania a mi idea o bien si tiene alguna recomendacion sobre mi idea todo lo referido a ella sera bienvenido ya que como dije antes soy un novato en la materia y todo es bueno para ir aprendiendo.
Desde ya muchas gracias.
Hola Sebastian.
Te agradezco tus palabras y te digo que es para eso, para responder dudas y aclarar conceptos, nada más.
En cuanto a lo que me comentas de realizar una fuente para hacer tus reparaciones, me parece una buena forma de proceder, para lo que quieres.
Respecto del transformador que indicas, «tengo un transformador que entrega 44v 20v 20v y 17v; dos condensadores de 6800 50v y 3300 25v» En primer lugar, para que necesitas 60V, de hecho, con los 44V alterna, después de rectificado y filtrados tienes 62V, no veo la necesidad de una tensión tan alta, si es para hacer reparaciones de alcance domestico, con un mayor riesgo.
En segundo lugar, ya que dispones de los condensadores de 50V, considero que con la salida de 20V alterna, sería suficiente ya que después de rectificada y filtrada te da 28V y en cuanto a la corriente, supongo que no necesitas más allá de los 3 o 4 A (amperios), de modo que con los diodos estamos igual, con esos de 3A es suficiente. No te complique la vida, si un día necesitas mas tensión o más corriente ya lo abordarás en su momento.
Por otra parte, atendiendo a tu segundo comentario, efectivamente la Fuente regulable 60v 2A tal cual, te puede servir, si utilizas la salida de 20V, naturalmente tendrás menos tensión de salida pero creo que será suficiente para tus reparaciones. ¡Ánimos!
Sin embargo, y si es necesario tener una mayor tensión, también puedes utilizar las salidas de 20 + 17 que después de rectificada y filtrada tendrás 51V, pero, los condensadores no te van a servir, salvo que quieras hacer castillos artificiales (antes o después, estallan).
Si necesitas consultar algo, ya sabes.
Saludos.
Perdon no habia leido el otro articulo de parte suya Fuente regulable 60v 2A, seguramente ahi me podre sacar todas mis dudas.
Desde ya le agradezco por su tiempo; y ayer lei su post de la fuente de 60v y la verdad que es una tension que no creo tener nada para su uso y poder manejar, aparte todo tendria que soportar ese voltaje me refiero a componentes y ha sido un desafio pero dada distintas opiniones creo que optare por una tension mas manejable para mi y esa seria de la 20.
Desde ya muchas gracias.
Hola Vicente!!!
desde ya, es excelente tu forma de responder a cada una de las preguntas. en serio.
como valoro tu tiempo, no quiero robarte mas, quiero facribar una fuente variable como esta: http://www.pablin.com.ar/electron/circuito/instlab/fte15a/index.htm pero con TIP35. que soportan mayor corriente que el 3055, pinso poner 2 en paralelo.
mis dudas son, resistencias de compensacion, van en emisor o colector? (0,22ohm 5W)
debo colocar resistencias para compensar corriente de base? de ir, supongo que deben ser un valor chico.
y la mas complicada supongo, que corriente puedo exigirle a cada transistor? porque la hoja de datos dice 25A continuos, pero en conduccion, supongo que no seran mas de 2 o 3A por transistor. es asi?
si no te molesta, sin compromisos, te dejo mi email, y si quieres te envio el diseño que tengo echo para que lo mires, y si ves algo que pueda mejorar, decirmelo.
desde ya, te envio un saludo muy respetuoso, pero afectivo.
Hola Germán Perez.
Ante todo, gracias por tus palabras.
En cuanto al circuito que indicas;
1º) Las resistencias de compensación siempre van en el emisor, por ese motivo se llaman de compensación, si un transistor tira más que otro entra la resistencia a compensar las diferencias de corriente y sí pueden ser de 0,22Ω o 0,1Ω y de 5 a 10W, depende de la corriente de paso.
2º) Según el circuito que indicas, no son necesarias las resistencias de base. Es más tal vez necesite más corriente para atacar las bases de los transistores de potencia.
3º) La corriente máx. básicamente depende de la tensión de salida que vayas a necesitar, aunque el fabricante indica que son 25A, personalmente no tengo experiencia con este TIP35. En cambio te diré que para el 2N3055 el fabricante indica 5A, por mi experiencia no le puedes sacar más de 2A si no quieres un vida corta del transistor, y eso con un muy buen refrigerador.
Es decir, como tu mencionas si lo refrigeras bien es posible que te de 2 o 3A en continuo por transistor.
Respecto del circuito si es el mismo que el de Pablin, no hay más que decir.
Saludos.
Hola Vicente! Muchas felicidades por tu trabajo y te agradezco desde ahora. Me interesa hacer una fuente de voltaje variable entre 1.5V y 30V con 3A de salida. Ya he encontrado algunos diseños pero me gustaría poder reciclar un poco de material que ya tengo. Cuento con varios transformadores de 127V a 12V (50W) que no estoy muy seguro si me servirán para lo que busco, de no ser así, ¿cuáles me recomendarías? Porque de ahí dependen los valores de las resistencias, diodos, y demás componentes que voy a utilizar. También cuento con algunas fuentes de alimentación de computadoras de donde puedo reciclar algunos componentes .
Saludos.
Hola Jorge Andrés.
Gracias por tus palabras. En cuanto a tu pregunta, necesitas un transformador con una entrada adecuada a la tensión de la línea de tu país (no me dices si usan 127V o 220V), la corriente del secundario para un máximo de 30V a 3A debe ser de unos 100 Watios y claro para obtener los 30V de salida al menos unos 25V, ya que 25×1.4142 = 35V después de filtrar.
Espero haber dado respuesta a tu consulta.
Saludos.
muy buena informacion!
Una pregunta, estoy haciendo una fuente de corriente ajustable, la corriente debe hacer un barrido de 0 a 12A, y la tension hasta los 75 u 80V la cuestión es que no se como alimentar, si rectifico de la red con un trafo 220/110V, en ese caso como conseguiria una tension continua de 75 u 80V V?, lo primero que pienso es poner un divisor de tension, pero capacitivo o resistivo??
Hola Rodrigo Rivas.
En primer lugar, decirte que estás hablando de potencias a considerar, 75V x 8 =600W por lo que te recomiendo por ti bien, que lleves mucho cuidado.
Respecto del transformador, si tienes 220V o 110V en la red, tu transformador ha de ser separador galvanico, y su salida debe ser sobre los 55V para obtener una vez rectificados unos 77V que está entre lo que indicas.
Tu idea de utilizar un divisor debes desestimarla de todas todas, no sirve y menos con una corriente tan alta.
Repito, lleva cuidado con esas tensiones y corrientes, es muy peligroso
Saludos.
Gracias no solo por tu información como conocimiento, sino mas aún por la intencionalidad de tu corazón con la información de un buen conocimiento. BENDICIONES
Gracias Edward E Martínez C
Buenas tardes, en primer lugar le dire que tengo 76 Años y que trabaje en la electronica bastantes Años, hasta el 1982, y ahora como jubilado retomo el teme para pasar el rato y de algunas cosas ya no las recuerdo y no me salen, ahora me propuse hacer una fuente de alimentacion simetrica variable con un esquema que salio por algun lado de internet y me hice la placa tal cual – monte los componentes tal comol indica el esquema pero la parte negativa se bloquea al maximo de corriente, ayer por la tarde cambie todos los componentes de la parte negativa y sigue igual, los principales son los reguladores LM317 el LM337 y los transistores TIP 2955 y TIP 3055 el resto 4 resistencias 4 condensadores y 2 potenciometros de 5K, y el puente rectificador de 1000V 10A, lo referente a la parte positiva funciona perfectamente, en lo que se refiere al trafo es de 24+24 y 3A, no se como podria poner el esquema para ver si podia darme un golpe de mano (pero no en la nuca) en la fuente ya que donde estoy no existe ningun sitio que hagan reparaciones electronicas, para esto tengo que hacer 40Km en las dos direcciones, y no me salen las cuentas.
Muchisimas gracias por adelantado y un cordial saludo.
Hola Toni-2 )o.
Por lo que comentas creo que puedo indicarte que puedes subir tu esquema a algún sitio gratis como https://www.flickr.com/ u otro similar, luego pasas el enlace de tu esquema, pasame el enlace del sitio web de donde tomaste la idea, y hay otra opción como es enviar por email el esquema.
Considera una de estas opciones y de esa forma podremos intercambiar detalles sobre el problema que refieres.
Quiero entender que habrás conectado bien los terminales del regulador negativo (no quiero pecar de prepotente), pero los terminales cambian y normalmente este es un problema cotidiano almenos para los principiantes y a nosotros vete a saber porque se nos olvida y hacemos las veces de primerizos, pero que te voy a contar. Bueno, amigo espero tu respuesta para poder ayudarte sin más por el momento.
Saludos.
Hola Vicente
Quiero alimentar una célula Peltier, que en modo de reposo, es decir sin dar potencia de salida, me consume 1,3 A, a 8V.
Ahora quiero, manteniendo fija la tensión, o al menos limitarla para que nunca exceda de 12V, ir aumentando la intensidad hasta llegar a 6A.
Esto es posible con una fuente normal?. Podrías indicarme las características para una fuente que me permita esto?
Hola Vicente:
Te adjunto si puedo un pdf. con todo lo que tengo de la fuente, esta completo esquema completa, por separado positivo y negativo la forma de colocar los componentes etc, y si necesitas algo mas, lo descargue de una pagina que se llama Construyetuvideorokola,
Creo que lo unico que te puedo mandar es la direccion.
se encuentra en el GOOGLE.
Dentro esta todo lo que te comente anteriormente.
Y podras descargarte todo lo que te haga falta, pero te pedire un favor muy especial, que si puedes ver el error que cometi, me lo expliques de la manera que me pueda ser mas facil para mi, pues como te comente algunas cosas ya se me pasaron y no las recuerdo pues temine los estudios en el Año 1978 y como puedes ver ya llovio mucho, y a la hora de interpretar esquemas alugas cosas no las veo muy claras.
Gracias por edelantado y un cordial saludo
Creo que lo unico que te puedo mandar es la direccion.
se encuentra en el GOOGLE.
Dentro esta todo lo que te comente anteriormente.
Y podras descargarte todo lo que te haga falta, pero te pedire un favor muy especial, que si puedes ver el error que cometi, me lo expliques de la manera que me pueda ser mas facil para mi, pues como te comente algunas cosas ya se me pasaron y no las recuerdo pues temine los estudios en el Año 1978 y como puedes ver ya llovio mucho, y a la hora de interpretar esquemas alugas cosas no las veo muy claras.
Gracias por edelantado y un cordial saludo
A V
Toni-2
Hola, Vicente un saludo,
En la direccion que me mandaste un poco mas arriba tienes todas las fotografias de la fuente y si entras en este esta todo esquema incluido.
«Fuente Simétrica Regulada con Transistores en OQJA!»
Sin la comillas, espero que cuando tengas un ratito le puedas dar un vistazo, ya se que tienes muchos que contestar, pero por favor no me olvides.
Gracias por todo y un Cordial Saludo.
Hola T0ni-2 y buenos día, solo felicitarle por este espectáculo de circuitos de fuentes de alimentación, adornado con un mar de cartas de agradecimiento a las que me uno sin más.
Ni los que vivieron, los que viven y los que vivirán podrán encotrar una muestra tan enorme, donde el altruismo rebosa de honor y grandeza.
En estos tiempos en los que el respirar cuesta unos gramos diarios de C02, – sobre todo en la modernidad de las grandes ciudades – es de agradecer una sorpresa tan agradable como la que yo – con mis 82 años – he tenido hoy.
Gracias por este espacio, donde con estas cuatro letras, como moneda sin valor, me permito darle mi más cordial enhorabuena.
Si esto esta dirigido para mi, solo me queda que agradecerle sus palabras, yo no tengo tantos Años como Vd, pero ya llegue a los 76 y espero unos cuantos mas si es posible, solo le dire que en los tiempos que estudie eran los de buenos dias Señor profesor hasta mañana señor profesor, y no como ahora, que termina la clase y todos/as con el movil en la mano y ni buenas noches, yo procuro derigirme a las personas educadamente y dar las gracias no cuesta ni un € de momento.
Buenas noches, Señor X
Hola Toni-2.
Como ya te he puesto por email estoy tratando tu tema tomándome un tiempo. Ya te digo algo.
Gracias por tus palabras Antonio, tanto hacia Toni-2 como a lo que a mí respecta.
Hola Vicente
Quiero saber si por si acaso no tiene por ahí un esquema de una fuente variable de 380 voltios 250 mili-amperes lo que me interesa son los mili-amperes esa es la parte que tiene que ser variable el voltaje puede ser fijo 380v busque y no encuentro nada
Hola Harry.
A verdad es que no tuve la ocasión de probar ningún circuito con las exigencias que propones. De todas formas, si analizamos las exigencias, la corriente se controla mediante una resistencia adecuada en serie con la carga, en base a esto:
I=V/R
De modo que la R debido a su bajo valor puede ser un potenciómetro normal que nos permita disponer de la corriente que nos sea exigida.
De todas formas te digo que no lo he probado. Así que, bajo tu responsabilidad. Lo digo por que la tensión que manejas es importante.
Potencia = V x I = 380 x .300 = 114 Vatios
Toma las precauciones necesarias.
Saludos.
Hola Vicente, necesito que me digas si puedo cambiar un LM317 por un LM338 de mas amperios, solo eso gracias, si puedes me dices la respuesta por email
Hola Arturo.
La respuesta a tu consulta es sí. Evidentemente deberías dotarlo de un refrigerador adecuado para la potencia que quieres extraerle, por lo demás nada que añadir.
Saludos.
Hola Vicente, otra vez yo, tengo un problema con una fuente de alimenteción de 15A en la que los transistores de salida son PNP y lleva un regulador que tiene el nombre borrado, me podrías decir cual le pongo? e probado con un LM317 y no va, gracias anticipadas
Hola Arturo.
Por lo que dices, deduzco que es lógico que no funcione, ya que estás equivocado al poner un LM317 (es un regulador positivo) y lo que necesitas es un
LM338que es negativo.Perdón, me refiero al LM337 (el LM338 es positivo).
Lleva cuidado con la corriente que manejas.
Saludos.
Gracias Vicente
Buenas tardes Vicente, tengo otra pregunta para ti, tengo una fuente de alimentacion con 4 transistores 2N3771 son NPN y un regulador LM317, funciona bien menos la intensidad, te explico, regula bien pero en cuanto le meto 1 A de carga el amperímetro va a fondo de escala y es de 30A como si estuviera metiendo mas de 50A, y no veo nada mal , si puedes echarme una mano te lo agradeceria.
Hola Arturo
Necesito más información o el esquema.
Lo siento.
No te preocupes, está mal el amperimetro, e comprobado con otro y me marca bien, muchas gracias Vicente.
Hola ,antes que nada quiero felicitarle por el articulo , no solamente es muy explicito sino que ademas esta muy bien documentado . Dado que necesito una fuente para mi taller , decidi ver en internet algun diseño que tuviese lo que necesitaba , de los circuitos que vi su diseño me gusto mucho y decidi hacerlo , estoy comprando de a poco los componentes, pero me tope con un dato no menor , el diodo D8 que figura en el esquema como 1N4007 resulta que en la foto del circuito terminado se trata de un ZY-30 que es un zener , por favor quisiera saber cual es el correcto . Muchas gracias
Le saluda muy atentamente desde Argentina Hugo Loretti
Hola Hugo Loretti.
Gracias por tus palabras.
El diodo D8 es un 1N4007, también puede ser casi cualquier otro, claro que si es de
rápida cobertura sería mejor. No obstante, puedes utilizar cualquier diodo que tengas
a mano, salvo un zener que, no es el caso.
Como se menciona en el artículo, se trata de un diodo para protección de los transistores
de potencia de salida. He estado revisando las fotos y no veo el diodo zener que comentas,
fíjate que se trata del diodo que está fuera de la PCB.
Si necesitas ayuda, puedes revisar los comentarios y en todo caso me lo haces saber.
Saludos.
Hola Vicente , quiero agradecerte por tu rapidisima respuesta . Ciertamente el diodo a que te refieres D8 (1N4007) va por fuera del circuito esquematico , pero te envio una parte ampliada del PCB donde figura ese diodo .al que me refiero yo.ZY30.

Puede tratarse de un prototipo , por ello quiero saber si le hace o no asi lo compro o no , me suena raro porque ello fijaria la tension del C 10 en 30 V y no es lo que queremos no? .
Disculpa por tanta pregunta pero es que ya quiero comenzar el armado y no quiero fallarla .
Muchas gracias
Muchos saludos
Hugo
Hola Hugo.
Creo que estoy en un error, quizás me deje llevar por lo de «necesito una fuente para mi taller» pensé que estábamos hablando de la ‘Fuente para Laboratorio’.
Considero que no es una buena elección el basar tu fuente para el taller en una fuente como esta. Observa que hago hincapié en el artículo en que no es aconsejable para regular una corriente de salida, es cierto que puede limitar la corriente de salida, pero, no la regula. El diodo que muestras en la imagen es un diodo de protección y puede servir el 1N4007 o uno similar.
Hay una notable diferencia, esta fuente que indicas limita la corriente de salida y si la superas, se corta el suministro de forma abrupta, consideramos los técnicos que una fuente para (laboratorio) taller, debe permitir regular de forma analógica el paso de una corriente y si por alguna razón se supera ésta, la tensión se reduce de forma inversamente proporcional al aumento de la corriente.
No se si me explico.
Intuyo que lo que necesitas es una fuente como la que denomino fuente de laboratorio, relee el artículo y es cierto que es algo más compleja y costosa, pero con lo descrito y funcionando, tiene un alto rendimiento, la que yo tengo en mi taller leva conmigo desde el 82, aunque la publique sobre el 2001.
Voy a publicar estos emails en el sitio que le corresponde.
Saludos desde Valencia.
Hola Vicente,
Arme el circuito de la fuente de laboratorio 0-60 y queda encendido el LED de Alarma Rojo. Repase el circuito y no funciona. Las tensiones de referencia 7,15 es de 7,16 V y todo está perfecto y bien colocado.
El Led solo se apaga al quitar el último 741 como es lógico. La tension de salida queda entre 60 y 61 Voltios no regula nada y el led continúa encendido.
Cuando supere este problema de la etapa de control, quiero llevarla hasta 10 amperios (como calentador), porque muy esporádicamente se utilizará esta corriente. Para esto, tengo preparados un gran disipador y 2 fan cooler con 6 transistores 2N3773. Supongo, que la resistencia de T2 de 10 ohmios la puedo utilizar de hasta 100 ohmios como he hecho en otras fuentes y la resistencia de salida desde el emisor R21 de 0,22 (3W) la debo dividir 3 veces su valor hasta los 0,73 ohmios para 10 amperios supongo por ser ley de ohm y tomar el voltaje de referencia desde allí ???.
Saludos cordiales,
Espero tu respuesta,
PAblo
Ayúdame con esto si puedes porque estoy en la recta final
Hola Pablo.
Vamos por partes.
Por lo que indicas, estás aplicando sobre 60V a la entrada de los transistores de potencia. Hasta aquí todo correcto.
Las tensiones de referencia de 7,15 o 7,16V no veo de donde las sacas. ???
Las tensiones para los integrados LM723 y LM741 es de ± 14 a 17V respecto de la salida 0V.
La R17 del emisor de T2. No veo el motivo por el que la cambies, es tu decisión.
Las resistencias R18 a R20 de 0’22Ω sirven para estabilizar o compensar las ganancias de los T3-T4 y T5 o los que desees poner.
La R22 de 0’22Ω básicamente se utiliza como shunt para poder medir la tensión de salida, depende del voltímetro que uses.
Por otra parte, si como dices, has repasado el circuito y todo esta bien, no veo un porque si esta bien no funcione.
Te recomiendo que quites los integrados y vuelvas a revisar las pistas (que no estén cortadas), las soldaduras, las patillas de los
transistores y no olvides revisar las tensiones, sobre todo las de los integrados que como ya te he dicho es mas/menos 17V
aproximadamente, si también puede funcionar con más/menos 14V.
Ya me dirás como te va.
Saludos.
HOla Quiero montar una fuente retificadora del esquema LM317 fuente reguladora en tension y corriente que viene en el 303 b y mi pregunta es ¿Que valor tiene la resistencia Rx por no aparecer ? mucha gracias .
Hola que tal muy interesante y agradesido por tan pasientes explicasiones, necesito armar fuentes lineales de bajo ruido electrico , es para reemplazar fuentes swiching de mis equipos de audio y mejorar la entrega de energia mas limpia posible, tendras algun plano o diagrama de fuentes de 12v 5a, 19v 5a, reguladas o fijas, estoy arrancando con la electronico muy bueno lo que publicas.
Hola Martin.
Respecto de las fuentes lineales de bajo ruido para los equipos de audio, lo recomendable es una fuente realizada entorno a las vávulas de vacío. Si tienes la posibilidad de disponer de ese sistema, sería recomendable.
En caso contrario, una fuente lineal, para que tenga un bajo ruido, se basa en un doble rectificado y un filtrado más efectivo de lo ‘normal’, es decir, sin miedo a poner capacidades, si para una fuente normal usas 3600uf/XVolts. en este caso es recomendable alrededor de 2000uf por cada amperio en lugar de los 1000/1500uf que es lo habitual y sobre todo debes desparasitar la línea de alterna, así como, los didos del puente.
Por cierto, yo personalmente usaría diodos para el puente en lugar de un puente prefabricado (estándard), de manera que puedas disponer una capacidad de 100nf/100V en paralelo a cada diodo. Y después del filtro de gran capacidad otro capacitor de 100nf/63V al igual que en la salida.
Espero que te sirva la solución que te he dado.
Saludos.
Buenas
Estoy haciendo un informe sobre un proyecto de fuente de tension regulada variable, y utilice el esquema de la figura 307c. ( Fuente estabilizada ajustable y cortocircuitable.)
Y queria preguntar como puedo hacer para calcular esos valores de resistencias y capacitores que tiene el esquematico.
Estaría agradeciendo mucho si me podes responder mi consulta.
Desde ya muchas gracias
Hola Martin Barrientos.
Tu consulta es interesante a la hora de plantearse hacer semejante circuito. Como puedes intuir tiene muchos nudos que tienes que resolver siguiendo el sentido de las corrientes que se necesitan en cada uno de ellos. Como puedes comprender es bastante trabajo y requiere una dedicación directa con esa consulta. En otras palabras, si te interesa desarrollar un cirucito semejante, trata de realizar los cálculos de un circuito sencillo y le vas añadiendo más partes que consideres necesarias, asím una cosa te lleva a otra y en cuanto te descuides tienes resuelto el problema.
Espero que tengas claro lo que tienes por delante y no te desanimes.
Saludos.
muy bueno
Hola edith.
Gracias
Hablando de la fuente de laboratorio (que no consigo que funcione), se comenta que las tensiones en C1-C2 tienen que estar a doce voltios y la alimentación del 723 de máximo 14v, como es posible esto si la tensión que suministra el transformador es de 12+12 y si esta se multiplica por raiz de 2 cuando se rectifica y se filtra se queda en algo más de 16 +16
Hola Iñaki.
La tensión de alimentación máxima del 723 es de 40V, y la tensión máxima de los 741C es de ±18V.
No me dices el problema que tienes. Deberías indicarme que le pasa a tu montaje, si regula o no, si tienes una tensión fija o cualquier otra cosa.
Espero tu respuesta.
Saludos.
Gracias por responder, en un principio no me regulaba porque tenia una pista cortada. Ahora regula, pero cuando conecto los transistores de potencia, estos, o por lo menos uno de ellos se rompen (T3-T5), no así T2
este es un BD 243, ya que no tenia un 241. Seguiré comprobando.
Primero gracias por atender mis dudas. Envié hace un par de días un correo al respecto, pero no se que habrá pasado con el, por lo tanto envío otro con más detalle. El circuito me regula en tensión, pero no así en corriente. Cuando lo conecto sin los transistores T3- T5 le conecto una carga y esta funciona e incluso la cortocircuito y no pasa nada, pero no consigo regular la intensidad.
por otro lado si conecto los transistores de potencia en el momento de cortocircuitarla estos se rompen ( o por lo menos un de ellos. He hecho algun cambio, como por ejemplo el transistor BD241 lo he sutituido por el BD 243 (ya que no tenia este último), el PCB lo he desarrollado Yó y la resistencia R11 la he cabiado por una de 1/2 W. Ahora te comento algunas tensiones: Entre el nudo C5-D1 y la patilla 7 de 723 la tensión es de 7,25v, la alimentación de este integrado es de 14,88v. y a extremo de R9 (que es lo que más me extraña en tu comentario) es de entre 17,84 a 6,59 , dependiendo de la posición de los potenciómetros de voltaje-intensidad. He cambiado los integrados por si no funcionaban, pero da igual, así que seguiré investigando más cosas.
Hola Iñaki.
Entiendo tu frustación, pero los datos que me proporcionas no me dan pistas sobre que te esta pasando con el circuito.
Entiendo por lo que dices que te has trazado el PCB, me parece bien, por tu parte de esa forma practicas.
Por dicho motivo te aconsejo que te tomes tu tiempo y revises con mucha atención el trazado de las pistas y te asegures que no estan cortadas (para asegurarte, sería una buena practica que estañases las pistas) que vayas por partes, no quieras revisar todo el circuito de una tirada, tomate tu tiempo. Te sorprenderá lo que encontrarás, muchas de las averías o problemas quedan resueltos de esta manera.
En cuanto a lo que comentas de que te regula bien cuando no tienes conectados lo transistores T3 a T5, me da que tienes un problemas en ese punto, de ahí que hagas un seguimiento de cada pista y que coincida con el esquema, de esa forma no te perderás, creo que en ese punto radica un primar problema.
La resistencia R11 sirve para controlar la corriente del diodo LED de exceso de intensidad, por lo tanto lo importante es su valor, la corriente que lo atraviesa es normalmente de menos de 25 mA. o sea que no se debe calentar con una de medio vatio sería suficiente.
Las tensiones que te indico a continuación se toman entre el punto indicado y la salida o polo negativo de la fuente.
La tensión importante es la que hay entre la patilla 12-11 y la patilla 7.
La tensión del (‘nudo’) unión C5-D1 y el polo negativo.
La tensión entre la base de T2 y masa (polo negativo).
Con eso supongo que sería suficiente para indicarnos por donde van los pasos a seguir.
Saludos.
Gracias por tu respuesta, seguiré investigando.
Hola Vicente.
Gracias por tu trabajo antes que nada.
Me llamo Jose y me estoy aficionando a la electronica a la vejez. Siempre me gusto.
Estoy atrancando en una fuente de alimentacion lineal y no e pasado del puente de diodos y ya tengo un problema.
Te comento, uso un transformador Polilux, 220/380Ac entrada y salida 12/24Ac y 6.6/13.3A Tengo conectados los12v y con el polimetro mido 13.6v, sin embargo a la salida del puente de diodos tengo a continua mido 11.9v y claro con esos voltios para que seguir adelante restando….
Donde cree usted que estan los 4 o 5v que faltan???
Ah este es el puente kbpc2502.
Nuevamente gracias.
Hola de nuevo Vicente.
Disculpe usted si me extiendo, de verdad que lo hago despues de muchas horas previas de internet como ultimo recurso.
E seguido adelante con la fuente “De perdidos al rio…” a ver que me encontraba y e añadido al puente de diodos dos condensadores de 4700mcf/25v y un zumbador a 12v de chivato y cuando enchufo se activa este ultimo y me apresuro a medir los voltios justo donde esta y sorpresa, me da ahora 17.30v donde antes 11.83v.
No entiendo como no a frito el zumbador ni me fio de enchufarle un motor de calefaccion de coche a 12v /2A, que es lo que quiero para hacer una devanadora de hilo. Sinceramente
gracias de nuevo.
Hola José.
Disculpa el retraso en la respuesta.
Por lo que me indicas, te encuentras en un primer escollo. Intentaremos salvarlo juntos, empieza por lo más simple (no quisiera que lo tomaras como una ofensa), conectas el transformador y mides la tensión (alterna) en la salida de los 12V, te aseguras que tienes los 12V esperados.
¿Es correcto? Seguimos.
Ahora desconectas de la red y conectas el puente (fíjate que en el puente suelen estar marcadas las patillas con una señal +, o un -), naturalmente debes conectar una salida del transformador a una patilla ~ que no sea + o – del puente, la otra salida del transformador a la otra patilla ~ del puente, conectas a la red y mides entre las salidas libres del puente, debes tener sobre los 12 a 14V.
Si es así, más o menos, desconectas de la red y ahora conectas el positivo del condensador al positivo del puente el condensador de 2000 uf/35V o 3000uf/35V y el negativo del puente al negativo del condensador. Conectas la red y mides a extremos del condensador y debes tener alrededor de 17V.
Estos son los primeros pasos que debes dar.
Ya me dices como te ha ido.
Saludos
Hola Vicente.
Contento de saludarle.
Pues instintivamente segui sus pasos al repasar lo hecho y como quiero mas corriente y por si fueran los condensadores reciclados el problema, compre unos nuevos pero de 50v y los mismos Microfaradios 4700 y empece a montar en circuito impreso “La protoboard falseaba alguna que otra vez, por los cables u otros…” y consegui al final de los condensadores 18v creo, bueno casi seguro por que, despues de releerle y ver que se cocia por otros lares, me envalentone a buscar los 12v estables y 2a que necesito.
Me fui a comprar de oido, un repuesto que me diese eso y logicamente me traje lo que no queria pero aun asi decidi seguir adelante. Me vendieron unos 7812 y 7815, yo insisti en los 12v/2a pero o no tenian otra cosa o yo no supe lo suficiente, el 15 no me sirve por que me faltan voltios en la entrada y me sobran en la salida y el 7812 me da la salida pero por los pelos llego a minimo de su voltaje de entrada, claro que de todo esto me e enterado dos dias leyendo despues.
El primer intento y en la protoboard un fiasco, tenia los mismos voltios con el amigo y la compaña “Condensadores ceramicos, otro dolor de cabeza grande….”que sin el.
Segundo intento en el circuito impreso y sorpresa 12.12voltios.
Euforico me pongo a a preparar las entradas para ventilador “le e puesto un electrolico de 220Mcf para el ruido pero la resistencia de 32 ohmios no, por que no me acuerdo donde va…”, led de encendido, amperimetro, voltimetro y bornas de salida, total que zamarreando cables y placa me e cargado una pata del puente de diodos.
En cuanto la e tocado sabia que quebraba, es algo que se sabe por experiencia y muy posiblemente la rata que se llevaba esos voltios.
Asi que otra vez estoy parao Vicente, pero por lo menos van saliendo las cosas, las de 1.5A, ya veremos cuando vaya a por tres…
Hay algo que no le saco punta de ninguna manera y es saber el tipo de condensadores ceramicos u lo que sean de 0.1 y 33 Microfaradios y a cuantos voltios, que llevan en paralelo la serie 78xx en la entrada y salida con negativo…
Bueno como esto a quedado grandisimo, dejo para despues los diodos y la resistencia, que no se calcular, que tambien acompaña la serie 78xx.
Sinceramente, muchas gracias vicente.
Hola de nuevo Vicente.
Lo pongo al dia…Bueno pues sustituido el puente de diodos termino el montaje y todo correcto, aunque queda someter a la fuente a carga y ver que da el Amperio, pero no lo hare hasta que sepa como hacer las protecciones para ella, de momento solo un fusible de 1.5A antes del transformador. Averigue lo de los condensadores C1 y C2 de 10 y 100nf , uno no es necesario si los condensadores de filtrado y el 7812 no estan a mas de 16Cm y el otro si, aunque no se para que, los dos los consegui en la tienda de repuestos.
Asi pues que si todo lo e hecho bien, solo me quedan por aprender a hacer dos cosas para esta fuente, la primera, protegerla adecuadamente y la segunda, añadirle un transistor de potencia «creo…» para ganar un par de amperios. Un saludo Vicente, nos leemos.
Hola José.
Me alegra que hayas logrado poner en marcha la fuente.
En cuanto a la distancia física de la posición es prácticamente indiferente, eso sí los valores deben ser respetados en lo posible. Veamos, un condensador de paso (los cerámicos) no tienen polaridad y su misión es dejar pasar los picos, en una fuente normalmente a masa (tierra). Un condensador de filtro en cambio, su misión es filtrar, bueno en un fuente normalmente procura eliminar el rizado de la rectificación, en estos casos es conveniente la rectificación debe ser de doble onda, pero eso ya lo deberías saber.
Respecto de los componentes, considero que deberías repasar la teoría y proponerte hacer algún cálculo, sólo para que te quede claro el concepto de lo que hayas leído.
Espero que no te desanimes y sigas mejorando tu fuente de alimentación. Luego ya le darás la posibilidad de que entregue una mayor intensidad o amperaje.
Saludos.
Hola Vicente.
Muchas gracias por las aclaraciones y consejos, me pondre a ello . Un saludo.
Me parece muy interesante está fuente de laboratorio pero no puedo enviar un imeil desde mi dispositivo movil. No hay otra forma de comunicarse con usted. Saludo desde República dominicana.
Hola Ramón.
Tienes este medio para comunicar lo que tengas en mente.
Saludos.
Que sucede si se hace como muestran en Internet que tomo la salida de +12 V dc y 9 Amperiosy la coloco en serie con la salida de -12 V dc y 0.3 Amperios de una Fuente AT de un PC según ellos entrega 24 Vdc y no especifican los Amperios, que pasaría cpn la fuente de menor ampere al solicitarle un ampere mayor que el que puede entregar
Hola Carlos Moratinos.
Sin duda por tu cuenta puedes utilizar el negativo de -12V frente a los +12V, y obtener 24V, el problema que presenta esta forma de unir dos tensiones es relativamente simple, como digo el problema viene cuando le pides una corriente mayor de la que entrega la de menor potencia, es que no le puedes pedir más. En el mejor de los casos tal vez funcione pero esta llamada a crear problemas, por lo tanto y resumiendo, no te recomiendo que lo utilices de esta forma.
Saludos.
Hola buenas tardes estoy empezando a la electrónica y tú a portación es exelente solo si me puedes ayudar voy hacer una fuente de poder que varíe de 0 a 30 volts con una amo de 3 en esa misma quiero una de 5 volt con 1 o 2 amp esa de 5 tendría varias salidas y por último sería de 13 volts con 3 amo puedes orientar y mandar un esqua para casas te lo agradezco de antemano por todo tu apoyo gracias
Hola Édgar de la cruz.
El proyecto que pretendes realizar en estos momentos, según me dices creo que no estás preparado para empezar por una fuente de alimentación de esa envergadura, en parte por falta de experiencia y también por concepto que tienes de dicho proyecto. Te recomiendo que te tomes un tiempo para estudiar los tipos de fuentes y sus particularidades, por otra parte empieza por realizar una fuente sencilla con transistores para que entres en el tema y cojas experiencia, luego ya veras que lo que pretendes en estos momentos te es muy complejo, siempre pensando en lo que tu mismo dices en tu consulta.
Saludos.
Hola, Buenas tardes. Antes que nada, felicidades por tu diario, es muy entendible y ameno.
Tengo un amplificador de instrumentación con el que estoy manejando un sensor de presión el cual tiene una fuente de +12/-12 V. Requiero a la salida un rango de 0 a 5V. Como puedo hacerlo? Gracias
Hola Vicente.
Espero que vaya todo bien, por la que nos cayo encima.
E sentido un poco de verguenza al leer mis anteriores comentarios, diria en mi descargo que el que no sabe es como el que no ve. Espero hacerlo mejor en el futuro.
E vuelto a construir (despues de 6 intentos, en los que me paso casi de todo…)la fuente de alimentacion regulable usando su esquema pero esta vez con un LM350 al que atornille aislado y untado de termoconductor a un disipador ventilado, quedo todo bien, regula tesion y entrega hasta tres amperios, como muestran el amperimetro y voltimetro que le monte y comprobe con el tester en vacio y con el motor de calefaccion de auto de 12v y 2a.Tengo pendiente de hacer la proteccion contra cortocircuitos que usted indica.
E comprendido todo por lo que preguntaba antes pues segui su consejo, es por eso que esta vez, por ejemplo, calcule el rizado para saber la capacidad que necesitaban los condensadores de filtrado, tampoco es que sepa mucho mas…
Sea como fuere, aunque estoy satisfecho de lo conseguido, soy consciente que estoy verde, muy verde tecnicamente.
Aun asi estoy muy agradecido por su trabajo aqui pues me ayuda y mucho.
Saludos.
Hola Jose.

En primer lugar, me alegra saber que estas o estáis bien en tu familia, con lo del covid-19, nosotros bien.
Respecto de la tan deseada fuente que ya estás disfrutando, mi enhorabuena, por tu persistencia, esa es la actitud del electrónico no dejarse vencer por unos ‘voltios’ ni aun siendo 220V (es broma).
En cuanto a hacer que conseguir protegerla contra cortocircuitos (la mejor forma es , evitarlos), es una cuestión de cierto riesgo, me refiero a que es delicado el tema, el mejor y mas recomendado sistema siempre pensando que estás utilizando el LM350 (que atrevido). se trata de un circuito que recomiendan los fabricantes, me refiero a lo mostrado en la figura 308 del artículo:
De todos modos te recomiendo que estaría bien que probaras con un montaje a parte ya que pruebas con 3A o más yo no recomiendo a nadie, me podrían poner una denuncia por atentar contra la salud.
Saludos.
como se llama su simulador
Muchas gracias por el material, muy excelente material.
Hola cómo va hago una consulta tengo una fuente regulable de 1,2 a 24v con un LM338 y tres Amperes se puede agregarle algo para regular el amperaje de entrega y visualizarlo en un Amperimetro. Con tienen las fuentes de laboratorio.
Hola Guillermo.
Entiendo lo que necesitas, pero son dos circuitos totalmente diferentes, por lo tanto nada que ver entre sí. En cuanto a regular la corriente es un tema recurrente, con el LM338 no es posible esta función. Tendrás que elaborar un circuito entorno a otro integrado o realizar un complejo circuito que no te garantizará su fiabilidad. No es lo mismo regular que controlar la intensidad de salida.
Lo siento, pero no conozco una respuesta mejor.
Saludos.
Buenos días amigo soy aficionado a la electrónica y no encuentro un componente de una fuente de poder de una fotocopiadora de código: D411; MMCC; DSA; 302M, ENCAPSULADO; con cuál otro(s) podría reemplazar dicho componentes, te agradezco infinitamente.
Hola Genaro Marcial Ruiz Aponte.
No reconozco el componente al que haces referencia. Por los pocos datos que me describes, pues no me indicas de que se trata, si tiene dos o tres patillas, ni la cápsula, considero datos necesarios, también la posición en la que se encuentra si está en la salida o si es parte de la regulación, son datos importantes. Por lo tanto no tengo una respuesta satisfactoria.
Saludos.
I do not know whether it’s just me or if everybody else encountering issues with
your site. It appears as though some of the
written text on your content are running off the screen. Can someone else please comment and let me know if this is happening to them too?
This could be a problem with my web browser because I’ve had this happen previously.
Thanks
Hello Agen nova88
It is the first news I have. I do not know if anyone can corroborate what you say.
Sorry.
Maybe u could CHANGE the size of the text if u CHANGE THE ZOOM
Buenas noches, para el circuito de la fig. 303 puede regular lo mismo en voltaje teniendo una entrada de un transformador que entrega 15 vc / 2 amp, ¿Seria eficaz?
Buenas tardes, Vicente:
Empiezo por decirte que estoy prácticamente en pañales en este tema.
Estoy intentando montar una fuente de alimentación a partir de un transformador de un microondas. Le saqué el bobinado secundario y lo volví a bobinar con cable de 2.5mm hasta que entrega 13.3v de corriente alterna.
Sencillamente necesito una fuente de alimentación de 12v de corriente continua.
Entrega aproximadamente 16A, y creo que el circuito ideal sería con un puente rectificador de 25A y un condensador electrolítico. El problema es que no sé qué especificaciones debe tener ese condensador.
Tengo también un ventilador a 12v DC para meter todo el conjunto en una carcasa metálica y que esté refrigerado.
¿Qué valores llevaría el condensador adecuado?
¿Tendría que añadirle un diodo zener al final?
¿Es mejor que descarte todo eso y hacer la fuente de otra forma más sencilla?
La cosa es que necesito una fuente de 12v pero con la potencia suficiente como para inflar las ruedas del coche, y tengo entendido que la toma del encendedor donde se enchufa el compresor entrega 12v/10A DC, y aunque ya tengo una fuente de 230v AC/12v DC, ésta solamente entrega 3-5A, y es insuficiente para el compresor y algunos aparatos más de que dispongo a 12v.
Te agradecería cualquier tipo de ayuda al respecto.
Un cordial saludo.
Hola Barracuda.
Has hecho un gran trabajo por lo que me dices, me temo que te has pasado al realizar el secundario, con hilo tan grueso, no es imprescindible que tenga tanta potencia de salida. Realmente durante la carga no es necesario entregar tanta potencia ya que la batería en el supuesto de batería tradicional de plomo, puede llegar a hervir y eso no es bueno para la batería, por otra parte, la batería no requiere una corriente de carga alta, de manera que con 3A considero suficiente y en cuanto al condensador, realmente la propia batería se comporta como tal, es decir, yo no pondría un condensador demasiado alto unos 3000uf/25V
la tensión de salida alterna es lo que más tienes que ajustar, si bien se necesitan 13,3V para la carga, resulta que considerando la batería como un condensador, creo que con 10V sería suficiente, aunque no lo he probado nunca.
Espero te sirva de ayuda y que te sirva como solución.
Saludos y Feliz Año Nuevo.
Hola Vicente, que genial tu pagina y con bastante detalle en lo electronico. Quisiera saber si puedes ayudarme, estoy buscando fabricar mi propio sistema de regulacion de velocidad de un motor 220VAC (Aunque he visto que si le pones un puente rectificador, se puede controlar en DC) con un potenciometro de panel (desconozco si existe algo asi, pero quisiera controlarlo de + a – desde un display con selectores +/-). Ojala puedas ayudarme. Gracias y sigue ingresando mas ficheros.
Hola Santiago Camberra.
Gracias por tus palabras.
En cuanto a lo que preguntas, no me queda claro.
¿Quieres regular la velocidad de un motor AC? Para eso deberías utilizar un Triac con un control de paso por cero, eso es algo más complejo, además debes reducir los efectos parásitos que se pueden generar si no filtras adecuadamente dicho sistema.
En ese caso a primera vista no tiene nada que ver con una regulación de CC.
Descríbeme por partes lo que quieres y quizás pueda ayudarte.
Saludos y cuídate.
Hola Vicente felicitaciones una verdadera joya su pagina con muchos circuitos y amplias explicaciones. Yo estoy buscando un circuito para armar una fuente de laboratorio desde un trafo de 40vca sin punto medio y 2 A de corriente. Necesito contar con regulacion de voltaje de 0 al maximo y poder regular la corriente de salida, mas una proteccion de cortocircuitos. Con los LM 317 tengo un tope de 30v de entrada y necesito usar uno de mayor voltaje o solo me resta hacerlo con transistores.. Usted que circuito me recomienda realizar? Gracias y saludos!!
Hola Jorge Mas.
Mira si te sirve la fuente de laboratorio de este enlace:
https://www.diarioelectronicohoy.com/blog/leccion-3-fuentes-de-alimentacion
Saludos y cuídate.
Con todo respeto, un capacitor solo no es un «filtro».
hola! Ing. Andy molina
Cierto.
Saludos y cuídate.
Hola, ¿me puede despejar una duda? tengo una fuente (comercial no autoconstruida) que me han dado la cual y según el fabricante es de 5 amperios y picos de 7A, la abrí para limpiarla ya que tenia polvo y he visto que lleva dos transistores L7812CV, este transistor es 1,5A , ¿es lógico que lleve 2 transistores 7812 para una fuente de 5A? es una fuente de reconocida marca como Zetagi, mi duda es si esos transistores no fueran de esa fuente , gracias de antemano si me puede contestar a mi duda
Hola Roberto.
Veamos, respecto de la fuente en cuestión.
Primero, ¿funcionaba cuando te la dieron?
Segundo, si funcionaba, deducimos que esos reguladores (no transistores), son los suyos, y aparte, después de cada uno de esos reguladores debe haber un transistor de potencia.
Tercero, si no funcionaba y además no tiene ningún transistor detrás de cada regulador, podemos sospechar que algo no es correcto, sea la marca que sea (es poco probable).
Espero te sirva de orientación los puntos que te he descrito.
Saludos y cuídate.
Vicente, muchas gracias por la respuesta. Finalmente conseguí el esquema original de esta fuente. Efectivamente lleva dos reguladores 7812 y un condensador de 4400uF, también dos diodos 1N5402 y unas resistencias aparte de transformador. Es un circuito elemental de una fuente y NO tiene ningún transistor de potencia. Lo más que he podido probar ha sido con una TV miniatura que necesita 1,5A y ha funcionado con esta corriente pero me extraña que en la serigrafía de la fuente indique 5/7A y eso que no se ha modificado ni falta ningún componente, solo me cabe pensar que el fabricante ha indicado más amperios o el transformador que es grande influya, en cualquier caso gracias por responder.
Hola Roberto.
Es bastante extraño que un fabricante de cierto relieve haga este tipo de pifias.
De todas formas, el transformador puede que sea capaz de entregar dicho amperaje, otra cosa es que el circuito esté preparado para entregar los 5A. Observa si se calienta el transformador después de un par de horas a 1,5A, eso te dirá si realmente puede entregar más corriente.
Saludos y cuídate.
Hola Vicente te felicito por tu trabajo pero quería hacer una rectificación en la figura 308 el transistor Q2 no puede ser un NPN debe ser PNP .
En donde dice:
El circuito entorno de Q2-R1-Rsc, se encarga de proporcionar un límite de corriente a Q1, evitando su destrucción.
Q2 no puede ser en ningún caso NPN y tener conectado el emisor a la salida del puente de diodos no hay nada más positivo que eso. Haz la prueba y con un PNP si se obtiene un gran margen de regulación.
Por otra parte en 1997 me diseñé y monté una fuente con un 723 con control de temperatura con un 748 además de arranque lento capaz de entregar 30Amps y 30vs que me gustaría que vieras 24 años después sigue funcionando perfectamente.
Hola mandarache.
Enhorabuena por tu fuente con el 723, me encanta poder hablar con alguien en el ‘mismo idioma’, la mia es de eso tiempos y sigue siendo mi referente. Deberíamos estar en contacto para intercambiar ideas, si te parece bien.
Respecto del motivo de tu intervención, te diré que este como otros esquemas de fuentes suelen venir en las hojas de datos de los fabricantes de los chips, por tanto entiendo que ellos han hechos sus cálculos y documentan según sus resultados, por lo tanto no pongo en duda tus conocimientos al respecto, sin embargo, el transistor Q2 considero que está bien por la razón de que si bien su emisor se puede considerar conectado al positivo, bien es cierto que interviene una resistencia Rsc que de algún modo proporciona una seguridad al Q1.
Si te parece hablamos por email.
Saludos y cuidate.
Gracias por tu pronta respuesta Vicente es un placer saludarte y por supuesto que me encantaría intercambiar opiniones contigo te espero en la dirección que he utilizado para postear , recibe un cordial saludo.
muy bueno todo pero la descripcion de la fig 301 cual es
Hola javier.
Disculpa, la descripción de la figura 301 es la básica que puedes encontrar en cualquier manual sobre fuentes de alimentación, motivo por el cual no hice mención.
Saludos y cuidate.
Por favor – Desearia que compartieran algun diagrama de Regulador de Tension y Corriente (y filtro) para obtener 10V 1A desde la salida encendedor de un vehiculo (12/13V), para conectar un cargador de equipo de radioaficionado (Handy). De antemano: muchas gracias…
Hola Juan C. Lakomme.
Lo que pides lo puedes lograr mediante un regulador LM317 con cápsula TO3 para mayor seguridad. Sin embargo, debes preocuparte de filtrar bien la entrada, siempre que no esté parado el vehículo, ya que puede introducir ruido electrónico llegando a destruir el regulador.
Saludos y cuidate.
buenas, no entiendo lo de la resistencia Rx en el esquema 303b, alguien me puede explicar . yo tengo armado el regulador de tensión y quería agregar el de corriente.
Hola luciano.
Dicha resistencia Rx según las hojas del fabricante es de baja resistencia es decir de 0’1 Ohm a 0’3Ohm depende de la corriente máxima que le exijas.
Saludos.
Saludos desde Canarias.
Me dedico a la electrónica desde hace muchos años, quisiera felicitar al autor y divulgador de
esta serie de fuentes de alimentación. El modo de explicar, la educación es exquisita y los
detalles en cuanto a los esquemas y montajes es inmejorable. Me han gustado mucho los
montajes con el CI LM317, lo he utilizado en variedad de aplicaciones para obtener tensiones
específicas calculando la resistencia en el terminal de ajuste. Le felicito y le reconozco mi
admiración por la labor que esto puede prestar sobretodo a los estudiantes de electrónica.
Un saludo desde España.
Hola Jorge.
Muchas gracias por tus elogios. Me satisface que te guste esta web, llevo muchos años dando
forma a mis conocimientos para que les sirvan a los interesados en la electrónica, prácticamente
todos los artículos los he realizado y luego puestos en letra, para procurar una difusión didáctica
en nuestro idioma. Espero que te sirvan estos artículos para tus necesidades.
Mis mejores deseos para los canarios desde Valencia – España.
Saludos y cuídate.
hola mi email es jlsussel@yahoo.com.ar podrias explicarme como funciona la fte de laboratorio con los operacionales parecen estar a lazo abierto como comparadores pude ser gracias , Ing Jorge Luis
Hola Jorge.
En el artículo viene descrito bastante bien la función y cómo actúa cada operacional, considero que no necesita mayor explicación ya que se trata de comparadores que se ocupan de amplificar una señal que se requiere para el siguiente paso.
Saludos y cuídate.
Buenas como puedo construir un regulador de velocidad para un motor de 48 volts para un apilador eléctrico tiene avance y retroceso
Hola Miguel velazco.
El regulador que pretendes deberías montarlo mediante tiristores o triacs con filtros para evitar interferencias, es quizás la mejor opción.
Saludos y cuídate.
Hola quisiera saber cuáles son los nodos que se conecta la fuente de alimentación en un protoboard gracias espero su respuesta
Hola Luz.
Disculpa Luz, pero tu pregunta es muy difícil de responder. Te propongo una cosa, intenta responder tu mismo la pregunta y descubrirás que no se especifica a que fuente de alimentación te refieres, considerando que se describen bastante bien unas siete fuentes.
No sería más normal que cuando haces una pregunta pienses en describir exactamente a lo que te refieres y no dejar lugar a dudas.
Me siento incapaz de entender a que fuente de alimentación te refieres. Vuelve a formular tu pregunta, observa que al 98% de las preguntas que me hacen, las respondo, dando solución o aclarando las dudas que se tengan.
Saludos y cuídate.
Tan pesado y tan volátil es el tiempo bien lo dijo Churchill los imperios del futuro son los imperios de la mente Vicente garcia gracias mil ya soy de edad y estoy estudiando electronica empíricamente
Hola Rafael diaz
Gracias por tus palabras.
Mi lema es: «Cualquier persona puede aprender a hacer lo que sea. Sólo ha de intentarlo y dedicarle tiempo. Sólo aquello que he aprendido y me han enseñado a respetar, puedo a la vez enseñar.»
Saludos y cuídate.
Hola, hurgando en la web me encontré con Ud.
Muy buena la explicación, tanto que despierta la curiosidad.
En la figura 303b indica una entrada negativa de -10V , si no me interesa llegar a los 0V es necesaria? De donde la obtengo, un secundario extra en el trafo ?
Otra duda, cuando sobrepaso la corriente regulada, donde va la energía? disipa por calor o baja la tensión?
Muchas gracias por su atención.
Buenos dias, publique una consulta hace unos dias y no se si fue procesada.
Agradecere me indiquen si es que cometi alguna falta o error y por ello no obtuve respuesta.
Gracias
Hola Toni.
En primer lugar mil disculpas por no responder a tiempo.
En el caso de no necesitar que el mínimo de tensión de salida no sea 0V, la fuente que deberías utilizar es la de la figura 303.
Respecto a la segunda pregunta, la energía que se «pierde» entre la de entrada al regulador y la energía que utilizas (la diferencia), se pierde en calor, por dicho motivo se debe proteger el regulador con un refrigerador adecuado.
Espero disipar tus dudas.
Saludos
Muchas gracias por la respuesta, me habian entrado dudas por que no aparecia ni siquiera la pregunta (ja ja).
La consulta esta orientada a lo que ocurre en el limitador de corriente o sea el segundo LM317, si lo regulo a 0.5A y la carga requiere 0.7A Los 0.2A de diferencia se disiparían en calor?
Es que me resultaría cómoda para cargar una batería pero si esta esta demasiado descargada requerirá mucha corriente en el arranque.
Esa es la parte que no termino de comprender.
Mil gracias por su atencion.
Hola Toni.
Por supuesto, la diferencia de corriente ‘sobrante’ se disipa en calor, por ese motivo es necesario dotar de un refrigerador adecuado a las condiciones de mayor estrés en el uso del cargador.
De todas maneras, debes llevar atención en el potenciómetro P2 que regula la corriente de salida (segundo LM317), puede necesitar uno de potencia.
Por cierto, si vas a utilizar este circuito como cargador de baterías, personalmente te recomendaría un circuito dedicado en especifico para ese caso, como puede ser:
https://www.diarioelectronicohoy.com/blog/auto-cargador-de-baterias
Espero que te sirva la respuesta.
Saludos y cuídate.
Hola bendiciones hace ya muchos años me regalaron una placa de el circuito que usted usa en su laboratorio, pero perdí las notas de la revista en función y hasta hoy que observo que es la misma que yo tengo. Sería tan amable claro si es que aún la tiene, de darme esa información de la revista es para tratar de armar la placa, ya que solo poseo el impreso. Gracias.
Hola Jorge Rojas.
Eres la segunda persona que me pide la misma información y de igual forma te digo que la información de que dispongo es la que se muestra en el presente artículo. Quiero preguntarte al respecto ¿Dónde has comprado dicha placa?
Por otra parte espero que te sea de ayuda dicha información, además si tuvieras alguna duda, sólo tienes que indicarme y si está en mi poder te puedo asesorar para que pongas en funcionamiento correctamente la fuente de alimentación. Te puedo decir que es muy completa y de mucha calidad.
Saludos.