Introducción.
El tema de las fuentes de alimentación es un tema recurrente, sin duda. Usted puede encontrar en la RED, un sinfín de artículos que versan sobre las fuentes de todo tipo. Unas más o menos bien comentadas y por supuesto descritas con la mejor intención. En su mayoría cubren un amplio margen de opciones, luego cada cual decide construir la que mejor se adapta a sus pretensiones y se ajusta económicamente a su presupuesto.
Describiré una fuente de alimentación ajustable que, más que la fuente en sí, trata de que el lector aprenda y comprenda cómo se comporta cada parte del circuito y su necesidad.
Los componentes.
Una fuente de alimentación se compone de dos etapas básicas; Conversión, rectificación y filtrado es una. Regulación, ajuste y etapa de potencia es la otra. Considerando que la etapa de conversión, rectificación y filtrado es algo que se conoce muy bien por parte del técnico e incluso del aficionado, daré por conocida y entendida dicha etapa, así que, paso a la siguiente etapa.
En esta ocasión vamos a ver como se comporta la fuente de alimentación realizada en torno al regulador LM317, el cual como sabemos puede entregar una tensión ajustable de salida entre 1’2V y 37V a una corriente máxima de 1,5A estando bien refrigerado. Personalmente, considero que exigirle 1A es la mejor forma de alargar la vida útil del LM317, lo que no quita que por un breve tiempo podamos pedirle hasta 1’5A, siempre que no sea una carga inductiva.
Para aplicaciones que requieran una mayor corriente vea las series LM150 (3A) y LM138 (5A), los complementarios LM137. En todo caso, se puede aplicar otros medios para elevar el margen de corriente, si es necesario.
Se recomienda utilizar siempre que se pueda la capsula metálica TO-3 y un buen refrigerador aislado, si no tiene claro como aislar un componente de este tipo, vea como debe usar un refrigerador y como aislarlo.
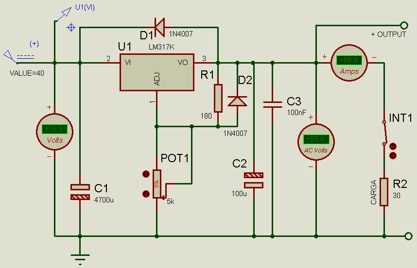
Volviendo a la fuente ajustable, el ensamblado es el típico con el potenciómetro Pot1 (de 10K) que permite el ajuste de la tensión requerida en la salida entre 1’2V y 34V. El regulador debe ser protegido contra las corrientes inversas, procedentes de las cargas inductivas o de una batería en carga, por dos diodos D1 y D2 (1N4007) conectándolos como se aprecia en la imagen.
El sentido de los diodos D1 y D2 reconducen las corrientes inductivas por el exterior del regulador que, es el dispositivo más sensible a estas corrientes.
He incluido, un amperímetro, una carga resistiva (no inductiva) en la salida, un interruptor Int1 y un voltímetro, para ver que ocurre en cada momento. Familiarícese con los distintos componentes y procure entender su función. Vamos a realizar la simulación con el programa Proteus.
LA SIMULACIÓN.
Para empezar la simulación, como ya debe saber, activamos el botón avance. Vemos que la tensión de entrada es de 40V continua. El condensador C1 de alta capacidad, asegura una estabilidad adecuada frente al rizado de la tensión suministrada.
Con el potenciómetro al máximo tenemos 34V y si lo desplazamos al mínimo tenemos 1’26V, es lo que nos indica el fabricante. Al cerrar el interruptor de carga Int1, el amperímetro nos muestra la corriente que circula por la carga. Sin embargo, con Pot1 al mínimo, no podemos bajar de los 1’2V.
Entonces, cómo podemos obtener los 0V con el Pot1 al mínimo.
Según datos del fabricante aplicando una tensión negativa, a la patilla 1 de ajuste, nos permite conseguir una tensión mínima de salida de 0V que es, lo que pretendemos.
He realizado el circuito similar al anteriormente mostrado, al que he añadido unos componentes para una mayor comprensión.
|
1 2 3 4 5 6 7 8 9 10 11 12 13 |
Vamos a necesitar los siguientes componentes: 1 - Regulador LM317 1 - Potenciómetro de 10KΩ 1 - Cond. Electrolítico de 4700uf/63V 1 - Cond. Electrolítico de 100uf/63V 2 - Cond. Cerámicos de 100nf/63V 1 - Resistencia de 240 Ω (Ohmios) 1 - Resistencia de 24 Ω (carga). 2 - Diodos 1N4004 o 1N4007 <span style="color: #008000;">1 - Resistencia de 3K3 Ω 1 - Diodo Zener de 5V1 (1N4733A) 1 - Diodo Zener de 3V9 (BZX79-C3V9)</span> 3 - Interruptores Int1, Int2, Int3 (leer el artículo.) |
Este es el circuito obtenido (en parte), veamos que se comporta del mismo modo que el anterior. Primero cerraremos el Int2, que es el que pone a masa (GND) la patilla 1 de ajuste. Si desplazamos el eje del Pot1, veremos que la tensión mínima es de 1’2V y la máxima es de 34V, exactamente como el caso anterior.
En base a esto y después de unos ensayos, he logrado un divisor de tensión, mediante dos diodos zener y una resistencia, conectados como se puede apreciar en el circuito. Para simular el circuito que sigue, debe seguir leyendo.
Para simularlo, primero abriré el interruptor Int2, que he puesto sólo para la simulación. Cerraré el interruptor Int3 de la tensión negativa de -36V, para que actúe como es de esperar.
De modo que ahora, si ajustamos la salida a los 24V (23,9V), vemos que la caída de tensión es casi nula y la corriente es de 1A.
Ahora, repetimos los pasos anteriores con el potenciómetro y vemos que se consiguen los 0V en el mínimo y los 34V en el otro extremo del Pot1.
Los diodos zener de 5V1 y 3V9 de 500mW junto con la R3 de 3K3Ω, forman el divisor de tensión necesario, para obtener la tensión negativa que comenta el fabricante. De este modo, se puede obtener el ajuste entre los 0V y los 34V o el máximo que permita el secundario.
Los interruptores (Int1/2/3) no son estrictamente necesarios, se han incluido en el esquema sólo con fines didácticos, ya que mediante ellos, se puede entender mejor el funcionamiento de cada parte. Si lo desea, puede ver un pequeño vídeo que he creado como demostración.
Con esto doy por terminado este pequeño artículo, en el que he intentado matizar los puntos que considero de necesario conocimiento para lograr los valores de 0 Voltios y el máximo de 37V que permite el fabricante de este dispositivo como es el LM317.
Como siempre, si tiene algún comentario o pregunta, exponga su duda y procurare dar respuesta.


Fig.2
Fig.3
Fig.4
Fig.5
muy bueno tu totorial… felicitaciones y exitos. yo deje hace tiempito la electronica pero a pesar de todo me sigue fascinando.
Excelente trabajo. Quien no aprende con estas explicaciones, creo nunca lo hara. Felicitaciones
Gracias por vuestras palabras, Jeison y Rafael
Por cierto. Nota aclaratoria
La tensión negativa de -36V que se menciona, no necesariamente ha de ser de este valor, quiero decir que si usted, por el motivo que sea, por ejemplo, el transformador dispone de dos secundarios y no son iguales, uno de 25V – 2A y el otro de 9V – 100mA en alterna, también le puede servir.
Naturalmente, deberá realizar los cálculos del divisor de tensión para que, en el extremo inferior del potenciómetro (en el esquema), se alcancen alrededor de -10V, para que se logre reducir el voltaje mínimo a 0V, de otra forma no se reducirá bastante este valor.
Quiero saber si la tensión negativa (en este caso -36v) de donde se puede obtener. En mi caso seria -34v. Para hacer el cálculo del divisor de tensión cómo hay que proceder.
Hola Alberto Martínez.
La tensión negativa, no es necesario que sea de -36V o -34V, si te fijas la salida va desde 0V a +36V en este caso, por lo que la tensión negativa es necesaria para bajar a 0V (los 1’27V mínimos), es decir, que con -9V ya nos puede servir.
La intensidad que pasa por la patilla de ajuste del LM317 es muy baja, por ese motivo en este caso expuesto, se utiliza una resistencia de 3K, y el combinado de los dos diodos zener, permiten obtener una tensión negativa relativa para reducir por debajo de 0V los 2 o 3V en negativo que nos permitan alcanzar los 0V de salida mínima.
Espero haber dado respuesta a tu consulta.
Hola Vicente.
Me he quedado a medias con tu respuesta. Mi idea es colocar dos placas puesto que tengo un transformador toroidal con dos secundarios (0-24; 0-24) lo cual me da 0-34V; 0-34V cuando es rectificada por el puente de diodos: 1,4142*24= 34V. De esto que hice en mi anterior comentario. Tu circuito al que le he echo un pequeño lavado para que sea más entendible es este:
https://s6.postimg.org/48gobepe9/fuente0-34v-a_vg.png
El que yo quiero montar es este otro:
https://s6.postimg.org/ui6c7y0pd/fuente0-30v-a_am.png
Las dos opciones son iguales; solo que el mio lleva más componentes… Lo que no acabo de entender es de dónde conecto a la R4 de 3,3K la tensión negativa de 9V.
Mi diseño regula a las mil maravillas. Solo queda este ‘retoque’ final…
Gracias por tu ayuda.
Hola Alberto Martínez.
En primer lugar, los esquemas no son iguales ni mucho menos. Y como ya te dije, la tensión negativa no es necesario que sea de -36V.
Una tensión de entre -9 y -12V es suficiente, en cuanto a la corriente de esta con unos pocos mA sería suficiente.
De donde sacar esa tensión negativa, tienes distintas maneras de lograrlo, pero es necesario que la utilices si quieres partir de 0V.
Ya me comentas como te va.
Señor vicente garcia que dios te bendiga x enseñarnos cada dia mas sin ser egodista, megustaria abusando de su confianza como se hace una fuente variac para el taller o alguotra fuente que me sirva para probar tv y minicomponentes remplazando su fuente original por est fuente variac como prueba de antemano gracias.
Hola Ivan.
Te agradezco tus palabras.
Respecto de tu consulta sobre el variac, no dispongo de un circuito en concreto para realizar un dispositivo sobre este tema. Para la reparación de equipos electrónicos en tu taller, te recomiendo que pruebes con diversos dispositivos que puedes auto-construir mediante unos pocos componentes, en la red puedes encontrar muchos esquemas al respecto.
Yo personalmente he utilizado en ocasiones un dispositivo de carga no resistiva, un variador de tensión alterna mediante un triac, incluso recuerdo usar un transformador cuyas chapas en forma de EI mediante un tornillo podía separar las armaduras y con eso reducía el campo magnético y por lo tanto la relación de transformación con una variación de la tensión de salida.
Pero como digo eso fue a nivel de salir al paso en alguna ocasión, por lo que no me atrevo a darlo como ejemplo para nadie.
Lo siento, no puedo ayudarte en este tema, mira con precaución, en el siguiente enlace:
http://www.dtforum.info/index.php?topic=99939.0
Saludos.
Es una buena fuente, estoy intentando construir una tengo un transfo que me da una salida 36V y 40V 4A y mi pregunta es si los componentes serían los mismo , no soy un experto en electrónica, he trabajado en electricidad y tengo varios taladros portátiles 12, 18 y 36 V y se me han quemado los cargadores por malas conexiones y otros por demasiado uso y me vendría bien para pruebas de taller me podría informar sobre el tema
Hola Miguel Cabello.
En principio, quiero pensar que los valores que me indicas se refieren a tensiones en alterna y en ese caso te digo que no porque la tensión después de rectificada y filtrada en el caso de los 36V, se convierte en 50,91V lo que está fuera de rango y los cálculos se deben realizar sobre esa tensión.
Saludos.
Hola Vicente:
Tienes razón, el transfo me da una salida de 36V alterna y otra de 9V, utilizo la salida de 40V que al rectificar esta 51.1, por esa razón se me quemo una bateria de 36v del taladro.
Le estaria muy agradecido si me podiera ayudar. Gracias un saludo.
Perdon donde pone salida de 40V utilizo la de 36V
Veamos, para alimentar la batería de 36V, debes disponer de 37V a 38V y supongo que la corriente de la batería debe estar sobre los 2A, por lo tanto, que debes disponer de una tensión de 38V y una corriente de salida de al menos 200mA (la décima parte de la corriente que puede dar la batería) o poco más, para evitar que se caliente durante la carga y reducir su vida útil.
Resumiendo, el transformador debe entregar 30V como máximo, lo ideal serían 28V y un amperaje de 0.5A como mucho. Una vez rectificado y filtrado tendrás 42V, si utilizas un LM317P lo puedes ajustar para que te entregue los 38V, en cuanto a la corriente, puedes poner una resistencia en serie para reducirla hasta los 200mA o 300mA.
Espero que te sirva esta información.
Saludos.
Hola profe soy Sebastian, tengo pensado usar otro transformador de unos 9v 300ma para activar la carga negativa con un 7905 o alguno para que me regule y lo pase a carga negativa; por otra parte es algo complicado asique si no puede hacer por el tiempo no se preocupe, pero queria ver si es posible agregarle a este circuito un limitador de amperaje o regulador de amperes, desde ya muchas gracias pro todo.
Ya estoy terminando este regulador.
Hola profe soy sebastian de nuevo, le habia echo una pregunta anterior pero no recuerdo, es que ando buscando cmplementar su circuito con un transistor un tip3055 como paso sobre el lm317 para poder manejar un poco mas de amperes unos casi 4 amperes, y estoy agregando un transformador de 9v 300ma a los cuales tengo que rectificar para un cooler de ahi se me van a los 12.2v, de ahi saco apra el cooler y para un transistor tip122 mas un diodo zener de 5v1 para el voltaje negativo asi logro llegar a los 0v del regulador, mis dudas son:
1. Al agregarle corriente la corriente negativo este pasara para la carga? y si es asi podria ponerle un diodo para que no deje pasar la corriente negativa.
2.Veo que hay en el esquema dos diodos zener en mi caso los necesitaria a los dos o con tan solo bajando la corriente de los 12 a 5.1 con el dz seria suficiente?
Hola Sebastian.
Veo que andas un poco liado con el concepto de la tensión negativa para obtener una salida de 0V.
Fíjate bien en el esquema de la figura 5, esa es la forma que debes tratar para obtener la tensión negativa, piensa que el consumo de la patilla 1 de ajuste realmente es muy baja, es decir, podemos suponer que de unos pocos mA, por lo tanto no debes preocuparte por ese parámetro.
En cuanto a añadir un nuevo transistor de potencia (2N3055), no es el, o sea, piensa en otro esquema.
Saludos.
entiendo muchas gracias profe Garcia.