Introducción
De todos es sabido que los circuitos digitales suelen trabajar a unas velocidades que hacen imposible el empleo de los tradicionales instrumentos de prueba para la detección, seguimiento y reparación de averías. Si intentamos utilizar el polímetro, no podremos leer el verdadero nivel lógico debido a la inercia coercitiva del galvanómetro, el equipo no es adecuado para detectar los rápidos cambios de nivel de una serie de impulsos también llamado tren de impulsos. Las sondas lógicas, pueden ayudarnos proporcionando una indicación óptica del nivel lógico (mediante LEDs) en la patilla del circuito integrado o la pista bajo prueba, siempre que las variaciones sean relativamente lentas o estáticas.
Consideremos el caso, en el que necesitamos conocer el estado lógico de un punto del circuito bajo prueba y hacer un seguimiento de una señal y, no disponemos de un osciloscopio, sólo un polímetro, las posibilidades de éxito, se verán comprometidas a poco que tengamos que seguir una señal de cierta frecuencia. En estos casos, es necesario disponer de un elemento llamado Sonda Lógica Digital, la cual nos ayudará en cierto modo, en el cometido que se proponía (siempre que la velocidad no sea demasiado alta), el seguimiento de una señal a través de un circuito funcional.
Cuando se trata de realizar ciertos montajes en electrónica digital, pronto o más tarde, surge la necesidad de conocer el estado de una puerta lógica o la situación en la que se encuentra un circuito integrado del que sospechamos de su integridad, éste es el momento que se hace imprescindible, disponer de una sonda que nos permita conocer los diferentes estados que registran las distintas patillas del dispositivo bajo sospecha.
Si bien, en esta ocasión no podemos decir que la sonda que vamos a abordar sea 100 x 100 profesional, sí podemos asegurar que nos proporcionará suficiente margen de seguridad al detectar los niveles lógicos (en prueba), sin realizar un desembolso gravoso para nuestra economía.
El procedimiento a seguir, es preparar un circuito capaz de detectar el estado del punto bajo prueba (sin influenciar en lo posible al circuito). Para lo cual, es importante preparar un circuito de entrada que presente una alta impedancia, sobre el circuito que se va a controlar, esto permitirá la detección sin apenas absorción o adición de señal del circuito bajo prueba.
Lograr una alta impedancia de entrada puede conseguirse mediante circuitos pasivos: resistencias, condensadores, diodos, etc, o activos, es decir, mediante circuitos integrados operacionales o lógicos, con los que se logra una muy alta impedancia (Z) de entrada.
Nota: Los circuitos elaborados con operacionales, no los vamos a estudiar debido a la necesidad de una alimentación simétrica con sus valores entre +7V y -7V, alimentación que puede no esté a nuestro alcance a la hora de un análisis rápido y efectivo.
Debemos centrarnos en dos tipos básicos debido a la tecnología utilizada, uno es el referente a la familia TTL, y otro a la familia CMOS.
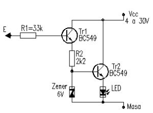
Una sonda digital sencilla.
Iremos realizando ciertos ejemplos que nos llevarán a conocer los diferentes casos y posibilidades, según necesidades y las tecnología. Para empezar, vamos a contemplar el caso de los niveles TTL con componentes pasivos, conectaremos una resistencia a un amplificador seguidor de señal, para que nos amplifique el nivel detectado sin inversión de fase y la salida la inyectaremos a un transistor separador, el cual se encargará de activar unos diodos led rojo y verde por ej. como indicadores de estado alto (H) o bajo (L), respectivamente.
El esquema de la figura 1, es eficiente para la mayoría de los casos con niveles TTL y muestra la disposición de los pocos componentes electrónicos pasivos, necesarios para la Sonda Lógica propuesta. La alimentación de la sonda admite un ancho rango de valores y puede tomarse del circuito bajo prueba o con baterías a tal efecto, no obstante las masas o negativos deben ser comunes a ambos circuitos.
El problema que puede presentar la sonda de la figura 1, reside mayormente en los niveles lógicos, forzados por el diodo zener, rango del TTL. Cuando se trata de tecnología CMOS, ya que éstos, varían con respecto a los de TTL, debido esencialmente a la diferencia de consumo y tensión que alimenta a cada familia y la diferencia de las cargas que soportan ambas.
Mejorando la sensibilidad de la sonda lógica.
En la sonda que se presenta en la figura 2, trata de un circuito más elaborado y cercano a los nivelas CMOS, aunque los niveles que presenta para TTL, no son del todo rigurosos, se pueden aceptar como buenos.
En dicho esquema, se aprecia una fuente de corriente constante de unos 15mA, formada por los componentes pasivos: Tr1, R3, R4, D5 y D6, la cual se encarga de alimentar el LED correspondiente, según el nivel lógico detectado.
Los diodos D1 y D2, sirven de protección para la sonda, contra tensiones fortuitas de hasta 100V. Si a la conexión «terminal libre» de R1 de 100k, se aplica una tensión elevada respecto a masa, la puerta inversora N1 del circuito integrado CMOS, invertirá este nivel y el cátodo de D3 (Rojo) se pondrá a masa, por consiguiente se iluminará, indicando un nivel lógico alto H.
Mientras tanto el nivel del cátodo de D4 (Verde), permanecerá alto gracias a la nueva inversión producida por N2, y por consiguiente, dicho diodo no se iluminará. Sólo se iluminará cuando al extremo libre de R1 se le aplique una pequeña tensión, respecto a masa inferior a 1/3 de la tensión de alimentación, en cuyo caso el nivel bajo 0, se transmitirá hasta el cátodo de D4 y éste se iluminará indicando un nivel lógico L, lo que conlleva que el diodo D3 se desactive permaneciendo ambos diodos en ese estado hasta que se produzca un cambio en la entrada.
La resistencia R2 tiene encomendadas las funciones de limitar la carga que presentará la sonda al circuito bajo prueba por una parte y pone a masa al primer inversor N1 cuando no se aplica tensión alguna a la entrada, evitando así que las puertas N1 y N2 entren en auto-oscilación por la gran sensibilidad que estas presentan por tratarse de CMOS.
Esta sonda se ajusta mucho mejor a los niveles lógicos CMOS según las necesidades que se pueden presentar.
Una sonda con display.
Ahora vamos a analizar un tercer esquema, que nos muestra otra forma de presentar los diferentes estados de una sonda. En el esquema siguiente, podemos apreciar una entrada seguida de unos transistores, un IC y un display de 7 segmentos de cátodo común, como elemento de presentación, en lugar de los típicos diodos led.
Al aplicar a la entrada E un nivel alto, Tr1 y Tr2 conducirán por lo que el estado de Tr3 estará cortado. La salida de Tr3 es alta, luego la salida de IC1a es baja y la salida de IC1b es alta, porque su entrada es baja (colector Tr1 bajo). Además de los segmentos ‘e’ y ‘f’, los segmentos ‘b’, ‘c’ y ‘g’, estarán iluminados, formando de esta manera una H en el indicador.
Si la señal de entrada es un nivel bajo, Tr1 no conducirá, Tr2 y Tr3 conducirán, lo que activará un nivel alto en la salida de IC1a, y que la salida de IC1b, esté a nivel bajo, activando el segmento ‘d’, debido a que los segmentos ‘e’ y ‘f’ en estas condiciones, permanecen iluminados, el indicador presentará una L.
Si la entrada está al aire o no tiene un nivel lógico definido, todos los transistores estarán en conducción gracias a R1, R2 y R3, por tanto las salidas de IC1a e IC1b estarán ambas altas, activando de forma conjunta los segmentos ‘a’, ‘b’, ‘c’, ‘e’ y ‘f’, presentado una N, como No nivel.
Una sonda mejor.
En esta parte proponemos una sonda más completa, con dos partes bien diferenciadas, como se aprecia en el esquema ya que la parte coloreada en azul, no es necesaria si el proyecto se pretende ubicar en el interior de un recipiente similar a un rotulador en desuso o un elemento parecido, al que se le practicará una apertura suficiente para la presentación del display.
Revisión de la sonda digital con sonido.
Ahora presentaremos un nuevo esquema que, considero como el más completo por su elaboración. Ciertamente requiere unos cuantos componentes más que las sondas precedentes, pero vale la pena su realización, se han producido unos pequeños retoques para mejorar su rendimiento.
Podemos apreciar que se necesitan cinco transistores, uno de ellos T2 PNP, el resto T1,T3-T5 NPN, un circuito integrado N1 CD4093B y un indicador de 7 segmentos (display) de ánodo común (CA), el resto son componentes normales como resistencias de 1/4W y 7 diodos 1N4148 de pequeña señal.
Descripción.
Utilizamos un display de ánodo común, que nos proporciona la opción de encender un segmento cualquiera con sólo ponerlo a masa, así que tendremos que controlar dos secciones una que forme la L de bajo (low) cuando el nivel de entrada es bajo y la otra que forme la H de alto (High) cuando el nivel sea alto. Como únicamente disponemos de una señal en cada momento, deberemos utilizar un diferenciador que nos proporcione la opción de separar ambos niveles, luego, mediante sendas puertas controlaremos las mencionadas secciones.
La señal de entrada, después de atravesar R1 es recortada por los diodos D1-D2 y amplificada por T1 y T2 como seguidores de señal. Una señal de nivel alto en la entrada, atraviesa R2 y R3, según el nivel, activará los transistores T1 o T2, que lo hacen como diferenciador. Al entrar en conducción T1, su emisor pasa de 0V a una tensión cercana a Vcc, este nivel H será invertido por la puerta N1, por lo que T4 dejará de conducir y en consecuencia los cátodos de los diodos D6 -D7 se ponen a conducir encendiendo los segmentos BCEFG por lo que se representará la H de alto en el display.
Entre tanto T2 no estará conduciendo, presentado un nivel alto a la entrada de la puerta N4, la cual invertirá este nivel a bajo con lo que T3 deja de conducir, impidiendo así que, los diodos D4-D5 permitan encender los segmentos dependientes DEF.
Cuando la señal de entrada es baja, los roles se invierten y los segmentos activos presentan una L de (low), bajo.
Cuando el nivel de entrada esté ‘flotando’, es decir, cuando no se aplica un nivel H o L a la entrada, T1 y T2 conducirán en la zona inferior a la llamada indeterminada, en estas condiciones los niveles alcanzados a las entradas no producen cambios en sus salidas de N1 que será H, esto hace conducir a T4 que cortocircuita los segmentos dependientes y en N4 permanece a L, que a su vez hace que T3 no conduzca.
El funcionamiento.
En el momento de conectar la sonda a la alimentación, se ilumina el punto decimal del display, indicando que está preparado para su funcionamiento. Se aprecian tres posibles indicaciones del estado lógico aplicado al terminal de entrada de la sonda:
- –Si no se aplica ninguna señal a su entrada o si ésta señal no está definida como un estado lógico [estado flotante], el indicador a parte del punto decimal, permanecerá oscuro [apagado] y eventualmente si se opta por realizar la parte coloreada del esquema, el altavoz permanecerá mudo.
- –Si la señal aplicada a la entrada de la sonda, es de nivel lógico bajo, el indicador muestra una L, formada por tres segmentos del display y el altavoz emitirá una nota grave.
- Si la señal aplicada a la entrada de la sonda, es un nivel lógico alto, en el visualizador se presenta una H, formada por cinco segmentos del display y el altavoz emitirá una nota más aguda.
Hasta aquí, se ha tratado de presentar de forma sencilla, unas prácticas de electrónica digital aplicada al análisis de las señales y sus niveles lógicos. En otros documentos de este sitio, se presentan diferentes esquemas a los cuales espero se les pueda aprovechar para practicar en la detección de sus niveles por parte de algún visitante interesado.
En próximos artículos, dedicaremos la atención a los populares microcontroladores, que aunque no se ha descrito hasta el momento de presentar esta actualización en estas páginas, esperamos poder hacerlo en breve.
Desde aquí emplazamos iniciarse en estos dispositivos de avanzado diseño, a los seguidores de estos tutoriales, documentos, charlas o lecciones, que para el caso es lo mismo.





Buen dia, esta sonda sirve para TTL y CMOS.
MUCHAS GRACIAS
Hola Gustavo Spitaler.
Naturalmente, relee el artículo y lo entenderás.
De todas formas si te interesa y te atreves puedes realizar la sonda con un PIC que se encuentra en:
https://www.diarioelectronicohoy.com/blog/sonda-logica-con-pic
Esta es más completa.
Saludos.