Inicio Broadcom Optoacopladores con inmunidad al ruido

Optoacopladores con inmunidad al ruido

3728
0

Broadcom anuncia el lanzamiento de ACPL-352J y ACNW3430, una nueva generación de optoacopladores con inmunidad al ruido diseñados para un gran número de aplicaciones industriales, incluyendo accionamientos de motor e inversores de potencia.

Los nuevos optoacopladores de corriente ofrecen una excelente inmunidad transitoria de modo común (CMTI) de hasta 100 kV/μs que previene errores en el controlador de puerta en entornos ruidosos.

Tanto ACPL-352J como ACNW3430 admiten una corriente de salida raíl a raíl de hasta 5 A que permite prescindir de un circuito de almacenamiento de salida y ofrece a los diseñadores la posibilidad de emplear soluciones de controlador de puerta económicas y eficientes en cuanto al consumo de energía.

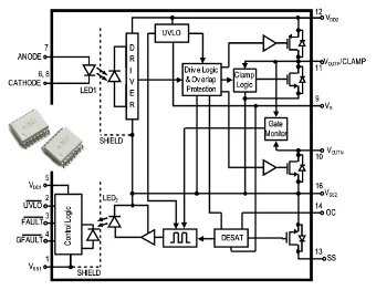
Ampliando la anterior generación de dispositivos, el nuevo ACPL-352J incorpora un juego de diagnósticos IGBT y MOSFET a prueba de fallos, protección e informes sobre errores que se han convertido en un elemento integral garantizando la seguridad y alta disponibilidad del sistema. Ambos optoacopladores con inmunidad al ruido ofrecen un mínimo retardo por propagación con un excelente sesgo de reloj que permite una alta frecuencia de conmutación para mejorar la eficiencia del control de IGBT y SiC/GaN MOSFET.

Aplicaciones de los optoacopladores con inmunidad al ruido

Para responder a las nuevas exigencias del mercado, esta última generación de optoacopladores A5, con sus nuevas funciones y un rendimiento CMTI superior, permite a los diseñadores brindar soluciones de controlador de puerta más rentables, eficientes energéticamente y robustas para aplicaciones industriales.

optoacopladores con inmunidad al ruido

La empresa expondrá los optoacopladores ACPL-352J y ACNW3430 en la feria PCIM Europe 2016 del 10 al 12 de mayo en Núremberg. Durante la feria, Broadcom realizará una demostración del ACPL-352J controlando un transistor Panasonic X-GaN y mostrará un controlador de puerta ACPL-352J para el módulo eléctrico Fuji Electric All-SiC así como una fuente de alimentación de alto rendimiento gracias a estos nuevos componentes electrónicos.

OLFER

DEJA UNA RESPUESTA

Por favor ingrese su comentario!
Por favor ingrese su nombre aquí

Este sitio usa Akismet para reducir el spam. Aprende cómo se procesan los datos de tus comentarios.