Inicio Anatronic Integrado para control de potencia

Integrado para control de potencia

6164
0

El circuito Integrado para control de potencia HT7A6322, que se puede usar en diseños AC/DC aislados y no aislados, se dirige a electrodomésticos y aplicaciones de info-entretenimiento.

Integrado para control de potenciaHoltek, empresa representada en España, Portugal y Chile por Anatronic, ha anunciado la disponibilidad del HT7A6322, un nuevo circuito integrado para control de potencia que se puede utilizar en diseños AC/DC aislados y no aislados con un rango completo de entrada de tensión.

Este integrado para control de potencia, que se distingue por elevada eficiencia y bajo consumo en standby (0.7 mA), se dirige a electrodomésticos y aplicaciones de info-entretenimiento, como reproductores de DVD, set-top boxes (STB), luces de emergencia, sistemas de aire acondicionado, frigoríficos, adaptadores y purificadores de aire.

Su estructura flexible permite el uso en una amplia variedad de modos, como step-down, step-up y convertidores flyback (de retorno) aislados.

Propiedades del nuevo circuito integrado para control de potencia

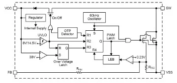
Como un dispositivo de control de potencia con funcionalidad integrada, el integrado para control de potencia HT7A6322 ofrece mayor potencia de salida en comparación con el modelo HT7A6312 e incluye un transistor interno de 730 V con una resistencia (on resistance) de 12 Ω.

El nuevo circuito también integra un switch start-up de elevada tensión y un controlador PWM en modo corriente. Usando señales de feedback de voltaje de salida, el controlador PWM regula la tensión mediante una función high voltage fast start-up y un modo light load burst para reducir las pérdidas de conmutación de carga.

El integrado para control de potencia  HT7A6322 cuenta con funciones de protección ante elevación de corriente, tensión y temperatura que pueden activar un reinicio automático. La combinación de eficiencia y seguridad facilita la creación de dispositivos fiables.

En cuanto al formato de este pequeño componente, mencionar que el circuito integrado para control de potencia se suministra en encapsulados SOP y DIP de ocho pines.

OLFER