INTRODUCCIÓN.
Realmente, este artículo lo tuve que anteponer a otros trabajos que tenía en perspectiva escribir, para la energía solar. Así empezó este trabajo, sobre una materia que había utilizado, pasando sobre ella, de puntillas. De modo que, decidí describir ciertos detalles de mis propias experiencias en la construcción de un Puente-H. Cosas del tema que, hasta entonces, no había documentado. En este trabajo, tampoco pretendo, ir más allá de, dar claridad y disipar algunas dudas que experimenta el lector interesado, en construir un puente-H.
Me embarqué en la tarea de diseñar y probar los dispositivos requeridos, para manejar un sistema de energía limpia, como la energía solar, me he encontrado con la necesidad de utilizar un puente-H, para poder controlar el obligado cambio de sentido de giro de un motor, en el seguimiento solar. Pensé que no podía ser tan terrible.
De modo que, éste trabajo, es parte integrante del conjunto de dispositivos que contempla el proyecto. Así que, me decidí a escribir y tratar de describir mis experiencias, corrigiendo errores y ampliando lo que he aprendido y que otros también han tratado ya.
Nota.– Para obtener una comprensión idónea de lo que se trata en este trabajo, debería tener conocimientos de electrónica; es decir, si usted no entiende al menos lo básico del análisis de tiempos y circuitos de lógica. Evidente, no está leyendo el artículo correcto y probablemente usted no será capaz de seguir el contenido.
Se puede decir que, un puente-H es un circuito electrónico que permite activar los motores eléctricos (verdaderos impulsores de mecanismos), ser activados, en un sentido u otro y al mismo tiempo permitir controlar variables como, velocidad y torque de los mismos. Estos circuitos son de uso frecuente en robótica.
Los puentes H están disponibles como circuitos integrados, o se pueden construir con componentes comunes. Sin embargo, el mundo real y físico, nos presenta ciertas dificultades a la hora de operar el puente-H. Así, entre otros, nos encontramos con la inercia del sistema mecánico, la velocidad de respuesta, el torque o fuerza de torsión, sin olvidar el proceso de frenado y detención adecuados.
ESTRUCTURA DE UN PUENTE-H.
Se pueden construir muchos tipos de puentes-H. Por cierto que, en alguna ocasión he construido y utilizado puentes-H, básicamente con conmutadores electromecánicos y con transistores bipolares BJT, después de todo, aquellos circuitos no fueron tan terriblemente complicados o no los padecí. Algunos de esos recursos son buenos, otros no lo son tanto.
El término “Puente-H” se deriva de la representación gráfica típica del circuito. Un Puente-H, se construye con interruptores (mecánicos o de estado sólido), uno en cada “rama lateral” o brazo ascendente y descendente y en la barra central, se encuentran las salidas para el motor, es la forma que se representa dentro de un circuito esquemático simplificado, como el que vemos debajo.
Cuando los interruptores S1-S4 (según la figura) están cerrados (S2-S3 estarán abiertos), el motor será atravesado por la tensión en una dirección, a la que girará el motor. Ahora bien, si abrimos S1-S4 y cerramos S2-S3 (en este orden) dicha tensión se habrá invertido y la operación, invertirá el sentido de giro del motor. Está claro.
Siguiendo la nomenclatura anterior, los interruptores (de una misma rama) S1-S3, nunca deberán ser cerrados al mismo tiempo, esto causaría un cortocircuito en la fuente de tensión de entrada. Lo mismo, ocurre con los interruptores S2-S4. Esta condición, se conoce con el término ingles “shoot-through”, algo así, como, “paso a través”.
Si los interruptores S1, S2, S3 y S4 están abiertos, el motor estará libre, en cambio si el motor está girando y queremos frenarlo o pararlo, la tensión inducida (fcem) que se genera con la inercia, se debe derivar hacia un sistema llamado de frenado dinámico que veremos más adelante. En general, los cuatro elementos de conmutación se puede activar y desactivar de forma independiente, aunque hay algunas restricciones evidentes.
Independientemente de con que construyamos el puente-H, existen unas pocas combinaciones, no permitidas como ya se ha descrito, el resto de combinaciones, se pueden utilizar para lograr distintos resultados. De todos los estados posibles de los interruptores, sólo los 5 primeros estados de la siguiente tabla, son los que nos interesan, el resto no están permitidos.
PUENTE-H CON BJT.
El puente-H construido con transistores bipolares (BJT) son la opción rápida, son robustos, fáciles de diseñar, y controlar. La baja potencia que soportan y su muy baja eficiencia son sus mayores limitaciones. El circuito puente-H, realizado con transistores bipolares, nos puede ser útil en muchos casos. Dependiendo de la potencia de los transistores, aunque también se utilizan transistores darlington como los TIP, por ejemplo. Aún así, su gran problema es la potencia y calor, por este motivo el puente-H, se aplica con frecuencia en los motores de juguetería, pequeños robots y pequeñas aplicaciones. El siguiente, es un ejemplo de puente-H con pares de transistores NPN y PNP.
De este circuito, nos interesa resaltar la parte correspondiente al puente-H y sus drivers para elegir la dirección de giro del motor M. Podemos destacar la forma de manejar los pares de transistores de ambas ramas, mediante un inversor para cada rama del puente-H.
EL L293 Y EL L298.
Actualmente son muchas la aplicaciones, donde el motor es de baja-mediana potencia, en dichas ocasiones, se utiliza el conocido puente-H con el circuito integrado L293 (la versión L293D incorpora los diodos de protección), y para mayor potencia se aconseja el uso del L298.
Este dispositivo lo he utilizado en algunas ocasiones en: el control de motores de corriente continua, así como en motores bipolares, donde se aplica sin entrar a fondo en el puente-H.
En cuanto al L298, es un integrado con dos puentes H que maneja hasta 2A, que integra dos etapas (A, B) de salida de potencia. La etapa de potencia de salida es una configuración en puente y sus salidas pueden conducir una carga inductiva en modo común o diferencial, dependiendo del estado de las entradas. Para más detalles, vea hojas del fabricante.
La corriente que fluye a través de la carga que sale desde el puente en el sentido salida: una resistencia externa RSA(1) o/y RSB (15), a masa, permiten detectar la intensidad de esta corriente, mediante un circuito adecuado, se pueden mejorar las prestaciones.
Cada puente está accionado por medio de cuatro puertas de entrada, las cuales son: In1; In2; ENA e In3; In4; ENB. Cuando la entrada EN es alta, las entradas In definen el estado del puente. Un estado bajo, de la entrada EN (enhable), inhibe el puente. Todas las entradas son compatibles TTL.
La figura anterior, muestra el esquema de un control bidireccional de motor de CC, para el cual, sólo se necesita un puente. El puente externo de diodos D1 a D4, se hace con cuatro elementos de recuperación rápida (trr ≤ 200 nanosegundos) que deben ser elegidos de una Vf tan baja como sea posible, en el peor de los casos, de la corriente de carga.
Un condensador cerámico, por lo general de 100 nF, debe proveerse entre ambas tensiones Vs ; Vss, y tierra, lo más cerca posible a estos pines y GND. Cuando el gran condensador de la fuente de alimentación, está demasiado lejos del IC, un segundo condensador más pequeño debe ser provisto cerca del L298.
Estos integrados, son buenos para tareas simples, no solo debe considerarse la corriente continua, sino también los picos que se presentan cuando el motor arranca y o cuando esta bloqueado. A veces esta corriente, puede ser de hasta 4 veces o más. El performance, de estos integrados es algo limitado. En caso de usar PWM, verificar que, la frecuencia de la PWM sea adecuada para este integrado.
Una forma muy eficiente de controlar un puente-H, consiste en utilizar la regulación por ancho de pulso o PWM. Como ya sabemos, una señal PWM, es una señal cuadrada con un ancho de pulso variable. El ancho de los pulsos del generador, varía del 5% al 95%, lo que se conoce como, ciclo de trabajo (Duty Cycle). Mediante una resistencia variable, la tensión es controlada, adecuando al ancho del pulso.
MODULACIÓN POR ANCHO DE PULSO O PWM.
Si por ejemplo, intentamos mover un motor de corriente continua de 12V, a la mitad de su régimen normal, no es buena idea, aunque sea lo primero que se nos ocurra. Aplicarle la mitad de la tensión de régimen, 6V para lograrlo, en ese caso no sería capaz de mover el eje, como sería de esperar. Esto, sólo produciría una perdida de energía mediante calor por la corriente que atraviesa el motor, sin llegar a moverlo, debido a la inercia y la probable carga aplicada el motor.
En cambio, que ocurre, si aplicamos toda la tensión nominal 12V por un sólo instante y la cortamos, repetidas veces, posiblemente al principio el motor intente moverse, venciendo la inercia y con suerte acabare girando con un régimen inferior al normal. Por tanto, si aplicamos muchos impulsos por segundo, de forma reiterada, el motor comenzará a girar y por la propia inercia del sistema aplicado a su eje, se mantendría en marcha el motor.
Este es el principio que sigue el método PWM, para su funcionamiento. Al conectar y desconectar de manera controlada y durante tiempos ajustables la alimentación, para de este modo, lograr variar la velocidad, sin perder capacidad de tracción, o fuerza.
Esta situación se pone especialmente de relieve en aquellas aplicaciones en las que se requiere de una operación continuada a bajas velocidades y actuando con un par alto sobre la carga, ya que en estas condiciones, la fcem del motor es muy baja (baja velocidad de giro) y la corriente de armadura es muy alta (alto par), con lo que la potencia puesta en juego es muy alta.
Sólo para actualizar conocimientos. Recordemos que la modulación por ancho de pulso o PWM, es una técnica ampliamente utilizada en circuitos electrónicos de potencia y consiste en controlar la relación entre el Tiempo de Encendido (ton) y el periodo (T), también conocido como Ciclo útil (o Duty Cycle) de una onda cuadrada sin alterar su frecuencia.
La imagen que sigue, mediante el versátil circuito integrado NE555, un temporizador muy estable de 8 pines, como ya se menciona en otros artículos, probablemente sea uno de los circuitos integrados más versátiles de todos los tiempos, sencillo, requiere solo de unos pocos componentes adicionales para su utilización.
El NE555, utilizado como oscilador astable, permite el control de dispositivos como lámparas o motores, mediante esta técnica conocida como PWM(Pulse Wide Modulation) o Modulación por Ancho de Pulso. Dado que es tan utilizada, merece que veamos algunas de las características más asociadas a ella.
El NE555, ha sido utilizado en bajas frecuencias, en alarmas, encendido de lámparas, etc. Ahora, nos interesa la función astable, con la cual generaremos una frecuencia, de ancho variable, mediante un potenciómetro. Observe que, el voltaje medio Vm, sube a medida que el tiempo de encendido de la onda se aproxima al valor del periodo de la misma, en el siguiente circuito.
Respecto del circuito NE555 en su función como astable y con relación cíclica variable, sin duda que, si usted busca en la red, encontrará gran número de circuitos que cumplen con los requisitos.
EJEMPLO CON 555.
Veamos aquí, como hacer un controlador para motor CC con técnica de regulación PWM. Incluye un puente bipolar de conmutación para poder tener un control bidireccional del motor (el circuito aparece en forosdeelectrónica.es, lo que agradezco desde aquí).
A través del potenciómetro REG de 10K se logra modificar la frecuencia del oscilador astable, la señal generada, se envía a través de un transistor separador, a ambos lados del puente-H formado por los cuatro transistores TIP que lo forman, lo que permitirá la regulación de velocidad del motor, los puntos A y B, se conectan a un circuito CMOS ó TTL para decidir el sentido de giro del mismo.
Este es el PCB del anterior circuito, en el que destacan cuatro grupos de terminales; dos para la alimentación, dos para el motor, tres para el control de las señales A-B (y masa) y un cuarto terminal para el potenciómetro de 10K. Este circuito está estudiado para una tensión de alimentación de hasta 30V, con unos mínimos cambios se puede conseguir una mayor tensión. Para descargar.
Por cierto, teóricamente está todo correcto, este circuito no lo he probado, de modo que cada uno asume su responsabilidad en esta ocasión. No está contemplado la posibilidad de frenado, esto se verá más adelante.
El ancho de pulso en este circuito se puede variar desde 5% a 95%. Utilizado en un regulador, este circuito controla la velocidad del motor, el torque del motor depende de la anchura de 5% (baja potencia / velocidad) a 95% (potencia/velocidad).
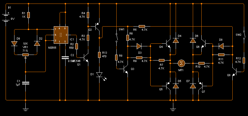
El circuito que vamos a hacer ahora, es un circuito con PWM aplicado al puente-H, realmente es una mejora bastante evidente del esquema anterior. Este es el circuito:
De este circuito, nos interesa resaltar la parte correspondiente al puente-H y sus drivers para elegir la dirección de giro del motor M. Podemos destacar la forma de manejar los pares de transistores de ambas ramas. Vayamos por partes: de un lado tenemos una entrada de señal PWM, generada por el circuito integrado 555 y sus componentes asociados. Dicha señal, ataca a través de sendas resistencias de 4K7Ω, a las dos ramas del puente-H (que son, los cuatro transistores del puente-H).
Tranquilos, con este esquema, no pasa nada por atacar los cuatro transistores del puente-H a pesar de que, está formado por NPN (TIP31/ 120/ 121) arriba y PNP (TIP32/ 125/ 126) abajo. Veamos con más detalle, este punto.
Que ocurre al llegar un pulso H a R5 y R6. Dicha señal las atraviesa y por el camino más fácil (los diodos D3 y D8) alcanza las bases de los transistores Q4 y Q6 que se activan en saturación, y la corriente fluye por ambos, desde el +Vcc, atacando al motor por sus dos terminales, con una tensión positiva, lo que lleva al bloqueo del motor, por otra parte, los transistores PNP, de la parte de bajo estarán cortados, ya que la señal que llega a sus bases, es positiva y los pone en corte. Se puede ver un corto vídeo pulsando en el enlace que sigue:
Fig. 15
En la simulación, se puede ver cómo reacciona el puente-H frente a diversas acciones. Cuando el porcentaje del PWM es muy bajo hasta llegar al máximo, en una dirección de giro y en otra, incluso en el caso de activar ambas direcciones de giro al mismo tiempo. Esto actúa como una seguridad, ya que los transistores Q3 y Q8 son los verdaderos artífices de esta seguridad, ya que lo que hacen es una parada activa, que estudiaremos brevemente a continuación.
Con dos puertas EX-OR, estos son los estados lógicos permitidos que podemos obtener, los estados coincidentes no son permitidos.
Sin embargo no podremos obtener el frenado dinámico…
¿QUÉ ES EL FRENO DINÁMICO?
Todos los motores eléctricos, pueden funcionar como generadores y en consecuencia, pueden ser frenados eléctricamente, siempre y cuando el circuito de campo magnético inductor, se pueda excitar de forma independiente del circuito del inducido, para controlar el frenado del propio motor.
Si transformamos la potencia eléctrica desarrollada por un motor, en calor mediante una resistencia, en paralelo, el eje del motor, tenderá a detenerse rápidamente. Este tipo de frenado, comúnmente se le conoce con el nombre de frenado dinámico.
Durante su normal funcionamiento, un motor, tiene energía mecánica almacenada en su movimiento rotatorio, debido a la inercia de su eje, y en consecuencia, almacena energía eléctrica en su bobinado (inductancia) conocida como fcem. Con el propósito de poner fin a la rotación rápidamente, o en otras palabras “frenar” el motor, la entrada de energía deberá ser desconectada y utilizar un circuito de frenado, para eliminar la energía almacenada en el motor. La energía puede ser eliminada de 2 formas:
- La energía recogida puede ser devuelta a la fuente de alimentación (frenado regenerativo).
- Puede ser convertida en otra forma de energía, como calor, en la impedancia del bobinado del motor o en una resistencia de frenado externa (frenado dinámico).
Debido a que la energía eléctrica liberada (fcem) no siempre es de la misma forma que la de la fuente de energía, a menudo se requiere una operación inversa de conversión de energía para la ejecución del frenado regenerativo. Cuando la energía a recuperar es considerable, puede justificarse el uso de circuitería adicional. Sin embargo, los circuitos de frenado dinámico, se usan típicamente para puentes-H de pequeña y mediana potencia.
En su forma más simple, el frenado dinámico se logra al desconectar el motor de su fuente de energía y, a continuación, activando una resistencia de frenado (o resistencia de la red) a través de los terminales del motor.
Otra forma de frenado, bastante utilizado, consiste en cortocircuitar el circuito de control del motor. Existen dos razones por las cuales se requiere esta forma de frenado, esto es, lo que da a lugar a las confusiones que se generan.
- Primera razón, el frenado dinámico y
- Segunda razón, la protección contra sobrevoltaje.
El circuito de frenado en motores CC, utiliza la capacidad del motor de imán permanente de generar una tensión llamada fcem (Fuerza contra electro-motriz), durante el tiempo de giro. La fcem, a su vez, produce una corriente eléctrica que fluye a través del bobinado del motor y a través de cualquier resistencia externa conectada entre sus terminales. Durante este proceso de frenado, el voltaje auto-generado fcem, y su respectiva corriente, reaccionan con la función de torque del motor para producir una fuerza de frenado que conlleva al motor (funcionando a alguna velocidad inicial), a una posición de descanso en un período de tiempo predeterminado.
Hemos visto que, cuando el motor gira, éste genera un voltaje entre sus terminales llamado fcem cuyo voltaje varía de un motor a otro, y es directamente proporcional a la velocidad de rotación e inercia del mismo. Este voltaje auto-generado, conectado directamente a la alimentación del puente H, causará una elevación del voltaje de la fuente. Normalmente, en motores pequeños, este voltaje no es de consideración, pero cuando tratamos con motores mayores, las corrientes, así como las velocidades de rotación aumentan, tanto que, esta diferencia de voltaje es considerable y debe tenerse en cuenta.
Cuando se requiere de un control preciso, es necesario que nuestra fuente de voltaje, sea lo más estable posible. Si este voltaje varía en función de la velocidad que, a su vez varía de acuerdo al voltaje, tendremos un sistema no lineal (aun mayor) y la estrategia de control no será bastante efectiva. Además que, podría ocasionar desperfectos en los demás componentes de nuestro circuito. Entonces, ¿que hacemos con esta energía extra?
USO DE UN CHOPPER PARA EVITAR EL SOBRE VOLTAJE.
Aunque no entra en este tema, sólo esbozare aquí, una idea sobre el circuito chopper. Un chopper es básicamente un convertidor de CC a CC que tiene como principal función, crear tensión de corriente continua, ajustable desde una fuente de tensión continua fija, mediante la utilización de semiconductores.
El uso de un circuito chopper es, un circuito de frenado dinámico y protección contra sobrevoltaje. Otra definición de un circuito chopper; es un circuito que consiste en un controlador y un conmutador, cuya función es cortocircuitar la tensión en la salida de un motor.
PRINCIPIO DE FUNCIONAMIENTO DEL CHOPPER.
Un chopper se puede decir que es un conmutador de encendido/apagado de alta velocidad, con semiconductores. La conexión/desconexión a la fuente ocurre a una velocidad rápida.
Cuando el rotor de un motor de inducción, está girando más rápido que la velocidad de sincronismo establecidos por la potencia de salida de la unidad, el motor transformará la energía mecánica disponible en el eje del motor en energía eléctrica que, puede ser transferida de nuevo a la red eléctrica, este proceso se conoce como “regeneración”.
TIPOS DE CIRCUITOS CHOPPER.
Hay dos tipos diferentes de control de frenado dinámico, el control de histéresis y el control PWM. Cada uno de ellos mismos, utilizados por un soporte estándar solo producto no tiene ninguna ventaja sobre el otro. El control más adecuado sería el método PWM cuando la aplicación se bus común de CC. Esta ventaja se describe a continuación.
En los circuitos chopper, se utilizan los semiconductores de potencia unidireccionales. Si estos dispositivos semiconductores están dispuestos apropiadamente, un chopper puede trabajar en cualquiera de los cuatro cuadrantes. Podemos clasificar los circuitos de corte de acuerdo a sus condiciones de trabajo en cualquiera de estos cuatro cuadrantes como tipo A, B, tipo C, D y tipo E. A grandes rasgos, estos son los aspectos:
Chopper Tipo A o Chopper Primer-Cuadrante. Cuando el chopper está en encendido, como resultado V0 = VS y la corriente fluye en la dirección de la carga.
Chopper Tipo B o Chopper Segundo-Cuadrante. Cuando el chopper está encendido, V0 es cero, pero la carga tensión E conduce la corriente a través del inductor L y el chopper, L almacena la energía durante el tiempo Ton del chopper.
Chopper Tipo C o Chopper dos cuadrantes tipo A. Chopper Tipo C se obtiene mediante la conexión de tipo A y tipo B choppers en paralelo. Siempre vamos a tener una tensión de salida V0 positivo como el diodo FD está presente en la carga.
Chopper Tipo D o Chopper dos cuadrantes tipo B. Cuando los dos choppers están encendidos la tensión de salida V0 será igual a Vs.
Chopper Tipo E o Chopper cuatro cuadrantes. Su operación será en cada cuadrante y el chopper correspondiente sólo será activo en su cuadrante.
Esto es todo sobre este tema. Esta información sobre los circuitos chopper, si le interesa, se puede ampliar por su parte en este sitio, del que se ha tomado información. También en la bibliografía que se acompaña.
En un próximo artículo se tratará sobre los puentes-H desarrollados con transistores MOSFET con sus posibilidades y sus particularidades.
BIBLIOGRAFÍA:
- Técnicas electrónicas digitales. A. Hermosa Donate. 1997
- TECNOLOGÍA ELECTRÓNICA. L. Gomez de Tejeda.
- ELECTRÓNICA ANALÓGICA. L. Cuesta, A. Gil Padilla, F. Remiro.
- LA BIBLIA DE LAS FUENTES CONMUTADAS.
- Técnología Electrónica. Tomás Pollán Santamaría.
- H BRIDGE MOSFET Teoría de operación. E.U.C.A.M.
- DUAL FULL-BRIDGE DRIVER L298 H BRIDGE ST.






















Wonderful blog i am first time to visit this blog and i have add it as a bookmark thanks for sharing..
Hola ajithparma
Thank you for your words, very kind.
Excelente trabajo, disculpe pero no puedo encontrar la segunda parte con los transistores MOSFET,
Hola David.
Lamento decirte que no he realizado la segunda parte como se indica en el artículo. Lo siento.
P.D. Gracias por tus palabras.
Excelente blog y sumamente interesante. ¿No hay una forma de guardar o conservar la información como si fuera un pdf o algo por el estilo?
Hola Alexander.
Gracias por tus palabras.
No he intentado hacer una copia en formato pdf, por lo que no sabría decirte. Consulta en Google.com
Saludos.
GRACIAS BOLUDO ME SALVASTE LA VIDA MI PROFE NO ME EXPLICA UNA MIERDA Y ENTENDI TODO GRACIAS BOLUDO LE PUEDO DE DAR DE COMER A MI GATO ESTE MES POR ESTO