La familia FT8870 de drivers controladores para iluminación LED simplifica el diseño en aplicaciones de backlighting y paneles de display plano.
Fremont Micro Devices, empresa representada por Anatronic, anuncia la familia FT8870 de drivers controladores para iluminación LED de lado primario.
Los cuatro primeros miembros de esta serie en estar disponibles son los modelos FT8870S (7 W), FT8870A (10 W), FT8870C (15 W) y FT8870CD (22 W).
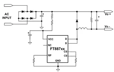
Estos drivers controladores para iluminación LED de elevada precisión simplifican los diseños de sistemas de iluminación mediante LED al eliminar los componentes de feedback de lado secundario y del optoacoplador y han sido optimizados para aplicaciones de modo conmutado con buck no aislado, como backlighting y paneles de display plano.
Los drivers controladores para iluminación LED FT8870 integran un MOSFET de potencia de 500 W que contribuye a mejorar la fiabilidad de sistema y reducir costes y complejidad en el diseño.
Esta familia opera en modo de conducción boundary de corriente por inducción con tecnología de sensado de desmagnetización. Su baja corriente operativa no requiere bobina auxiliar para sensado de corriente de salida y fuente de alimentación chip.
Características técnicas de los nuevos drivers controladores para iluminación LED
Las funciones integradas como edge banking y compensación de línea ofrecen elevada eficiencia y bajo coste en aplicaciones de driver LED de corriente constante.
Estos nuevos modelos de drivers controladores para iluminación LED tienen un sofisticado método de sensado con una precisión de corriente de LED y con una precisión del 3 por ciento.
Las funciones de protección incluyen LED abierto / cortocircuito, compensación ante elevación de temperatura, cortocircuito de resistencia CS y VCC para volver a aumentar la fiabilidad y la seguridad de sistema.
Como otra característica importante de mencionar en los nuevos drivers controladores para iluminación LEDFT8870S, FT8870A y FT8870C, se presentan en encapsulado estándar en el mercado SOP-8, mientras que el FT8870CD se suministra en un sencillo DIP-8.










