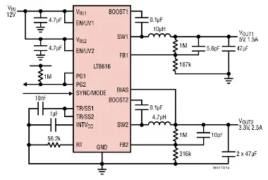
Linear Technology Corporation anuncia el LT8616, un regulador conmutado reductor monolítico síncrono doble de alta eficiencia capaz de aceptar 42 V de entrada. Su diseño de doble canal suministra una corriente independiente y continua de 2,5 A y 1,5 A a salidas a partir de 0,8 V.
El doble convertidor reductor síncrono ofrece una eficiencia de hasta el 95% y su funcionamiento en Burst Mode mantiene la corriente en reposo por debajo de 6,5 µA (con ambos canales en activo) bajo condiciones de espera sin carga, por lo que es ideal para sistemas siempre activos. La frecuencia de conmutación se puede programar entre 200 kHz y 3 MHz y es sincronizable dentro de todo su rango.
El mínimo tiempo en conducción del doble convertidor reductor síncrono LT8616 de 35 ns permite conversiones reductoras de 16 VIN a 1,8 VOUT, mientras que la conmutación a 2 MHz ayuda a los diseñadores a evitar bandas de frecuencia críticas sensibles al ruido, como radio AM, además de tratarse de una solución muy compacta.
Su rango de tensiones de entrada de 3,4 V a 42 V hace que resulte ideal para aplicaciones en el automóvil que deben regular condiciones como el arranque en frío y sistemas stop-start con tensiones mínimas de entrada a partir de 3,4V y transitorios de volcado de carga superiores a 40 V.
El LT8616 utiliza interruptores de potencia dobles de alta eficiencia en la parte superior e inferior con los necesarios diodos elevadores, oscilador, circuitería lógica y de control, todo ello integrado en una sola pastilla de semiconductor. Cada canal en el doble convertidor reductor síncrono conmuta 180 grados fuera de fase para reducir el rizado de salida. Cada canal cuenta con una entrada separada para añadir flexibilidad al diseño. Otras características son su compensación interna, señales de aviso de alimentación correcta, seguimiento/arranque suave de salida y protección térmica.
Formatos para el doble convertidor reductor síncrono
El LT8616 se suministra en un encapsulado TSSOP térmicamente avanzado de 28 terminales. Hay tres niveles de temperatura disponibles que funcionan entre –40 °C y +125 °C (unión) para los niveles ampliado (E) e industrial (I) y uno de alta temperatura (H) de –40 °C a +150 °C.











