Integrated Device Technology (IDT) y Altera Group han anunciado el éxito de sus pruebas para construir diseños de nodos Ethernet flexibles que cumplen los requerimientos ITU-T SyncE. Estos ensayos se han beneficiado de las prestaciones de soluciones de comunicaciones de red IDT con Altera FPGA y Altera IP cores.
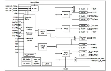
El 82P33731 Synchronous Equipment Timing Source (SETS) de IDT para 10G-40G Synchronous Ethernet (SyncE) se ha utilizado con los dispositivos Altera. Esta fuente ayuda a reducir el riesgo y acortar el tiempo de llegada al mercado de los diseños. Por ello, resulta ideal en equipos de comunicaciones que demandan compatibilidad con estándares network-grade y elevadísimo rendimiento.
Ambas compañías han colaborado en el test de un diseño de sistema SyncE basado en Altera Stratix V FPGA. Dicho diseño implementa puertos Ethernet con core Altera 1G/10Gb Ethernet MAC, con el Altera 10GBASE-R PHY IP y los puertos Ethernet sincronizados por el 82P33731 de IDT.
Las pruebas demuestran que los diseños de nodos Ethernet flexibles cumplen los requerimientos de estabilidad de transmisión Ethernet 10G-40G y supera el estándar ITU-T G.8262 (Opción 1 y Opción 2).
Observaciones sobre los diseños de nodos Ethernet flexibles
“Los equipos Carrier Ethernet sincronizados por SyncE se usan en todo el mundo en el backhaul de tráfico de redes inalámbricas”, afirma Louise Gaulin, vicepresidenta y general manager de la División de Comunicaciones de Red de IDT. “Los resultados de las pruebas con Altera demuestran la creación de una solución flexible con un rendimiento optimizado para diseños de nodos Ethernet flexibles”.











