Introducción.
En muchas ocasiones nos encontramos ante una situación en la que nos interesaría disponer de un conector, con unos cables adecuados que nos permitiera manejar con facilidad una parte integrante de nuestro proyecto, como puede ser un teclado, un sensor, un display o una LCD. Ese es el caso en el que nos vamos a centrar en esta tutorial.
Espero que este útil que describiremos sea del agrado de muchos seguidores y sobre todo que sea un verdadero útil que permita liberar de la rigidez que suele conllevar estos dispositivos que a menudo hemos de utilizar.
Esquema.
Disponemos de dos posibilidades, una versión con componentes pasivos y una versión con componentes activos. En ambos casos el esquema es bastante sencillo, se ha descrito en muchas otras ocasiones y ahora lo que vamos a realizar es un pequeño pcb de este circuito que nos sirva para poder aplicarlo en la fase de pruebas en distintos proyectos. De modo que pensándolo bien, el modelo pasivo, sería el adecuado para realizar las pruebas, es decir, un útil para laboratorio y cuando hayamos de planificar un PCB para el proyecto final, utilizaremos el modelo activo, adaptado al PCB general. Pasemos a ver primero el circuito pasivo.
![]() |
![]() |
La versión pasivo, es muy simple y se puede realizar de muchas formas, esta es una de ellas, con un pedazo de pcb-preformado, un par de condensadores electrolíticos, 3 diodos 1N4148, 5 resistencias de 1k8Ω y otras 5 de 4k7Ω. En el siguiente vídeo se puede apreciar una versión simple de adaptador pasivo.
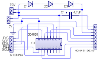
El circuito activo se puede considerar igualmente sencillo, gracias a la ayuda de un circuito integrado CD4050 que contiene 6 amplificadores no inversores. En ambos circuitos, los 3 diodos 1N4148, sirven para reducir la tensión desde 5V a los 3’2V que requiere la pantalla LCD5110 o similar compatible.
![]() |
![]() |
Hemos visto, lo sencillo que resulta construir un adaptador de nivel lógico tanto en el caso de usar elementos pasivos como en el caso de los componentes activos.
Con esto podemos decir que está terminado este artículo, sin embargo, pensandolo bien, creo que podemos mejorar algo este PCB del circuito. Que ocurre cuando utilizamos un circuito como este, que en muchas ocasiones lo usamos para la pantalla LCD5110 y si estamos utilizando un entorno con Arduino, no estaría nada mal que se pudiera insertar en la misma tarjeta. Y claro, vamos a realizar este supuesto PCB que nos puede ser muy útil.
Hemos visto lo sencillo que resulta construir un adaptador de nivel lógico en el caso de usar elementos pasivos como por ejemplo cuando realizamos pruebas de laboratorio. Cuando tenemos que construir un PCB para un proyecto, podemos añadir en el diseño un circuito integrado CD4050 para adaptar los niveles lógicos y poder manejar la pantalla LCD5110 con el microcontrolador que estemos utilizando.
Puede descargar aquí un archivo PDF, con los PCBs descritos más arriba. En el archivo viene descrito el modo de obtener los fotolitos para su construcción.




